顺德高新区二期市政道路项目(首期)之横一路及纵二路东段设计招标公告
时间:2024-09-18 人气:1378 来源:佛山市公共资源交易信息化综合平台 作者:
概述:.本招标项目 顺德高新区二期市政道路项目(首期) 的招标范围、招标方式、招标组织形式已由 佛山市顺德区政务服务和数据管理局 以 顺政数招核〔2024〕30号 核准......
(声明: 网站所收集的部分公开资料来源于互联网,转载的目的在于传递更多信息及用于网络分享,并不代表本站赞同其观点和对其真实性负责,也不构成任何其他建议。本站部分作品是由网友自主投稿和发布、编辑整理上传,对此类作品本站仅提供交流平台,不为其版权负责。如果您发现网站上有侵犯您的知识产权的作品,请与我们取得联系,我们会及时修改或删除。 )
-
2025年至2027年南海大沥工业废水处理厂污泥运输处置项目招标公告
-
佛山市公安局顺德分局视图数据汇聚平台基础设施续租服务
-
佛山三龙湾科技城核心区城中村改造项目一期——佛山新城古村带城中村改造项目(大墩村)施工招标公告
-
顺德伦教街道325国道以北、新基北路以西地块东侧20米道路工程施工招标公告
-
岭南路跨铁工程项目剩余未委托代建部分施工图设计招标公告
-
佛山港三水港区金本作业区配套设施项目液压装卸货平台招标公告
-
省道S121线顺德区西村工业区至龙江二桥南侧段路面改造工程施工招标公告
-
南海狮山镇上柏社区西一村村居社区公寓项目施工招标公告
-
广台高速沿线老旧街区(厂区)改造提升项目-广隆工业区道路工程—兴业十三路施工招标公告
-
顺德杏坛镇公共治安视频监控建设和运维服务项目招标公告
金域湾花园小区位于佛山市顺德区,是一个令人向往的居住社区。
小区周边配套设施完善。交通十分便利,临近主要道路和公交站点,方便居民出行。附近有多个购物中心、超市和菜市场,满足日常生活所需。教育资源丰富,有多所优质的幼儿园、小学和中学,为孩子提供良好的教育环境。医疗设施也较为健全,有医院和诊所,为居民的健康保驾护航。
小区内部环境优美宜人。绿化丰富,绿树成荫,花草繁盛,四季都有不同的美景。精心设计的园林景观,有小径、池塘和休闲座椅,为居民提供了舒适的休闲空间。
小区内的房屋建筑品质优良。户型设计合理,空间利用率高,采光和通风良好。房屋外观时尚大气,建筑质量可靠。
物业管理服务周到贴心。安保措施严格,24 小时巡逻,保障小区的安全。保洁人员认真负责,保持小区环境的整洁。物业还积极响应居民的需求,及时解决问题,营造了和谐的社区氛围。
小区配备了丰富的休闲娱乐设施。有儿童游乐区,让孩子们尽情玩耍;有健身器材区,满足居民的锻炼需求;还有篮球场、游泳池等运动场地,促进居民的健康生活。
金域湾花园小区不仅是一个居住的地方,更是一个充满温暖和活力的社区,让居民在这里享受舒适、便捷和快乐的生活。
分享
微信
新浪微博
QQ空间
QQ好友
豆瓣
Facebook
Twitter
取消
资讯
招标
招聘
租售
美食
房产
展会
广佛
企业
积金
社保
户口
教育
特色
旅游
酒店
医疗
交通
办证
书院
代运营
风水
车辆
图片
移民
产业
综合体
市场
网红
画展
禅城推动陶瓷产业提质升级!力争突破300亿元!
佛山建陶一把火烧旺了一座城市。40年后,佛山建陶走到了一个关键时期,此次活动将再度燃起一把火,照亮前行的道路,助力中国建陶工业高质量发展...[阅读全文]
2024-09-15 09:39:45 人气:2419
顺德陈村仙涌村大涌会场修缮后“飞升”,年租金增长30倍!
近年来,陈村镇仙涌村深入贯彻实施“百千万工程”,聚焦村内闲置资产有效利用,力求将“存量资产”转化为推动村集体经济发展的...[阅读全文]
2024-09-14 15:50:56 人气:2792
补贴翻倍!新一轮汽车报废更新细则来了!
国三及以下排放标准燃油乘用车或2018年4月30日(含当日)前注册登记的新能源乘用车。纳入工业和信息化部《减免车辆购置税的新能源汽车车型目录》的新能源乘用车...[阅读全文]
2024-09-14 15:39:31 人气:2675
佛山消费品以旧换新再放大招!
@广大消费者;佛山市加力支持消费品以旧换新实施方案新鲜出炉啦!支持八大领域依旧换新补贴范围及标准是什么?...[阅读全文]
2024-09-14 15:07:02 人气:2495
2024年广东省乡村工匠大赛报名启动
广东省农业农村厅定于今年9月至10月,举办2024年广东省乡村工匠大赛——民间建筑类暨民间美术类作品竞赛。目前,大赛已正式启动报名和作品提交...[阅读全文]
2024-09-14 10:48:36 人气:2576
2024年三水区大塘健康生活节之第13届冬瓜王大赛举行
恰逢夏日丰收之际,广东省第一届农事运动会佛山站首发暨2024三水区大塘健康生活节之第13届冬瓜王大赛在大塘镇现代农业园...[阅读全文]
2024-09-14 10:01:12 人气:2312
三水区白坭镇入选广东省首批文化产业赋能乡村振兴省级试点
白坭依托本地丰富的历史文化和自然风光资源,以“文创+N”模式,丰富乡村文化产品供给,全力建设文旅融合产业带,在助力实现乡村产业兴旺...[阅读全文]
2024-09-14 10:01:10 人气:1937
第40届佛山市三水区青少年科技创新大赛举办通知
为全面实施《全民科学素质行动计划纲要》,培养青少年科技创新精神和实践能力,提高科技辅导员能力和水平,推进我区青少年科技教育事业发展,区经济和科技促进局...[阅读全文]
2024-09-14 08:36:10 人气:2182
广马启动报名!今年做了这些优化!
广汽丰田·2024年广州马拉松赛报名启动发布会暨赞助商签约仪式举行。广汽丰田·2024广州马拉松赛将于12月8日(星期日)鸣枪起跑,9月10日15时正式启动报名...[阅读全文]
2024-09-14 00:30:19 人气:1767
佛山新一轮以旧换新政策来了!覆盖汽车、家电等8大领域!
“佛山推进经济高质量发展”系列主题新闻发布会(加力支持消费品以旧换新专场)在佛山市新闻发布厅举行。市商务局、市发改局...[阅读全文]
2024-09-13 08:13:24 人气:2408
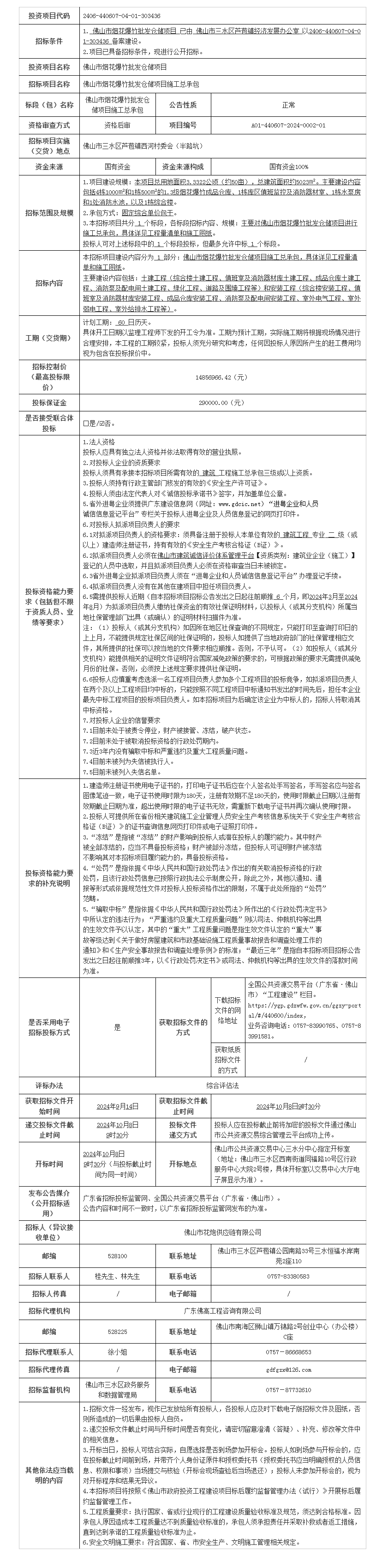
佛山市烟花爆竹批发仓储项目施工总承包招标公告
佛山市烟花爆竹批发仓储项目 已由 佛山市三水区芦苞镇经济发展办公室 以2406-440607-04-01-303436 备案建设。...[阅读全文]
2024-09-18 08:56:19 人气:2031
南海桂城街道城市广场拆除工程项目招标公告
桂城街道城市广场拆除工程项目 已由 佛山市南海区人民政府 以 南府复〔2024〕268号 批准。招标人为 佛山市南海区桂城街道办事处 ,项目已具备招标条件,现进行公开招标...[阅读全文]
2024-09-18 08:54:55 人气:2360
佛山勒顺加油站整体改造项目招标公告【纸质标】
佛山勒顺加油站为二级加油站,改造项目拟建建筑面积为430.16平方米,建设内容包括:土建及装饰部分、安装部分、防雷部分。本工程主要为站房、罩棚、油罐区改造出入口及其它室外工程改造...[阅读全文]
2024-09-18 08:49:27 人气:1415
顺德容桂街道宏基示范片区基础设施提升工程施工招标公告
项目建设规模:工程项目位于容桂街道南区社区,拟改造提升宏基示范片区内的道路、路灯、管道、慢行系统、体育设施、居住环境、停车系统等整体配套设施进行统一提升...[阅读全文]
2024-09-18 08:47:30 人气:1914
南方医科大学顺德医院国产医疗设备项目(子宫复旧仪等设备)(二次)公开招标公告
国产医疗设备项目(子宫复旧仪等设备)(二次)招标项目的潜在投标人应在广东省政府采购网https://gdgpo.czt.gd.gov.cn/获取招标文件...[阅读全文]
2024-09-17 08:58:03 人气:3937
南海区交通运输局交通大会战技术咨询平台(二期)招标公告
交通大会战技术咨询平台(二期)招标项目的潜在投标人应在广东省政府采购网https://gdgpo.czt.gd.gov.cn/获取招标文件...[阅读全文]
2024-09-17 08:56:08 人气:1869
高明区人民医院体外膜氧合系统(ECMO)采购项目招标公告
佛山市高明区人民医院体外膜氧合系统(ECMO)采购项目招标项目的潜在投标人应在广东省政府采购网https://gdgpo.czt.gd.gov.cn/获取招标文件...[阅读全文]
2024-09-17 08:53:53 人气:2282
佛山市第二人民医院新院区建设项目设备配套电缆及充电设施专项招标公告
佛山市第二人民医院新院区建设项目设备配套电缆及充电设施专项采购项目的潜在供应商应在广东省政府采购网https://gdgpo.czt.gd.gov.cn/获取采购文件...[阅读全文]
2024-09-16 09:36:20 人气:1491
佛山市教育局网络安全服务(2024年-2026年)竞争性磋商公告
佛山市教育局网络安全服务(2024年-2026年)采购项目的潜在供应商应在广东省政府采购网https://gdgpo.czt.gd.gov.cn/获取采购文件...[阅读全文]
2024-09-16 09:33:30 人气:2662
佛山市南海区人民医院饲养装置洗消配套建设项目招标公告
饲养装置洗消配套建设项目招标项目的潜在投标人应在广东省政府采购网https://gdgpo.czt.gd.gov.cn/获取招标文件...[阅读全文]
2024-09-16 09:32:00 人气:1878
三水区大塘镇2024年专职消防员招聘公告
佛山市三水区大塘镇因工作需要,现根据有关规定,按照“公开、平等、竞争、择优”的原则,面向社会公开招聘专职消防员3名,具体招聘事项如下∶...[阅读全文]
2024-09-14 15:13:25 人气:2063
佛山市2024年度高校毕业生基层公共就业创业服务岗位公开招聘公告
根据《广东省人力资源和社会保障厅关于印发〈广东省高校毕业生基层公共就业创业服务岗位招募管理办法〉的通知》(粤人社规〔2022〕21号)...[阅读全文]
2024-09-14 09:59:46 人气:2256
南海里水河村物业管理有限公司公开招聘员工
遵守中华人民共和国法律法规,无违法犯罪记录,男性,55周岁以下,身体健康,具有正常履行职责的身体条件,有环卫机动及相关管理工作经验者优先...[阅读全文]
2024-09-13 16:21:39 人气:2644
福利好!待遇优!南海里水最新招聘!
根据工作需要,佛山市南海区梦里水乡培训中心有限公司拟招聘工作人员1名,佛山市南海区上善教育投资有限公司拟招聘工作人员1名...[阅读全文]
2024-09-13 16:18:31 人气:2533
佛山市职业技术学院招聘学院院长2名
符合佛山市高层次人才引进条件和标准的,提供50万至250万安家补贴、30万至750万购房补贴。具有国(境)外大学博士研究生学历和学位或在国(境)外...[阅读全文]
2024-09-13 16:16:09 人气:2351
佛山市财政投资评审中心公开招聘员工
造价评审专业技术雇员(交通运输工程)2名;造价评审专业技术雇员(安装工程)1名。从事财政资金投资项目造价审核、复核工作。...[阅读全文]
2024-09-13 16:09:55 人气:2459
中国银行佛山分行2025年校园招聘火热报名中!
中国银行在佛山市辖内共有86家营业网点,遍布方式四区(禅城、南海、三水、高明),员工超1800人。...[阅读全文]
2024-09-11 09:40:58 人气:1993
佛山市高明实验中学招人!
佛山市高明区高明实验中学位于荷城街道三清路99号。学校创办于2015年,是一所按照广东省一级学校标准建设的全新公办完全中学,是高明区打造的现代教育管理示范学校...[阅读全文]
2024-09-09 14:50:50 人气:1914
佛山市南海区第九人民医院招聘精神卫生专科医生
佛山市南海区第九人民医院是一所集医疗、预防、保健、康复、教学于一体,设施完善、功能齐全的现代化二级甲等医院。医院建筑面积36200平方米...[阅读全文]
2024-09-07 08:43:08 人气:45143
广东省九江酒厂有限公司招聘员工多名
广东远航酒业集团有限公司是集研发、生产、市场营销、文化旅游、投资等一体的粤酒企业集团,扎根“鱼米之乡”南海九江镇,始终秉承传承与创新的理念...[阅读全文]
2024-09-06 11:41:06 人气:45028
佛山市顺德区大良红英路怡景楼68-70号商铺出租项目
广东托信项目管理有限公司(以下简称:交易代理机构)受佛山市顺德区飞鹅永久墓园管理处(以下简称:出租方)委托采用网上竞价方式...[阅读全文]
2024-09-17 09:02:10 人气:3312
佛山市顺德区大良东乐路111号商铺出租项目
广东托信项目管理有限公司(以下简称:交易代理机构)受佛山市顺德区飞鹅永久墓园管理处(以下简称:出租方)委托采用网上竞价方式...[阅读全文]
2024-09-17 09:00:02 人气:2899
南海西樵太平墟8座物业招商!租金低至6元/㎡起!
太平墟8座物业招商:围绕文创、艺术、民宿、餐饮等!租金低至6元/㎡起!2024年10月至12月签约进驻的首年免租,第二、三年半价租金...[阅读全文]
2024-09-14 11:11:52 人气:2646
南海多宗“笋盘”招商!风靡全网的大地艺术节在这举办!
本届活动还将带来;九江、西樵范围内部分物业出租项目;遍布烟南村、璜矶社区;河清社区、儒林社区、太平墟;项目用途有商铺、住宅、办公物业等;选择多多,不容错过~...[阅读全文]
2024-09-14 10:59:43 人气:2413
顺德北滘镇广夏花园4座801房、802房等84套住宅(三次)租赁竞投项目竞投公告
佛山市顺德区公共资源交易中心北滘分中心受佛山市顺德区北滘镇怡兴物业管理有限公司的委托,对北滘镇广夏花园4座801房、802房等84套住宅(三次)租赁竞投项目进行公开竞投...[阅读全文]
2024-09-14 08:34:57 人气:2424
南海区桂城街道桂澜路西侧、绿景东路南侧地段网上挂牌出让
经佛山市人民政府批准,佛山市自然资源局决定委托佛山市公共资源交易中心南海分中心采用网上挂牌方式出让下列地块的国有建设用地使用权...[阅读全文]
2024-09-12 15:06:08 人气:2649
南海九江全新3.5万㎡沿江文旅街区招商!配停车位!
乐醒1821坚持以酒为脉,依托西江自然生态,融合构建九江双蒸米香文化与热潮文商旅业态相结合,重塑以双蒸技艺为核心的米香价值体系...[阅读全文]
2024-09-04 14:33:35 人气:3388
南海大沥镇广佛新干线盐步大道跨线桥西往东右侧立柱广告牌(面向东面)招标公告
竞得人应于每年1月31日前向出租人缴清当年度1至6月租金,并于每年7月31日前向出租人缴清当年度7至12月租金。租金每满一年在上一期租金基础上递增3%...[阅读全文]
2024-09-02 11:21:41 人气:3768
南海大沥镇中建博美五金城七路立柱广告牌租赁公告
竞投人通过网上交易系统提交的报价一经报出,不得撤回。在报价期间,竞投人可多次报价,首次报价不得低于起始价,每次加价的幅度不得小于交易方案规定的增价幅度...[阅读全文]
2024-09-02 11:18:22 人气:3490
南海大沥镇桂和路广三高速交汇处立柱广告牌租赁公告
租赁物移交竞得人之日起10日内,竞得人应向出租人缴清租赁物移交竞得人之日至当年度12月31日止的租金;此后,竞得人应于每年1月31日前向出租人缴清当年度1至6月租金...[阅读全文]
2024-09-02 11:14:48 人气:3245
顺德5家餐厅上榜“2024年南部人气餐厅”!
9月5日,匠心营造·凤凰网美食盛典暨2024金梧桐中国餐厅指南南部人气餐厅颁奖晚宴于合肥君悦酒店举办,为206间餐厅颁发南部人气餐厅奖项...[阅读全文]
2024-09-08 10:27:11 人气:72826
顺德鱼皮角、干蒸、地道肠有团体标准了!
近日,由佛山市顺德区津津食品有限公司牵头,顺德职业技术学院、广东产品质量监督检验研究院、广东省农业科学院蚕业与农产品加工所...[阅读全文]
2024-08-15 11:19:34 人气:22235
2024顺德鱼生节有新动作!风味“八阵图”亮相!
2024顺德鱼生节新闻发布会在顺德区容桂街道龙悦湾酒家举行。来自政府、各镇街餐饮协会及企业代表近百人参与...[阅读全文]
2024-07-17 09:15:59 人气:25850
佛山河鲜地图上新 → 出发!
三水因为地处三江交汇处,得天独厚的地理环境使这里的河鲜凭借“鲜嫩爽滑”闯出一片天。嘉鱼、龙脷鱼、三黎鱼等不少特色鱼虾为三水所独有...[阅读全文]
2024-07-15 10:46:51 人气:29516
三水云东海推出“广府菜三水荷花宴”团体标准
三水区云东海街道办事处举办了“放心消费美食集聚区双承诺单位”颁牌仪式暨“广府菜三水荷花宴”团体标准推广会。当天,云东海街道向10家餐饮店颁发“放心消费美食集聚区双承诺单位”牌匾...[阅读全文]
2024-06-16 09:03:27 人气:10474
美狮美高梅“蜀道”再度荣获米其林一星荣誉 正宗成都四川菜匠艺 勇获业界权威认可
【2024年3月14日,澳门】美高梅欣然宣布,旗下位于美狮美高梅内的餐厅“蜀道”在最新公布的《香港澳门米其林指南2024》中,再度获评为米其林一星餐厅...[阅读全文]
2024-03-14 21:05:58 人气:27364
佛山柱侯酱:一道美食背后的传奇故事
柱侯酱是佛山地区的特产之一,其名字来源于创始人梁柱侯。在清朝嘉庆年间,梁柱侯最初在佛山祖庙摆摊卖牛杂,因其发明了柱候酱...[阅读全文]
2024-02-02 15:47:47 人气:13336
石湾鱼腐:金黄鲜嫩,香滑可口
石湾鱼腐是一道源自中国广东省佛山市石湾镇的传统名菜,其历史悠久,口感独特,被誉为“岭南第一锅”...[阅读全文]
2024-02-02 15:46:11 人气:14207
岭南蒸水饺:皮薄馅嫩,鲜香可口
岭南蒸水饺是一道色香味俱佳的传统小吃,以其皮薄馅嫩、鲜香可口而著名。岭南蒸水饺的馅料通常包括猪肉、韭菜...[阅读全文]
2024-02-02 15:45:18 人气:16990
佛山沙口笋:美味与健康的完美结合
佛山沙口笋是广东省著名的特产,以其独特的口感和品质而受到广泛欢迎。沙口笋的产地位于佛山市内的东平河和汾江河交界处,这里土壤肥沃...[阅读全文]
2024-02-02 15:44:00 人气:11781
顺德区恒骏豪庭:舒适与品质的理想家园
小区的地理位置优越,周边配套设施完善。附近有大型购物中心、超市、菜市场等,满足居民的日常购物需求;教育资源丰富,临近多所优质学校...[阅读全文]
2024-09-17 08:46:17 人气:1488
顺德区日高卡卡小区:魅力家园,品质生活
小区周边交通十分便利,临近主要道路和公交站点,方便居民出行。同时,周边配套设施齐全,有商场、超市、医院、学校等...[阅读全文]
2024-09-17 08:45:01 人气:1496
顺德区银骏豪庭:卓越品质的优雅居所
银骏豪庭小区位于佛山市顺德区,是一处备受瞩目的高品质住宅小区。该小区地理位置得天独厚,交通便捷,周边公交线路密集...[阅读全文]
2024-09-17 08:43:37 人气:1500
顺德区恒大中央广场:都市中的璀璨明珠
恒大中央广场小区地理位置优越,处于城市核心区域,交通网络发达。周边有多条公交线路和城市干道,无论是公共交通出行还是自驾...[阅读全文]
2024-09-17 08:42:16 人气:1778
顺德区沿江花苑:江畔的温馨家园
在配套设施方面,周边有超市、菜市场、银行等,满足居民的日常生活需求。教育资源丰富,附近有多所幼儿园、小学和中学,为孩子提供了良好的教育条件...[阅读全文]
2024-09-17 08:41:10 人气:1437
顺德海骏达康格斯:品质卓越的理想家园
小区周边配套设施丰富多样。教育资源充沛,有多所优质的学校和幼儿园,为孩子提供了良好的教育环境。医疗设施齐全,附近有综合性医院和诊所...[阅读全文]
2024-09-16 09:50:41 人气:1244
顺德碧桂园云空间:理想生活的云端栖息之所
碧桂园云空间注重绿化与景观设计。小区内绿树成荫,花草繁盛,精心打造的园林景观移步异景,为居民提供了清新宜人的休闲空间...[阅读全文]
2024-09-16 08:54:41 人气:1369
顺德碧澳城墅璟湾:奢雅与舒适的港湾家园
小区的选址独具慧眼,周边自然环境优美,远离城市喧嚣,却又能便捷地接入城市的核心区域。附近有清澈的河流蜿蜒而过...[阅读全文]
2024-09-16 08:53:39 人气:1314
顺德新滘振业小区:温馨和谐的居住乐园
小区地理位置优越,交通十分便利。周边有多条公交线路,方便居民出行。同时,距离主要商业中心和公共服务设施也不远...[阅读全文]
2024-09-16 08:52:15 人气:1203
顺德康格斯橡树湾:自然与品质交融的宜居胜地
小区地理位置优越,交通便捷。周边道路网络发达,临近公交站点,方便居民出行。同时,与城市的主要商业区域保持着恰到好处的距离...[阅读全文]
2024-09-16 08:48:57 人气:1206
大国重器引领潮流新体验!军事科技嘉年华全国巡展(佛山站)启幕在即!
“固国强军 空天逐梦”军事科技嘉年华全国巡展(佛山站)暨2024航空航天展(简称“2024佛山军事航天展”)将于2024年9月14日-10月7日在佛山潭洲国际会展中心举办...[阅读全文]
2024-08-22 10:06:55 人气:16750
全区域 全产业链”!第 46 届龙家具展和第 36 届亚洲国际家具材料博览会,家具人的超级盛宴!
备受业界瞩目的第 46 届国际龙家具展览会隆重开幕。诸如全球唯一全区域、全产业链、最具特色及顺德家具品牌共造、宇宙最强家具小镇之类...[阅读全文]
2024-08-20 10:34:54 人气:16502
全球家具看顺德!2024 年家具行业大事件,龙家展携全新 IP 来袭!
第46届国际龙家具展览会和第36届亚洲国际家具材料博览会将于2024年8月19日至22日举行,再度聚焦全球家具行业的目光.........[阅读全文]
2024-08-12 14:48:57 人气:20983
高明改革开放43周年展览,一场跨越43年的时空穿梭
高明改革开放43周年展览正式向公众开放。展览位于高明区档案馆一楼,全面生动地展现了高明从1981年恢复建制至今的奋斗历程和骄人成就...[阅读全文]
2024-08-05 09:36:47 人气:18319
广东金融高新区连续13年亮相“金交会”
第十三届中国(广州)国际金融交易·博览会(下称“金交会”)在广州举行,作为广东金融强省战略基础平台、广东唯一的省级金融后台基地...[阅读全文]
2024-06-26 18:57:13 人气:22030
第40届中国(佛山)国际陶瓷及卫浴博览交易会开幕
4月18日,第40届中国(佛山)国际陶瓷及卫浴博览交易会(以下简称“佛山陶博会”)在佛山国际会议展览中心展馆正式开幕...[阅读全文]
2024-04-21 09:43:37 人气:18017
第40届佛山陶博会设有三大展馆 超800家展商参展
4月18日至21日,第40届佛山陶博会将在中国陶瓷城、中国陶瓷卫浴总部、佛山国际会议展览中心三大展馆举办。本届陶博会有哪些精彩亮点?记者探营带你抢先看...[阅读全文]
2024-04-18 15:18:16 人气:17289
第135届广交会4月15日开幕!628家佛企参展!
第135届中国进出口商品交易会(广交会)将在广州举办。佛山市出口展参展企业数量达628家,展位数1896个,其中品牌展位637个,一般性展位1259个...[阅读全文]
2024-04-12 09:38:01 人气:19670
第二届中国国际(佛山)预制菜产业大会闭幕
第二届中国国际(佛山)预制菜产业大会闭幕。为期3天的大会现场观展约11万人次,网络点击率破亿,现场交易、合作签约超16亿元...[阅读全文]
2024-03-19 11:00:48 人气:8826
第二届中国国际(佛山)预制菜产业大会开幕
第二届中国国际(佛山)预制菜产业大会开幕,来自全球十多个国家(地区)客商,我国超20个省份、超千家预制菜全产业链企业以及超千家预制菜采购商等齐聚展会...[阅读全文]
2024-03-17 11:10:00 人气:8930
广州市文化广电旅游局发布中秋、国庆假期旅游安全提示
关注预警信息。密切关注应急、气象、文旅部门发布的气象灾害预警信息,提前了解途经地、目的地天气及道路交通安全情况,遇强降雨...[阅读全文]
2024-09-15 01:12:27 人气:2139
员村站退出广州地铁21号线
广州地铁9月11日宣布,为实现首条地铁环线——十一号线年底开通的目标,二十一号线天河公园至员村区段将从10月2日起进行拆解施工...[阅读全文]
2024-09-14 00:31:59 人气:2660
“数据要素×”大赛广东决赛深圳、佛山站速递
“数据要素×”大赛广东分赛已近尾声,广州、珠海、江门、湛江站顺利举办,优胜者将参加10月举行的全国总决赛。本篇让我们一起关注深圳、佛山站的赛况!...[阅读全文]
2024-09-14 00:30:16 人气:2531
广州舞台话剧《三家巷》9月13日晚首演
大型话剧《三家巷》9月13日、14日将在广州大剧院精彩首演。观众不仅能重温百年前广州进步青年的人生历程,更能感受扑面而来的青春激情与高扬的理想情怀...[阅读全文]
2024-09-14 00:26:57 人气:2349
广州市可招商土地库上新啦!
广州市可招商土地库“满月”不久,又持续上新,一口气上架207宗新地块,进一步提升高质量发展空间供给服务质量和效率,助推项目快速精准落地...[阅读全文]
2024-09-14 00:25:17 人气:2498
广州市第七届中学生运动会圆满闭幕
2024年8月28日,广州市第七届中学生运动会落下帷幕。市教育局、市体育局,各区教育局、相关学校负责同志和运动员代表参加闭幕式...[阅读全文]
2024-09-04 10:53:00 人气:3935
广州南站⇌广州北站,更便捷!这条城际铁路有新进展→
随着最后一节墩身混凝土浇筑完成,两座“H”型塔柱隔着广珠货运铁路和佛山一环高速公路交相辉映。至此,由中铁广州局承建的...[阅读全文]
2024-09-03 14:51:03 人气:3266
广州火车站大改造!引入6高铁、4城轨!
近日,《广州站站城产居一体化地区控规优化、越秀区瑶台村城市更新单元详细规划、白云区三元里村城市更新单元详细规划》由广州市规划委员会审议通过...[阅读全文]
2024-08-29 10:33:19 人气:4042
广州、深圳等8个城市各设立1家市内免税店
近日,财政部、商务部、文化和旅游部、海关总署、税务总局印发《关于完善市内免税店政策的通知》(以下简称《通知》),明确自2024年10月1日起...[阅读全文]
2024-08-29 09:14:58 人气:3700
广州地铁宣布:首次试点!涉30个车站
在充分考虑车站空间和安全出行的基础上,重点选取靠近商圈、景点和交通枢纽的站点,首批满足条件的30个试点站覆盖了14条线路...[阅读全文]
2024-08-27 09:41:50 人气:4391
佛山市旗胜机械科技有限公司落户三水白坭
佛山市旗胜机械科技有限公司以3000万元的价格成功摘得位于聚龙湾新型储能产业园B区13号宗地,该宗地面积达33324.71平方米(合49.99亩)...[阅读全文]
2024-09-14 16:12:16 人气:3899
顺德均安这家食品企业打造一体化智能生产、存储基地!预计年销售额达3.5亿元!
均安镇举行禾荣食品有限公司一体化智能食品加工项目奠基仪式。该项目新建面积达20000平方米,将打造集高标准数字化冷链存储体系及国际化销售业务于一体的产销平台...[阅读全文]
2024-09-13 07:41:33 人气:4063
中国企业500强,最新名单出炉!这些佛企入围!
9月11日,中国企业联合会、中国企业家协会发布“2024中国企业500强”。今年榜单入围门槛为473.81亿元,较上年提高3.83亿元。...[阅读全文]
2024-09-12 09:29:07 人气:4381
超高纯等静压石墨材料产业化核心工序项目落户三水
超高纯等静压石墨材料产业化核心工序项目在佛山签约,项目落户佛山三水乐平,总投资20亿元,固定资产投资10亿元...[阅读全文]
2024-09-11 10:19:11 人气:4056
天心天思智能装备产业园项目有新进展!总投资50亿元!
天心天思智能装备产业园项目(以下简称“天心天思”)一期封顶仪式举行。据了解,该项目正加快施工和招商进度...[阅读全文]
2024-09-10 08:37:20 人气:3605
南海西樵名企逆势突围!销售额同比增长186.89%!
今年上半年,广东牛力物流机械科技有限公司(简称“牛力科技”)的销售额实现了逆势增长,其中,2024年1月至7月增速186.89%...[阅读全文]
2024-09-10 08:33:42 人气:2961
顺康达总部项目落地桂城!预计每年营收6亿元!
自战略发布以来,得到了市场的热烈响应。源恩石油总部、钰言总部等6个重点产业项目相继摘牌,宏旺集团、江博士总部等16个重大产业项目竣工封顶...[阅读全文]
2024-09-09 14:40:25 人气:2566
南谷智造城项目全面封顶!签约!顺德大良这一项目迎盛事!
南谷智造城坐落于五沙工业园,规划总建筑面积达18万平方米,总投资达3亿元,主要建设8栋高标准厂房和1栋综合楼,意在打造集智能制造...[阅读全文]
2024-09-05 15:11:04 人气:2928
顺德勒流3个项目同时摘牌!联手打造厨电集群生产基地!
勒流街道3个超亿元项目用地成功摘牌,项目计划总投资达8.5亿元,占地面积合共54亩,项目位于勒流街道中部产业园产业大道以西1、2、4号地块...[阅读全文]
2024-09-03 09:44:58 人气:3143
北斗航天集团计划投资超百亿元,建设佛山大湾区时空大数据产业基地
佛山市人民政府、南海区人民政府与北斗航天卫星应用科技集团(以下简称“北斗航天集团”)正式签订战略合作框架协议...[阅读全文]
2024-09-02 09:45:36 人气:3227
佛山市个人住房公积金贷款利率下调!
佛山市住房公积金管理中心发布通知称,根据《中国人民银行关于下调个人住房公积金贷款利率的通知》要求,自2024年5月18日起,下调个人住房公积金贷款利率0.25个百分点...[阅读全文]
2024-05-20 09:41:59 人气:18723
佛山住房公积金提取有新变化→
为进一步整合民生服务资源,加快推进民生用卡服务集成融合,佛山市住房公积金管理中心增加“佛山市社会保障卡”作为住房公积金提取划账银行账户...[阅读全文]
2023-11-02 11:26:54 人气:35157
佛山住房公积金新政8月起实施
据佛山市住房公积金管理中心消息,《佛山市住房公积金管理中心关于阶段性提高个人住房公积金贷款额度的通知》将于8月1日起实施...[阅读全文]
2023-07-25 14:59:21 人气:37309
在外市缴存公积金,这样也能申请贷款!
登录佛山市住房公积金管理中心网站【个人网上办事大厅(入口)】→主借款人登录→【我要办理】→【异地缴存明细申报】...[阅读全文]
2023-07-04 12:25:37 人气:38643
租房提取公积金有变化!7月1日起,最高可提取超6万元!
根据《佛山市住房公积金管理中心关于调整佛山市提取住房公积金支付房租有关事项的通知》(佛房金管〔2023〕29号),现将佛山市2023年度...[阅读全文]
2023-06-30 08:08:22 人气:38821
佛山公积金贷款上限拟提至50万/人,夫妻最高可贷100万
佛山市住房公积金管理中心发布《关于阶段性提高个人住房公积金贷款额度的通知(征求意见稿)》。其中提出,缴存职工个人申请的...[阅读全文]
2023-06-28 15:09:15 人气:35558
7月起多孩家庭住房公积金额度更高!提取额度上调好消息!
为贯彻落实党中央“租购并举”的决策部署,支持职工合理住房需求,根据《住房公积金管理条例》有关规定以及《住房城乡建设部 财政部 人民银行关于放宽提取住房公积金支付房租条件的通知》...[阅读全文]
2023-06-26 01:12:36 人气:37993
佛山职工租房提取额度上调!下月起公积金有新变化
职工在本市连续足额缴存住房公积金满3个月,本人及配偶在本市无自有住房且租赁住房的,可提取夫妻双方住房公积金支付房租...[阅读全文]
2023-06-16 10:06:06 人气:39859
住房公积金最新相关问题解答
在本市连续足额缴存住房公积金满3个月”是指职工在本市开设账户满3个月且已连续足额缴存住房公积金满3个月...[阅读全文]
2023-06-02 09:05:55 人气:40897
公积金提取额度上调,可按月提!多孩家庭额度更高!
职工在本市连续足额缴存住房公积金满3个月,本人及配偶在本市无自有住房且租赁住房的,可提取夫妻双方住房公积金支付房租...[阅读全文]
2023-06-02 08:59:27 人气:39380
佛山人才,租房有补贴!别忘了复核→
您此前已领取过租房补贴,但当前工作单位与资格申请时不一致,发生过同区工作单位变更,此时您应先完成【同区变更单位申请】后...[阅读全文]
2024-07-06 07:43:33 人气:29086
禅城区祖庙街道上门提供养老待遇资格认证服务
在祖庙街道行政服务中心工作人员的耐心服务和指导下,通过智能手机人脸识别等操作或现场收件等形式,60多名老人顺利完成了养老待遇资格认证...[阅读全文]
2024-03-31 08:42:27 人气:26600
3月21日开放参保!2024年“健康·佛医保”来啦
连续参保四年、三年或者两年无理赔的,医保目录内个人负担费用补偿、医保目录外个人自费费用补偿起付线分别下调...[阅读全文]
2024-03-19 14:57:59 人气:16771
一次申报、待遇直享!工伤保险“多件事一次办”全面升级
在佛山市社会保险基金管理局、市政务服务数据管理局、市行政服务中心的指导下,南海区作为争先示范区,从职工办事的难点堵点出发...[阅读全文]
2024-01-16 09:47:33 人气:31739
佛山新市民在支付宝办理居住证等业务,可领取专属医疗保险!
符合相关条件的新市民通过支付宝“佛山新市民服务通”在线办理相关业务,专享医疗保险投保后前两个月免费体验,包含好医保·门诊险产品以及好医保·长期医疗(0免赔)产品...[阅读全文]
2024-01-09 10:43:45 人气:30562
禅城社保推行“智能语音客服” 实现“政策找人”精准高效
养老保险待遇核定、养老资格认证,关系着养老待遇能否按时发放,是退休长者最为关切的事情。为满足群众需求...[阅读全文]
2023-12-30 11:21:11 人气:32812
佛山南海在全市首推!港澳居民可“掌上办”居民医保
据南海区政务服务数据管理局消息,南海在全市首推港澳居民参加城乡居民基本医疗保险“掌上办”,在南海生活的港澳人员可通过线上操作...[阅读全文]
2023-12-08 10:25:50 人气:20974
跨省异地看病怎么走医保,领你全流程办理→
推出“高效办成一件事”系列服务,助力提升办事便利和效率。今天推出“高效办成一件事”第1期:跨省就医直接结算...[阅读全文]
2023-12-05 11:12:02 人气:20174
佛山医保新规出台!事关住院、大病保险→
《佛山市基本医疗保险住院管理办法》按照“分类保障、统一管理,优化待遇、保障权益,提升服务、完善细节”的原则,对待遇和管理进行全面优化提升...[阅读全文]
2023-12-05 11:10:59 人气:18053
2024年度佛山居民医保申报开始啦!
为深入贯彻落实习近平总书记关于医疗保障事业的重要指示批示和重要讲话精神,提升居民医保参保率...[阅读全文]
2023-11-04 10:54:57 人气:15201
佛山实施新政后,居住半年以上就能入户!
本市持自有合法产权住宅房屋的非本市户籍人员,可以在房屋所在地申请入户,共同居住生活的配偶、未成年子女可以随迁...[阅读全文]
2024-07-11 07:45:23 人气:27205
佛山户籍新政实施首月,申请人数升升升
佛山市发布了《佛山市人民政府办公室关于稳定居住就业入户事项调整的通知》(佛府办〔2024〕7号),自发布之日起施行...[阅读全文]
2024-06-28 07:57:44 人气:30352
佛山迎来新市民入户高峰
自5月13日佛山开始实施稳定居住就业入户新政以来,新市民入户申请积极性爆棚,佛山不少行政服务中心预约爆满。数据显示...[阅读全文]
2024-05-17 14:58:43 人气:17112
佛山入户新政解答:持有公寓可以入户吗?在哪办理?
从5月13日开始就可以申请办理。线上请到“粤居码”微信小程序申请(选择“其他户籍业务”—“市外迁入”—“稳定居住就业”)...[阅读全文]
2024-05-16 08:31:46 人气:16597
南海桂城新市民积分入户申请须知→
具有大学本科以上学历或者中级及以上专业技术资格且年龄在50周岁以下的,不受1年社保限制,申请时上1个自然月起在我市缴纳社会保险费即可按照...[阅读全文]
2024-05-13 09:47:07 人气:16458
佛山市孩子入学,入户要趁早!盘点入户方式→
在我市合法稳定就业满3年(连续缴纳社会保险满3年,或连续经商满3年,可互补叠加),并有合法稳定住所(含租赁)的人员,本人及其共同居住生活的配偶...[阅读全文]
2024-02-29 08:26:15 人气:17679
“佛山新市民积分计算器”帮你一键估算积分
本系统结果仅供参考,真实结果需前往佛山新市民通提交资料申请。本系统暂时只收录了全市积分,各区的加分项请参考区政策文件。...[阅读全文]
2023-12-31 10:52:27 人气:21960
佛山积分新标准发布!落户更容易!
在佛山办理居住证(暂住证)累计每满1年积20分,最高可积240分;在佛山参加社会保险的(职工基本养老保险、职工基本医疗保险...[阅读全文]
2023-12-28 16:01:46 人气:21251
佛山新市民:居住证一年要签注一次!这样操作1分钟完成续签
近日,家住高明区荷城街道的区女士欲为其丈夫代办居住证续签,但却被告知该业务不可代办。区女士的丈夫正在外地,又赶上居住证即将到期...[阅读全文]
2023-12-04 09:42:17 人气:20931
佛山市完善积分制服务管理制度 帮助更多新市民落户佛山融入佛山
指出积分制服务管理制度实施以来,较好满足了新市民入户需求,保障了新市民随迁子女平等接受义务教育权利,是我市入户政策和入学政策的有益补充...[阅读全文]
2023-12-01 11:17:02 人气:17920
顺德区杏坛伍蒋惠芳实验初级中学:培育英才的摇篮
伍蒋惠芳实验初级中学拥有一支高素质、富有经验和责任心的教师队伍。他们教学水平精湛,教育理念先进,注重因材施教...[阅读全文]
2024-09-17 08:50:31 人气:2487
顺德区兆水小学:启蒙智慧 孕育希望
兆水小学拥有优美的校园环境,绿树成荫,花香四溢。校园布局合理,教学区、活动区和休息区划分清晰,为学生提供了舒适、安全的学习和生活空间...[阅读全文]
2024-09-17 08:48:50 人气:2235
顺德区龙潭小学:传承与创新的教育乐园
龙潭小学位于顺德区的美丽一隅,校园环境清幽宁静,绿树环绕,花香弥漫。学校建筑风格典雅,融合了现代与传统元素...[阅读全文]
2024-09-17 08:47:36 人气:2380
顺德区光华小学:绽放光彩的教育花园
光华小学坐落在顺德区的优美环境中,校园占地面积广阔,建筑设计独具匠心。校园内绿树成荫,花草繁盛...[阅读全文]
2024-09-17 08:46:12 人气:2162
顺德区桑麻小学:孕育希望的成长乐园
桑麻小学拥有优美宜人的校园环境。校园内绿树成荫,花草芬芳,四季如画。精心设计的教学楼、宽敞明亮的教室...[阅读全文]
2024-09-17 08:44:23 人气:2467
右滩小学:顺德教育的璀璨明珠
右滩小学坐落在风景秀丽的右滩村,校园环境优美,绿树成荫,为学生提供了一个宁静舒适的学习环境。学校占地面积广阔...[阅读全文]
2024-09-16 08:38:09 人气:2327
右滩胡兆炽学校:顺德教育的摇篮
这所学校拥有优美的校园环境,布局合理,绿化丰富。现代化的建筑与自然景观相得益彰,为学生提供了一个既舒适又富有启发性的学习空间...[阅读全文]
2024-09-16 08:37:10 人气:2125
东村树人小学:顺德的育人绿洲
东村树人小学地理位置优越,校园周边环境宁静而优美,为学生提供了一个良好的学习氛围。学校建筑风格独特...[阅读全文]
2024-09-16 08:36:11 人气:2200
古朗学校:顺德教育的璀璨之星
古朗学校坐落于顺德区美丽的古朗村,校园环境优雅,建筑风格独特。校园内绿树成荫,花草繁盛,为学生营造了一个宁静而舒适的学习环境...[阅读全文]
2024-09-16 08:33:54 人气:2328
伍蒋惠芳中学:杏坛教育的亮丽名片
伍蒋惠芳中学拥有优美的校园环境,绿树成荫,花香四溢。校园布局合理,教学区、运动区和生活区划分清晰...[阅读全文]
2024-09-16 08:30:31 人气:2195
顺德香云纱再上央视!纺纱+莨水+晾晒+过泥,一齐探寻非遗技艺!
香云纱本名莨(liáng)纱,是岭南地区的一种古老的染色面料,由于穿着走路会“沙沙”作响,得名“响云纱”,后来称为“香云纱”...[阅读全文]
2024-09-08 10:46:09 人气:67114
名师亲授,动手体验,感受非遗剪纸魅力!报名→
剪纸,中国非物质文化遗产的瑰宝,以剪刀为笔,红纸为媒,绘就千年文化传承。这门艺术,不仅承载着丰富的民俗寓意...[阅读全文]
2024-08-20 17:30:13 人气:15726
首届佛山水上关帝庙庙会7月28日开锣!
“水上有关帝 人人好架势——佛山水上关帝庙庙会”将于7月28日开幕。作为水上关帝庙重建开放后的首届庙会,该活动将依托水上关帝庙这一载体...[阅读全文]
2024-07-25 09:22:58 人气:22202
书院文化展、状元巡游、打卡体验,今天这场活动文化魅力值拉满!
高明区举办书院文化展暨盛世文昌·状元文化节,现场通过文化体验、景点打卡的方式,感受高明千年文脉的文化魅力。区委副书记、组织部部长...[阅读全文]
2024-05-22 10:29:38 人气:12848
“顺德鱼生”获全省首张餐饮行业湾区认证
近日,由广东捞德顺餐饮管理有限公司(容桂店)出品的“淡水鱼‘顺德鱼生’”获颁《湾区认证证书》,这是全省首张餐饮行业《湾区认证证书》...[阅读全文]
2024-05-10 14:14:47 人气:13880
佛山高明区明城村民夜校推出舞狮文化传承课
在明城镇村民夜校课堂上,一群对舞狮文化怀揣浓厚兴趣的市民沉浸在舞狮的欢乐之中。他们跟着老师的示范,探寻舞狮技艺的奥秘...[阅读全文]
2024-04-27 14:29:47 人气:16122
高明濑粉制作技艺入选市级非遗项目
佛山市人民政府正式公布了第八批市级非物质文化遗产代表性项目名录,高明区“高明濑粉制作技艺”成功入选。至此,高明区共有市级非遗代表性项目9项...[阅读全文]
2024-04-16 14:47:47 人气:18922
佛山祖庙2024年庙会4月11日~14日举行
4月11日~14日,为期四天的2024佛山祖庙庙会(“三月三”北帝诞)将在佛山市祖庙博物馆举办,包括春祭祈福、北帝出巡、酬神演戏...[阅读全文]
2024-04-09 09:27:59 人气:19617
佛山新增13项市级非遗项目
近日,市政府办公室公布佛山市第八批市级非物质文化遗产代表性项目名录,其中,咸水歌(顺德)、太极拳、牛皮鼓制作技艺(佛山)...[阅读全文]
2024-03-21 20:09:13 人气:20368
在行走中品味千年陶都新韵
时代中国总冠名特约“美丽佛山 一路向前”——2024佛山50公里徒步活动即将来临,你是否已在搜索沿途的风景?禅城线第六段徒步亮点已为你备好...[阅读全文]
2024-03-21 15:39:56 人气:15520
顺德南水公园:城市中的自然绿洲
南水公园的景观设计独具匠心,将自然景观与人工造景完美融合。一进入公园,便能看到开阔的绿地,草坪修剪得整整齐齐...[阅读全文]
2024-09-16 09:03:38 人气:1834
顺德众涌良田良南公园:乡村中的宜人乐园
走进公园,首先映入眼帘的是一片开阔的绿地,绿草如茵,仿佛一块巨大的绿色绸缎。草地上种植着各种花卉,每逢花季,五彩斑斓的花朵竞相绽放...[阅读全文]
2024-09-16 09:01:56 人气:1746
顺德番村立交湿地公园:生态与休闲的完美融合
湿地公园内拥有丰富多样的生态系统。大片的水域清澈见底,水生植物繁茂生长,为各种鱼类、水鸟提供了理想的栖息环境...[阅读全文]
2024-09-16 09:01:04 人气:1825
顺德大凤岗公园:自然与人文的魅力交织
大凤岗公园的自然景观十分迷人。这里山峦起伏,绿树成荫,空气清新宜人。山上植被丰富,有郁郁葱葱的乔木、生机勃勃的灌木...[阅读全文]
2024-09-16 08:57:55 人气:1808
顺德云路公园:都市中的宁静港湾
云路公园拥有广阔的绿地,草坪修剪得整整齐齐,宛如绿色的海洋。草地上点缀着五彩斑斓的花卉,随着季节的更替...[阅读全文]
2024-09-16 08:57:04 人气:1551
里海观音庙:顺德的心灵圣地
里海观音庙的建筑风格独具特色,融合了传统岭南建筑的元素与佛教庙宇的庄严。庙宇的飞檐斗拱、雕梁画栋,展现出精湛的工艺和深厚的艺术内涵...[阅读全文]
2024-09-15 15:02:02 人气:1710
新世纪水上乐园:顺德的欢乐水世界
刺激的高速滑道,让您体验风驰电掣般的速度与激情;巨大的冲浪池,模拟真实的海浪,让您仿佛置身于大海之中;蜿蜒曲折的漂流河...[阅读全文]
2024-09-15 15:00:25 人气:1498
大金山森林公园:顺德的绿色宝藏
大金山森林公园地理位置优越,山峦起伏,景色秀丽。公园内植被丰富多样,郁郁葱葱的树木覆盖着山坡,形成了一片天然的绿色屏障...[阅读全文]
2024-09-15 14:58:51 人气:1686
龙潭龙母庙:顺德的神圣古迹
首先映入眼帘的是庄严的龙母神像。神像神态慈祥而威严,令人心生敬畏。庙宇的殿堂布局严谨,装饰精美,雕刻着各种神话传说和祥瑞图案,展现了高超的工艺水平...[阅读全文]
2024-09-15 14:57:48 人气:1629
逢简水乡:顺德的梦里桃源
逢简水乡水道纵横,绕村而过。河水清澈,碧波荡漾,乘坐小船沿着河道缓缓前行,两岸绿树成荫,古桥横跨,一派宁静祥和的景象...[阅读全文]
2024-09-15 14:55:41 人气:1376
佛山新颖宾馆:舒适与便捷的休憩之所
宾馆地理位置优越,交通便利。周边有多条公交线路,临近[主要交通枢纽],方便宾客前往顺德区的各个景点和商业中心...[阅读全文]
2024-09-06 08:31:10 人气:18378
佛山雅致宾馆:顺德的温馨驿站
宾馆地处顺德区的繁华地段,周边交通十分便利,距离[主要交通枢纽或地标]仅[距离]。无论是商务出行还是休闲旅游...[阅读全文]
2024-09-06 08:28:28 人气:18942
维也纳酒店(佛山顺德伦教店):舒适与品质的栖息之所
酒店地理位置优越,交通便利。周边配套设施齐全,临近商业中心、旅游景点和交通枢纽,方便宾客出行和购物娱乐...[阅读全文]
2024-09-05 11:19:42 人气:18903
佛山泓丰酒店:舒适与品质的完美邂逅
酒店的外观设计独具特色,融合了现代与传统的元素,给人留下深刻的印象。步入大堂,宽敞明亮的空间、精致的装饰和热情的服务...[阅读全文]
2024-09-01 15:26:59 人气:19329
城市便捷酒店(龙江会展中心店):顺德的舒适驿站
酒店的外观设计简约大方,内部装修精致典雅。步入大堂,宽敞明亮的空间和热情周到的服务人员给人宾至如归的感觉...[阅读全文]
2024-08-27 10:49:03 人气:10924
佛山旺业酒店(龙江会展中心店):顺德的温馨港湾
旺业酒店的外观气派,内部装饰精美。步入大堂,宽敞明亮的空间、优雅的装饰和热情友好的工作人员,让人立刻感受到温馨与舒适...[阅读全文]
2024-08-27 10:47:22 人气:20101
维纳斯国际酒店(龙江会展中心店):顺德的奢华休憩之所
酒店坐落于顺德区的核心地段,临近龙江会展中心,交通网络发达,出行极为便利。其优越的地理位置使它成为商务人士和游客的理想选择...[阅读全文]
2024-08-27 10:46:08 人气:19718
品质之选:佛山市顺德区亿湖烟酒店
亿湖烟酒店堪称丰富多样。香烟品牌涵盖了国内众多知名品牌以及一些特色地方品牌,能够满足不同消费者的需求...[阅读全文]
2024-08-21 08:38:30 人气:20614
舒适之选——佛山万盛宾馆
佛山万盛宾馆位于佛山市顺德区繁华的商业地段,交通便利,周边配套设施齐全,是您旅行、商务出行的理想下榻之地...[阅读全文]
2024-08-20 15:21:18 人气:19998
奢华与舒适的典范——佛山市顺德区万里来大酒店
酒店坐落于顺德区的核心地段,交通极为便利。无论是前往繁华的商业中心、热门的旅游景点,还是重要的交通枢纽,都能轻松抵达。周边配套设施齐全...[阅读全文]
2024-08-20 15:14:29 人气:21757
高明区人民医院、中医院迎来大改造!动工和竣工时间就在……
根据项目规划,将拆除区人民医院家属区,新建一座15层的综合大楼,并且新建框架结构的停车楼。拆除区人民医院妇幼饭堂...[阅读全文]
2024-09-14 15:02:27 人气:7957
中国第一位伽玛刀博士、上海华山医院王恩敏佛山开诊!市民福音
广大市民朋友的福音!中国第一位伽玛刀博士、原复旦大学附属华山医院射波刀中心主任王恩敏教授已正式加盟佛山复星禅诚医院肿瘤精准诊疗中心...[阅读全文]
2024-09-14 14:56:36 人气:5852
顺德陈村镇前列腺癌筛查活动来了
前列腺癌是男性生殖系统最常见的恶性肿瘤之一,在我国老年男性中位居泌尿系统恶性肿瘤发病率第一位,被称为男性健康的“沉默杀手”...[阅读全文]
2024-09-08 09:42:05 人气:48307
佛山市二医院绿岛湖院区将于年底试运行
市二医院绿岛湖院区自2020年启动以来,一直深受社会各界广泛关注。绿岛湖院区何时启用?启用后,卫国路院区定位是否会有调整?...[阅读全文]
2024-09-06 10:05:21 人气:47900
顺德全区打造“步行10分钟购药圈” !
仪式上区市场监管局公布了今年在全区重点构建“步行10分钟购药圈”的工作进展情况,同时顺德区医药健康行业协会会长单位企业在现场郑重宣读质量安全自我承诺书...[阅读全文]
2024-09-05 15:17:28 人气:5276
南方医科大学第七附属医院(和顺院区)将于9月5日正式启用
根据上级安排,原和顺医院院区交由南方医科大学第七附属医院一体化管理和使用。和顺院区将于9月5日正式启用,首期开设急诊科、儿科...[阅读全文]
2024-09-04 08:58:36 人气:5743
佛山市顺德人民医院:守护健康的坚实堡
医院拥有先进的医疗设备,包括高精度的影像诊断设备、先进的手术器械以及智能化的医疗信息系统等,为准确诊断和有效治疗提供了有力保障...[阅读全文]
2024-09-01 15:29:45 人气:3829
顺德和平外科医院:专业与关爱并重的医疗港湾
医院拥有一支技术精湛、经验丰富的医疗团队。这些专家和医护人员在各自的领域内具备深厚的专业知识和卓越的临床技能...[阅读全文]
2024-09-01 15:28:51 人气:3831
高明区人民医院总院儿科住院部及急诊搬迁
自2024年8月30日起;区人民医院总院区儿科住院部;儿科急诊(24小时);分别搬迁至妇幼院区住院部3楼;妇幼院区门诊一楼急诊科...[阅读全文]
2024-08-30 09:47:27 人气:3011
佛山首例!神奇“电子药”解除歪脖子危机!
佛山市南海区人民医院神经医学中心团队为一名长期受肌张力障碍困扰的患者,成功实施了佛山首例肌张力障碍DBS手术。术后患者恢复良好...[阅读全文]
2024-08-28 09:54:00 人气:3116
顺德区营勇大道:城市发展的动脉
营勇大道道路宽敞平坦,路面状况良好,为车辆的顺畅通行提供了有力保障。其设计合理,划分了清晰的车道,包括机动车道...[阅读全文]
2024-09-17 08:58:59 人气:1543
顺德区官涌路:融合历史与现代的活力通道
官涌路地理位置优越,它贯穿了顺德区的多个重要区域,成为了区域之间连接的关键纽带。道路宽敞平坦,路面铺设良好...[阅读全文]
2024-09-17 08:57:58 人气:1539
顺德区伦桂路:交通动脉与发展引擎
这条道路有效地缓解了顺德区内的交通压力,大大提高了交通运输效率。它连接了顺德区的多个重要区域和城镇,加强了区域之间的联系与沟通...[阅读全文]
2024-09-17 08:54:58 人气:1654
顺德区连杜大道:连通繁华与宁静的纽带
连杜大道道路宽敞,路面质量优良,车辆行驶平稳顺畅。其合理的车道划分和清晰的交通标识,为交通的有序运行提供了保障。...[阅读全文]
2024-09-17 08:53:28 人气:1643
顺德区龙冲路:见证发展与活力的通途
龙冲路路面平整,标线清晰,道路宽度适中,能够容纳较大的车流量,保障了交通的顺畅。无论是日常通勤还是货物运输...[阅读全文]
2024-09-17 08:51:47 人气:1558
走进顺德新联路:繁华与宁静交织的魅力之路
新联路地理位置优越,交通便利。它连接着顺德区的多个重要区域,道路宽敞平坦,车辆川流不息。周边公交线路发达...[阅读全文]
2024-09-16 08:48:03 人气:1540
顺德江村大道:融合发展的活力动脉
江村大道的基础设施完备,道路宽敞笔直,路面平坦坚实,标线清晰醒目。良好的路况使得车辆行驶顺畅,大大提高了交通运输效率...[阅读全文]
2024-09-16 08:44:31 人气:1208
顺德众南路:风情与发展共融的特色之路
众南路的道路建设精心规划,路面平整宽阔,交通标识清晰明了。无论是日常通勤还是货物运输,都能够保障车辆的安全与畅通...[阅读全文]
2024-09-16 08:42:58 人气:1250
顺德勒良路:连通古今,畅行未来
勒良路的交通设施完善,路面宽阔平坦,标线清晰规范。无论是日常出行的小型车辆,还是运输货物的大型卡车,都能在这条路上平稳有序地行驶...[阅读全文]
2024-09-16 08:40:21 人气:1433
顺德镇南大道:活力迸发的发展通途
镇南大道的道路设计科学合理,路面宽敞平坦,能够有效地分流车辆,缓解交通压力。高质量的柏油路面和清晰的交通标识,为行车提供了良好的条件...[阅读全文]
2024-09-16 08:39:22 人气:1277
新市民服务管理中心可以办理居住证业务了
为进一步加强新市民服务管理,向新市民提供更加优质、便捷、高效的政务服务,白坭镇新市民服务管理中心将增设新市民事务服务点,受理新市民相关政务业务...[阅读全文]
2024-08-21 15:03:49 人气:21065
顺德户政、不动产和商事登记业务办理量呈井喷式增长
当前,顺德区户政、不动产和商事登记业务办理需求呈现井喷式增长,据悉,顺德区、镇(街道)两级强联动,出实招、解民忧,通过加号源...[阅读全文]
2024-06-21 10:24:04 人气:11695
学生出入境业务办理有变化!
1.预约禅城、南海、高明、三水区专场服务的,可通过“广东出入境”微信公众号预约;2.预约顺德区专场服务的,可通过“顺德政务百事通”微信公众号预约...[阅读全文]
2024-06-13 09:46:08 人气:14271
佛山禅城区民政局大年三十正月十五都可办理婚姻登记
春节将至,有不少想趁农历新年和心爱之人喜结连理、完成“人生大事”的市民。大年三十当天可以进行婚姻登记吗?2月14日“情人节”正值春节假期...[阅读全文]
2024-01-26 10:30:02 人气:31189
禅城石湾镇街道便民服务中心揭牌启用
石湾镇街道便民服务中心近日揭牌启用,新大厅两层共4700平方米,开设55个综合服务窗口,承接社保、卫健、市监等11个职能部门400多个事项...[阅读全文]
2024-01-23 10:01:33 人气:35688
禅城高明三水开设出入境办证“学生专场”,周末也能办!
2024年1月7日、14日两个周日全天(8:30-12:00,14:00-17:30)。在禅城区就学的未满16周岁在校中小学生(学生户籍为本省及省外户籍,不含港澳台居民)。...[阅读全文]
2024-01-08 15:37:37 人气:35392
佛山三水区特定人员参加工伤保险工伤认定申请办事指南
从业单位应当在职工发生事故伤害或者被诊断、鉴定为职业病之日起30日内(不含事故当日),向从业单位所属镇街公共服务办公室负责工伤认定经办窗口提出工伤认定申请...[阅读全文]
2024-01-07 10:39:15 人气:35025
佛山三水区工伤认定申请事项办事指南
用人单位应当在职工发生事故伤害或者被诊断、鉴定为职业病之日起30日内(不含事故当日),向所属镇街公共服务办公室负责工伤认定经办窗口提出工伤认定申请...[阅读全文]
2024-01-07 10:24:36 人气:33061
佛山市柒伍柒科技有限公司石湾镇街道惠景协税站、玫瑰东协税站搬迁整合的公告
为打造标准化、规范化的纳税服务环境,更好的服务于广大企业和人民群众,优化街道营商环境,石湾镇街道惠景协税站...[阅读全文]
2023-12-19 16:06:13 人气:35967
佛山市柒伍柒科技有限公司石湾镇街道行政服务中心搬迁公告
为打造标准化、规范化、便利化的政务服务环境,更好的服务于广大企业和人民群众,优化我街道营商环境,佛山市柒伍柒科技有限公司石湾镇街道行政服务中心...[阅读全文]
2023-12-14 15:11:31 人气:35397
庄子素解 第二章 徐无鬼
徐无鬼因女商见魏武侯,武侯劳之曰:“先生病矣!苦于山林之劳,故乃肯见于寡人。”徐无鬼曰:“我则劳于君,君有何劳于我!君将盈耆欲...[阅读全文]
2023-02-09 09:38:10 人气:49807
庄子素解 第一章 庚桑楚
老聃之役有庚桑楚者,偏得老聃之道,以此居畏垒之山。其臣之画然知者去之,其妾之挈然仁者远之。拥仲之与居,鞅掌之为使。居三年,畏垒大壤...[阅读全文]
2023-02-08 10:52:56 人气:47158
庄子素解 第十五章 知北游
知北游于玄水之上,登隐弅之丘,而适遭无为谓焉。知谓无为谓曰:“予欲有问乎若:何思何虑则知道?何处何服则安道?何从何道则得道?...[阅读全文]
2023-02-07 08:44:53 人气:48181
庄子素解 第十四章 田子方
田子方侍坐于魏文侯,数称谿工。文侯曰:“谿工,子之师耶?”子方曰:“非也,无择之里人也;称道数当,故无择称之。”文侯曰:“然则子无师邪?...[阅读全文]
2023-02-06 09:41:31 人气:47468
庄子素解 第十三章 山木
【原文】庄子行于山中,见大木枝叶盛茂,伐木者止其旁而不取也。问其故,曰:“无所可用。”庄子曰:“此木以不材得终其天年。...[阅读全文]
2023-02-02 08:43:02 人气:47766
庄子素解 第十二章 达生
达生之情者,不务生之所无以为;达命之情者,不务知之所无奈何。养形必先之以物,物有余而形不养者有之矣;有生必先无离形...[阅读全文]
2023-01-31 09:26:23 人气:51447
[东方哲学] 一处不立 处处能立
一处不立 处处能立;亦即任何角度与立场都不立,任何角度与立场都能立;也即全然地、无条件地接纳与随机(缘)起用;云门禅三句:涵盖乾坤,截断众流,随波逐流...[阅读全文]
2022-06-08 08:31:38 人气:52473
获取深度世界真相信息的两种途径
人获取外部信息的最原始、最基础的方式就是感觉;感觉信息来源的最初端口就是感觉器官;感觉器官的阀域与自身承受力决定了人感知外部环境的上下极限...[阅读全文]
2022-06-08 08:26:00 人气:50383
物理学遇到意识素解(7)
如果一位值得信赖的朋友告诉你一些似乎可笑的事情,你会尝试着揣摩他或她可能的真实意思。值得信赖的物理学演示就告诉了我们某些看似荒谬的东西。因此,我们试图解释这些结果可能的真正意思。...[阅读全文]
2019-12-16 09:48:47 人气:39161
海外需求萎靡背后:美国进口全面收缩、欧盟现结构性变化
5月中国进出口商品总值为5011.91亿美元,同比下降6.2%。其中出口总值2834.99亿美元,同比下降7.5%;进口总值2176.92亿美元...[阅读全文]
2023-06-24 20:30:07 人气:33205
欧洲议会已批准通过《新电池法》,新能源卖家将面临更加严格的考验
近日,欧洲议会议员以 587 票赞成、9 票反对和 20 票弃权通过了与理事会达成的一项协议(针对在欧盟销售的所有类型电池的设计、生产和废物管理的新规定-《新电池法》)...[阅读全文]
2023-06-24 20:28:34 人气:19880
美国亚马逊的销售税和免税的州有哪些?
美国的销售税是美国州和地方政府对商品及劳务,按其销售价格的一定比例征收的一种税款,是在美国发生消费的时候,由消费者一方缴纳的税款...[阅读全文]
2023-06-24 20:27:41 人气:33244
Amazon 店铺代运营案例:家居类目
窗帘,浴帘的工厂,工厂OEM实力非常强,专注于传统外贸贴牌,国内天猫京东都有店,想要扩展海外渠道...[阅读全文]
2023-06-24 21:41:21 人气:22820
Amazon 店铺代运营案例:户外类目
效果:宏那运营团队进行账户诊断后,重新调整了广告,优化了产品线。进行2个月的调整后,销售额增长180%...[阅读全文]
2023-06-24 21:38:22 人气:22185
Amazon 店铺代运营案例:家居类目
吸尘器类目,宏那团队根据客户工厂优势,放弃竞争激烈的美国站点,选择切入日本站点,第三个月单品达到7W美金销售额...[阅读全文]
2023-06-24 21:36:20 人气:22301
Amazon 店铺代运营案例:饰品类目
目前效果:通过半年的测试留存,和铺货老链接的优化,日出单在平均700单左右,同比增长100%;由单SKU日均平均出单5-10单左右...[阅读全文]
2023-06-24 21:34:33 人气:13857
Amazon 店铺代运营案例:宠物类目
目前效果:运营人员一年内通过选品测试留存,现平均日销售额8000美金,每天单款SKU出单60个左右,SKU12个,月度销售额在30W美金+...[阅读全文]
2023-06-24 21:31:31 人气:10083
Amazon运营团队老师介绍:simon
有8年的亚马逊运营经验,为20+ 多个品牌工作过,其中包括类目 Top10的卖家。擅长运营广告...[阅读全文]
2023-06-24 21:16:54 人气:10395
Amazon运营团队老师介绍:Fanny
Fanny:7年亚马逊操盘经验,擅长广告,运营策略制定,并着手从0-1打造过多个百万级别的项目;统筹各个项目的开展计划...[阅读全文]
2023-06-24 21:11:52 人气:6667
卧室家居风水布局:打造舒适与和谐的睡眠环境
卧室作为我们日常休息和恢复精力的场所,其家居风水布局对于居住者的身心健康和家庭和谐有着不可忽视的影响。了解并遵循卧室的风水原则,可以为您打造一个舒适、和谐的睡眠环境...[阅读全文]
2024-02-20 09:46:18 人气:15648
客厅家居风水布局:营造和谐与繁荣的社交空间
客厅作为家庭的核心区域,是家人聚会、招待客人的重要场所。一个和谐的客厅家居风水布局,不仅可以提升居住者的生活品质,还能为家庭带来好运和繁荣。...[阅读全文]
2024-02-20 09:44:52 人气:17098
餐厅家居风水布局:打造美味与和谐的用餐环境
餐厅作为家庭中重要的功能区域,不仅是家人用餐的地方,也是与亲朋好友聚会交流的场所。一个好的餐厅家居风水布局,能够提升家庭成员的食欲,增强家庭和谐氛围...[阅读全文]
2024-02-20 09:43:33 人气:16292
卫生间家居风水布局:打造舒适与和谐的卫浴空间
卫生间作为家庭中私密且重要的功能区域,其家居风水布局对于家庭成员的身心健康和家庭和谐有着不可忽视的影响。一个好的卫生间家居风水布局,能够提升家庭成员的幸福感,增强家庭的正能量。...[阅读全文]
2024-02-20 09:39:02 人气:15265
为什么家居不宜挂太多红色装饰物?
健康平安人生,一定要认识和拥有3个贵人:西医(治标)、中医(治本)、易医(治根)。当西医不行就要找中医...[阅读全文]
2022-06-25 21:03:39 人气:66470
如何将一间旧厂房催旺吉运?
企业新入驻旧厂房,如何做到催旺吉运,达至丁财两旺的效果?这就需要风水的综合策划:大门口形象包装,出入口的八卦方位...[阅读全文]
2022-06-25 21:01:04 人气:70266
装修前规划风水,好处多多
现在越来越多的人认识科学风水的好处,看风水已经是很平常的事。在装修前,先邀请风水师前来勘察毛坯房环境...[阅读全文]
2022-06-25 20:58:23 人气:65199
三角形的办公室如何化解?
方正规整的办公室气场稳定,三角形或不规整的办公室气场混杂,卦位不全,锐气回冲,形成老总思维不定,判断能力减弱。将三角形地方加上屏风...[阅读全文]
2022-06-21 20:33:27 人气:67409
工厂机器为什么不能放在车间中心点
工厂老板由于对风水不熟悉,为了方便,将重型机器设备放在车间〈宅)中心。宅中心为太极点,玄空风水叫“五黄大煞”,只能静不能动,如遇某年的流年凶星飞临该位...[阅读全文]
2022-06-21 20:29:46 人气:64088
佛山首家二手车一站式登记服务站正式揭牌运营!
佛山优车机动车登记服务站正式揭牌运营。市商务局、市国资委、市公安局交警支队、佛山交通集团、佛山市邮政公司等相关单位及其代表出席活动现场...[阅读全文]
2024-09-11 10:14:08 人气:12906
汽车以旧换新最新通知!补贴更高!
●对符合《汽车以旧换新补贴实施细则》规定,报废旧车并购买新车的个人消费者,补贴标准由购买新能源乘用车补1万元...[阅读全文]
2024-08-17 08:36:42 人气:16457
广东最新规定!事关电动车充电收费!
广东省发展改革委、广东省市场监管局发布《关于贯彻落实规范电动自行车充电收费行为的通知》(简称《通知》),明确提出电动自行车户外充电设施的充电电费和服务费应分别标示...[阅读全文]
2024-08-14 15:36:29 人气:7379
补贴2万元、8万元!这些车报废更新补贴有新标准!
在《汽车以旧换新补贴实施细则》(商消费函〔2024〕75号)基础上,个人消费者报废国三及以下排放标准燃油乘用车或2018年4月30日...[阅读全文]
2024-07-28 09:43:56 人气:16807
二手车交易陷阱多,小心被当作“二百五”!
2021年以来,桂城市场监管所共受理二手车相关消费投诉1023件、举报92件,且呈上升趋势,主要涉及车辆信息不透明、服务承诺不清晰...[阅读全文]
2024-07-24 08:52:37 人气:17278
这两种电动车上路注意了!
具有脚踏骑行功能,最高时速不超过25km/h,具有国家颁发的3C认证的,属于非机动车范畴,需要在登记服务点进行车牌登记,登记的是白底黑字的佛山牌照...[阅读全文]
2024-07-19 10:02:27 人气:17546
租车大惊喜!帝豪 EV450,3000 押金开启飞驰之旅!
帝豪EV450,押金3000提车,剩余1000可后补;1.租金每周三流水代扣,可跑全平台,不够扣则线下补缴;...[阅读全文]
2024-07-16 10:21:37 人气:11561
吉利枫叶 80V 全新车震撼登场!让你轻松租车到手!
吉利枫叶80V,全新车,全新车;总押金6000,可4000提车;一口价方案: (不限平台);可4000押金+首月剩余天数提车,剩余2000押金分4周,每周500;...[阅读全文]
2024-07-16 09:44:12 人气:7378
丰田、日产、本田、比亚迪…最高补贴5000元/台!三水推出购车补贴
2024年7月13日-10月7日期间,三水全区将有10家汽车销售企业推出购车补贴促消费活动,消费者购车最高可补贴5000元/台...[阅读全文]
2024-07-11 08:59:51 人气:7628
最新!即日召回72万辆汽车
自即日起,召回2008年3月5日至2016年9月29日期间生产的东风雪铁龙世嘉两厢、三厢汽车,共计710301辆...[阅读全文]
2024-07-09 08:39:18 人气:5087
家具盛宴!第 45 届国际龙家具展览会震撼启幕!
全球家具看顺德,顺德家具看龙江。家具产业是龙江的根基,也是龙江和顺德的亮丽名片。经过五十多年的发展...[阅读全文]
2024-03-17 09:55:30 人气:16538
佛山机场重建航站楼进度刷新!效果图曝光!
按照建设目标和设计规划,由中国联合航空出资建设的新航站楼预计在2024年上半年完成建设并投入使用...[阅读全文]
2023-12-25 09:23:04 人气:31277
佛山国家高新技术产业开发区
佛山高新技术产业开发区(以下简称“佛山高新区”)于1992年12月经国务院批准成立,是全国最早的53个国家高新区之一...[阅读全文]
2023-08-27 21:28:39 人气:11069
佛山意美家卫浴陶瓷世界
意美家,全称意美家卫浴陶瓷世界(Casa Ceramics&Sanitarywares Mall),位于广东省佛山市柒伍柒科技有限公司季华四路与雾岗路口交汇处,原名为“河宕陶瓷批发直销仓”...[阅读全文]
2023-08-27 21:26:18 人气:11058
澳大利亚技术移民移民
澳洲技术移民是为了引进海外人才,促进澳洲劳动力市场平衡和发展而推出的移民政策,不仅适用于国内有专业技能的技术人才,也适用于在澳留学生,且移民成本低...[阅读全文]
2022-07-07 22:07:38 人气:54669
加拿大BC省雇主担保移民
新政策自2015年1月1日起开始实施。新政后增加了SIRS打分系统,每月公布2次分数,达到此分数的要求的申请人将被移民局选中。因此只要你的职业在加拿大NOC职业列表或职业列表中...[阅读全文]
2022-07-07 22:03:09 人气:55088
美国eb3雇主担保移民
美国eb3雇主担保移民 Other works按照美国移民法,职业移民划分为五类。而EB-3就属于职业移民的第三优先。EB-3职业移民的第三优先类别包括熟练工人、学士学位持有人以及其它工人...[阅读全文]
2022-07-07 21:59:21 人气:53384
马来西亚永久居留(红卡)
PR是PermanentResident的英文缩写,中文是永久居留的意思。获得PR, 就是获得永久居留身份证。 马来西亚永久居留(红卡)是大马政府授予给外国人士的永久居留身份证...[阅读全文]
2022-07-07 21:41:23 人气:54752
顺德龙潭工业区:产业发展的活力之地
龙潭工业区地理位置优越,交通便利。它紧邻多条主要交通干道,便于原材料的输入和产品的输出,大大降低了企业的运输成本...[阅读全文]
2024-09-17 08:38:14 人气:1425
顺德高通智能产业园:创新驱动的产业高地
高通智能产业园地理位置优越,交通便捷,周边配套设施完善。它紧邻高速公路出入口,距离港口和火车站也不远...[阅读全文]
2024-09-17 08:32:33 人气:1352
顺德逢简工业区:传统与现代融合的产业摇篮
该工业区的产业结构呈现出多元化的特点。一方面,保留了传统的制造业,如五金加工、家具制造等,这些传统产业凭借多年的经验和精湛的工艺...[阅读全文]
2024-09-17 08:27:42 人气:1320
顺德逍腾工业区:产业集聚的发展高地
该工业区的产业类型丰富多样,涵盖了机械制造、电子电器、塑料制品、纺织服装等多个领域。众多企业在这里集聚...[阅读全文]
2024-09-17 08:04:01 人气:1291
南朗工业区:顺德的产业引擎
工业区内产业门类丰富多样,涵盖了家电制造、五金加工、塑料制品、电子信息等多个领域。众多知名企业和中小企业在此落地生根...[阅读全文]
2024-09-15 15:06:10 人气:1492
古朗工业区:顺德的产业活力之源
区内产业结构多元化,涵盖了机械制造、家具生产、电子电器、纺织服装等多个行业。众多企业在这里蓬勃发展,形成了相互关联、相互促进的产业生态系统...[阅读全文]
2024-09-15 15:05:19 人气:1571
佛山上华智能智造产业园改造项目入选自然资源部首批低效用地再开发试点典型!
日前,自然资源部组织梳理低效用地再开发试点城市的经验做法,发布了试点工作首批18个典型案例,为各地盘活存量土地和低效用地提供借鉴和参考...[阅读全文]
2024-09-14 16:13:20 人气:1987
东头工业区:顺德的产业引擎
东头工业区地理位置优越,交通网络发达。它临近主要的交通干道,便于原材料的运输和产品的配送。同时,与周边的城市和港口有着便捷的连接...[阅读全文]
2024-09-13 15:36:09 人气:1951
河柏工业区:顺德的产业活力之源
河柏工业区拥有出色的区位优势,交通便捷畅达。它临近高速公路出入口,与周边城市紧密相连,为货物运输和人员流动提供了极大的便利...[阅读全文]
2024-09-13 15:33:56 人气:2004
南坑通坑工业区:顺德的产业集聚地
南坑通坑工业区地理位置得天独厚,交通条件十分便利。它靠近多条主要交通干线,便于货物的运输和流通,降低了企业的物流成本...[阅读全文]
2024-09-13 15:26:57 人气:1789
东海新世纪:顺德的璀璨明珠
东海新世纪拥有优越的地理位置,交通便捷,周边配套设施完善。它紧邻商业中心,众多商场、餐厅、影院等娱乐休闲场所近在咫尺...[阅读全文]
2024-09-13 15:47:40 人气:3532
勒流灯光夜市商业街:顺德的璀璨夜明珠
勒流灯光夜市商业街位于顺德区勒流,拥有宽敞的街道和丰富的商业空间。整个夜市街区规模较大,摊位众多...[阅读全文]
2024-09-07 08:20:42 人气:45549
碧桂园凤凰商业街:顺德的生活秀场
碧桂园凤凰商业街位于顺德区,周边环绕着碧桂园的成熟社区。这里交通便捷,临近主要道路和公交站点,方便居民和游客前来...[阅读全文]
2024-09-07 08:16:29 人气:44825
魅力华普新翼广场:顺德的商业新地标
佛山市顺德区华普新翼广场是一座集购物、餐饮、娱乐、休闲等多种功能于一体的综合性商业广场,位于顺德区的核心地段...[阅读全文]
2024-09-06 08:33:35 人气:4745
佛山市顺德区大福广场:繁华与活力的汇聚地
大福广场占地面积广阔,建筑设计现代时尚,内部空间宽敞明亮。其拥有多个出入口,交通便捷,吸引着大量的人流...[阅读全文]
2024-09-05 11:18:35 人气:4557
山姆正式落户,预计2026年开门纳客!1.2亿成功摘牌!
奇槎3号地块坐落于三龙湾核心范围,紧靠主干道三龙湾大道,毗邻顺德、南海两区,覆盖了禅城城区、桂城城区、千灯湖、佛山新城、陈村、北滘等多个重要板块...[阅读全文]
2024-08-31 15:36:41 人气:4373
世纪广场:顺德的城市会客厅
世纪广场位于顺德区的中心地段,交通十分便利,周边配套设施齐全。其占地面积广阔,空间开阔,是市民休闲娱乐和社交活动的重要聚集地...[阅读全文]
2024-08-27 10:49:52 人气:2802
龙江协兴购物中心:顺德的购物乐园
龙江协兴购物中心位于顺德区龙江镇的繁华地段,它以现代化的设计和宽敞舒适的购物环境吸引着众多消费者...[阅读全文]
2024-08-22 10:46:08 人气:3580
顺德光中市场:繁华市井中的生活百态
市场内部布局合理,摊位分类明确。蔬菜区、水果区、肉类区、水产区、干货区等一应俱全,商品琳琅满目。这里的蔬菜水果新鲜水灵,种类丰富...[阅读全文]
2024-09-17 08:23:44 人气:16848
吉佑市场:顺德的生活百味集
走进市场,首先感受到的是热闹的氛围。摊位排列整齐,商品琳琅满目。新鲜的蔬菜、水果,五颜六色,散发着自然的清香...[阅读全文]
2024-09-15 15:04:20 人气:15694
兆水村市场:顺德乡村的繁华一角
兆水村市场坐落在兆水村的中心位置,周边是错落有致的村舍和广袤的农田。它不仅是村民们采购生活物资的重要场所...[阅读全文]
2024-09-15 15:03:03 人气:17166
中南综合市场:顺德的生活百宝箱
市场规模较大,布局合理。内部摊位划分清晰,有蔬菜区、水果区、肉类区、水产区、粮油副食区、熟食区等,应有尽有...[阅读全文]
2024-09-13 15:49:42 人气:15980
黄连新市场:顺德的民生舞台
黄连新市场内部布局合理,摊位规划整齐。市场分为多个区域,包括蔬菜区、水果区、肉类区、水产区、粮油副食区等,各类商品琳琅满目,应有尽有...[阅读全文]
2024-09-10 08:21:40 人气:16487
羊额肉菜市场:顺德的市井百味
羊额肉菜市场位于顺德区,交通便利,周边居民小区密集。市场周边道路宽敞,便于车辆和行人通行。市场内部干净整洁...[阅读全文]
2024-09-06 08:44:44 人气:17019
顺德北海市场:充满烟火气的生活舞台
市场占地面积广阔,内部摊位规划整齐。有蔬菜区、水果区、肉类区、水产区、熟食区、粮油副食区等多个区域...[阅读全文]
2024-09-06 08:32:22 人气:13905
佛山市顺德区伦教市场:生活烟火的缤纷舞台
伦教市场规模较大,布局合理,分为多个区域,包括蔬果区、肉类区、水产区、熟食区、杂货区等。市场内部通道宽敞...[阅读全文]
2024-09-05 11:17:49 人气:13045
三洲市场:顺德的烟火人间
一走进市场,首先映入眼帘的是蔬菜区,各类新鲜的蔬菜琳琅满目,色彩斑斓。嫩绿的青菜、鲜红的西红柿、紫色的茄子等,整齐地摆放在摊位上...[阅读全文]
2024-09-01 15:23:52 人气:13921
佛山消委会:网络直播套路深,翡翠消费需谨慎!
秦女士浏览某购物网站时,发现某玉石直播间正在直播销售翡翠手镯,主播称该翡翠种水为冰种...[阅读全文]
2022-03-21 15:24:43 人气:65898
机器视觉人才供应链第一梯队:清远市万金目视科技有限公司
清远市万金目视科技有限公司,定位为机器视觉人才供应链第一供应商。首先,以基于机器视觉和深度学习的实战实训平台。为高职高专,大学,提供机器视觉实战实训的人才...[阅读全文]
2021-07-05 15:21:34 人气:99250
跨境电商脱口秀:炮哥刘智勇
炮哥的跨境电商六脉神剑理论、炮哥的跨境电商1357创业模型、炮哥的跨境电商行业快速传播方法论、炮哥的跨境电商合伙人模型...[阅读全文]
2021-07-03 20:33:52 人气:68623
建材家居短视频直播达人——陈宣平
建材家居短视频直播达人——陈宣平,2011年从事互联网行业,2012年进入建材行业媒体工作,主要负责新媒体事业部...[阅读全文]
2021-07-03 20:29:36 人气:93476
广东金麦福餐饮管理服务有限公司
广东金麦福餐饮管理服务有限公司有着多年来连锁经营、机关食堂承包、学校食堂承包、工厂食堂承包、厨房设计经验。致力于食堂承包经营管理...[阅读全文]
2021-07-03 20:25:31 人气:86119
颛孙宏鸽(净雨):书法艺术跨界探索与禅悟
颛孙宏鸽,法名净雨,圣贤名门之后裔,为颛孙子张第七十三代传人,祖籍山东省,中国著名作家、书画家,新闻工作者和社会活动者,公益热心人...[阅读全文]
2021-12-05 20:21:15 人气:71018



































































































































































































































