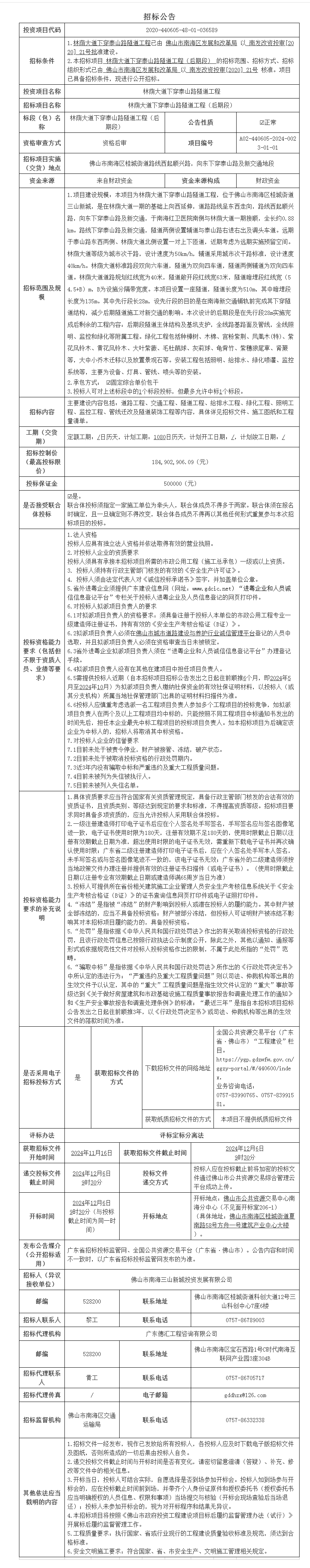
南海区里水镇电子信息产业园和顺地块园区道路工程施工招标公告
-
2026-2027年南海区市政燃气工程项目(桂城、狮山)监理招标公告
-
佛山三水新材料产业园场地平整工程项目六期施工招标公告
-
佛山市顺德区容桂街道纵七路(桂洲大道东至文明东路段)道路工程施工招标公告
-
佛山市南海区解放水系水环境综合治理项目-狮山镇河涌暗涵整治项目(解放涌水系片区)招标公告
-
佛山市南海区良安水系水环境综合治理项目—狮山镇河涌暗涵整治项目(良安水系片区)招标公告
-
佛山市顺德区北滘镇高端制造示范基地西侧道路工程施工招标公告
-
佛山市顺德区北滘镇高端制造示范基地南侧道路工程施工招标公告
-
顺德勒流街道勒北发展大道市政建设工程(市政配套附属部分)招标公告
-
新建珠海至肇庆高铁高明至肇庆东段生产生活房屋(含四电配套房屋)及相关工程施工总价承包招标
-
佛山市顺德区金沙隧道工程专项及验收性检测招标公告
通!车!啦!
南海里水军民路
凤江路南延线、西线路北沙段
三条重点工程道路已完工通车
里水街坊出行更加便利
近日,里水镇2024年十大民生实事之一,西线路北沙段扩宽工程项目正式完工,道路顺利通车。改造道路全长约876米,路面宽度从9米扩宽至15米,扩宽至双向四车道。起点与里水西线路甘蕉段相接,终点与环镇南路平交。
项目完工改善村民出行条件
提升企业经营便利性
里水镇西线路北沙段扩宽工程项目位于里水镇北沙村范围,总投资约2112万元,建成后形成了一条贯穿南北的重要交通动脉。
在项目施工过程中,里水城建集团精心组织、科学施工,确保了项目的顺利推进。不仅完成了道路的沥青罩面处理,还同步完善了沿线排水工程、消防管线工程及照明工程等配套设施,为道路的安全、高效通行提供了有力保障。
此次扩宽工程的完工通车,对于里水镇的发展具有重要意义。首先,加强民生基础设施建设是该项目的重要目的之一。通车后,里水镇西线路北沙段将为当地居民提供更加便利的交通条件,减少通勤时间,提高日常生活的便捷性。同时,“路通财通”,沿线企业将从中受益,加快货物物流流转效率,助力企业做大做强。
里水北沙村相关负责人表示,西线路北沙段的扩宽通车,极大地改善了村民的出行条件。以前这条路比较狭窄,路面不太平整,交通拥堵是常有的事。现在道路宽了,通行效率提高了,村民们的出行变得更加便捷。同时,这也为村级工业园的路网发展提供了有力支持,有助于提升工业园区的整体竞争力。
沿线企业从中受益匪浅。中天中药和涂亿装饰材料两家公司的负责人纷纷表示,道路的扩宽对公司物流运输效率的提升和经营发展的便利起到了重要作用。相关企业负责人表示,以前因为道路狭窄,货车经常需要排队等待通行,这不仅影响了运输效率,还增加了运输成本。现在道路的改善不仅提升了企业的物流效率,还增强了客户对公司的信心,有助于拓展更广阔的市场。
三条重点道路已相继通车
具有里程碑式意义
近期,里水镇军民路、凤江路南延线、西线路北沙段三条重点工程道路全部通车,这对于里水镇的发展具有里程碑式的意义。
军民路作为里水镇的一条重要道路,改造路段总长约2.7公里,军民路的里和路口段车道由原来的两车道扩建为五车道,佛山一环路口由原来的单车道扩建为两车道,并对旧路病害进行修复,加罩沥青,同时新建人行道。此外还对旧金沙滩小桥进行了改造,使其与前后现状道路完美接顺。
凤江路南延线项目同为里水镇十大民生实事之一,该路段是里水镇与大沥镇之间的重要连接线。道路通车后,打通市民出行“最后一公里”,广佛通勤时间缩短至最快5分钟。里水往大沥方向可连接水口水道大桥、广佛高速泌冲收费站、广佛大桥,快速通向沥桂核心城区;大沥往里水方向可连接里广路,西接广佛江珠和广佛肇高速,通向里水核心城区。
西线路北沙段扩宽工程成功通车不仅回应了人大代表和群众对于基础设施建设的关切,还切实解决了群众反映强烈的问题。这一项目的实施提升了道路通行能力,也为周边村级工业园的发展提供了更好的交通支持。
里水城建集团在这些重点工程的实施过程中发挥了积极作用。11月7日,里水公资系统改革再有新动作,揭牌成立了投资集团、开发集团、园区集团、城建集团、水务集团、文旅集团。凤江路南延线建成通车是里水城建集团成立后首个建成投入使用项目,此次西线路北沙段扩宽工程项目是近期改革成果的“双喜临门”。
这三条重点道路的通车,不仅是里水镇交通基础设施建设的重大成果,更是里水镇2024年十大民生实事的生动实践。里水城建集团作为项目实施主体,充分发挥了专业优势和资源优势,确保了项目的顺利推进和高质量完成。同时,里水镇还加强了与人大代表的沟通和联系,主动接受人大代表的监督,确保了项目实施的公开、透明和高效。
产业园区交通大会战
8大项目火热推进中
在里水镇西线路北沙段扩宽工程通车之际,里水产业园区交通大会战各项目正如火如荼推进。此次大会战共涉及8个项目,涵盖了里水镇多个重要产业区域,旨在通过优化路网结构,提升产业园区的交通通行能力,为“专精特新”“隐形冠军”“电子信息”3个产业园区的发展提供有力支持。
这8个项目涵盖了多个重要道路和配套设施的建设。里水城建集团相关负责人表示,产业园区是里水镇经济发展的重要引擎。集团深知交通基础设施对于产业园区发展的重要性。产业园区交通大会战的开启,将为产业园区的企业提供更加便利的交通支持和更加优质的营商环境,里水镇的产业园区将迎来更加广阔的发展前景。
可以预见,随着产业园区交通大会战的深入实施,里水镇的交通基础设施将更加完善,产业园区的交通通行能力将得到显著提升。这将为里水镇打造战新高地的发展提供更加有力的支撑和保障,推动里水镇经济社会实现高质量发展。
路通、财通
南海,样样通!
微信
新浪微博
QQ空间
QQ好友
豆瓣
Facebook
Twitter





































































































































































































































