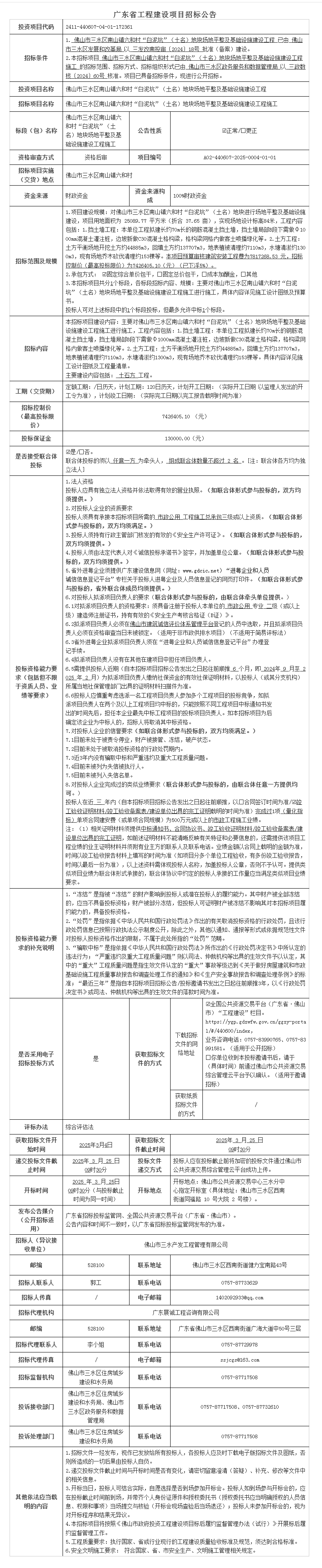
三水区南山镇六和村“白泥坑”(土名)地块场地平整及基础设施建设工程施工招标公告
时间:2025-03-06 人气:1415 来源:佛山市公共资源交易信息化综合平台 作者:
概述:佛山市三水区南山镇六和村“白泥坑”(土名)地块场地平整及基础设施建设工程 已由 佛山市三水区发展和改革局 以 三发改南投审〔2024〕18号 批准(备案)建设......

(声明: 网站所收集的部分公开资料来源于互联网,转载的目的在于传递更多信息及用于网络分享,并不代表本站赞同其观点和对其真实性负责,也不构成任何其他建议。本站部分作品是由网友自主投稿和发布、编辑整理上传,对此类作品本站仅提供交流平台,不为其版权负责。如果您发现网站上有侵犯您的知识产权的作品,请与我们取得联系,我们会及时修改或删除。 )
-
2026-2027年南海区市政燃气工程项目(桂城、狮山)监理招标公告
-
佛山三水新材料产业园场地平整工程项目六期施工招标公告
-
佛山市顺德区容桂街道纵七路(桂洲大道东至文明东路段)道路工程施工招标公告
-
佛山市南海区解放水系水环境综合治理项目-狮山镇河涌暗涵整治项目(解放涌水系片区)招标公告
-
佛山市南海区良安水系水环境综合治理项目—狮山镇河涌暗涵整治项目(良安水系片区)招标公告
-
佛山市顺德区北滘镇高端制造示范基地西侧道路工程施工招标公告
-
佛山市顺德区北滘镇高端制造示范基地南侧道路工程施工招标公告
-
顺德勒流街道勒北发展大道市政建设工程(市政配套附属部分)招标公告
-
新建珠海至肇庆高铁高明至肇庆东段生产生活房屋(含四电配套房屋)及相关工程施工总价承包招标
-
佛山市顺德区金沙隧道工程专项及验收性检测招标公告
分享
微信
新浪微博
QQ空间
QQ好友
豆瓣
Facebook
Twitter
取消
资讯
招标
招聘
租售
美食
房产
展会
广佛
企业
积金
社保
户口
教育
特色
旅游
酒店
医疗
交通
办证
书院
代运营
风水
车辆
图片
移民
产业
综合体
市场
网红
画展
膨胀面包节 | 2025全国首站官宣!@佛山顺联公园里
膨胀面包节 | 2025全国首站官宣!@佛山顺联公园里;膨胀面包节 | 2025全国首站官宣!@佛山顺联公园里...[阅读全文]
2025-03-05 14:47:08 人气:1326
佛山世纪莲体育中心体育场暂停对外开放的通告
由于第十五届全国运动会场馆修缮工作需要,2025年3月5日至4月18日,世纪莲体育场(即足球场和田径场)暂停对外开放。...[阅读全文]
2025-03-05 10:31:50 人气:1632
顺德映月湖公园动工!鹭鸟主题湿地公园+1!
伦教国资公司——佛山市顺德区顺伦集团有限公司在伦教城南板块举行映月湖公园动工仪式暨顺伦文旅新视界项目发布会...[阅读全文]
2025-03-05 10:14:38 人气:3389
合生元“宝贝节”重磅启动掀起“自在当妈”新风尚
随着国民健康、母婴健康成为社会关注的焦点,构建“生育友好型社会”成为国家、社会、企业的共同议题。为营造松弛的育儿氛围,进一步助力生育友好建设...[阅读全文]
2025-03-03 19:55:47 人气:1586
最新通知!放假3天!
根据2024年11月修订的《全国年节及纪念日放假办法》,自2025年1月1日起,全体公民放假的假日增加2天,其中春节、劳动节各增加1天...[阅读全文]
2025-03-03 15:12:43 人气:3171
三水区长者食堂开业!60周岁以上长者5元可吃三菜一汤!
走进三水区长者食堂,干净整洁的就餐环境让人感到舒心。虽然还没到中午饭点,但周边社区的众多老年人已迫不及待前来参观,了解食堂的情况...[阅读全文]
2025-03-03 15:04:22 人气:2093
2025年50公里徒步见证册可预约免费领取!
为了感谢市民支持,2025年50公里徒步活动在创新推出见证票根基础上,将联合佛山+客户端限量加推2000本官方见证册。...[阅读全文]
2025-03-03 14:49:16 人气:2306
回南天细菌滋生惹烦恼,小天鹅洗烘一体机为家人健康护航
近日,随着气温急剧回升,南方多地开启雨雾模式,“回南天”再次席卷而来。据气象部门最新监测预计,在南方,受暖湿气流影响,本周中后期将有大范围降雨...[阅读全文]
2025-03-03 09:19:00 人气:2316
全国首个镇街级自主建设算力中心,就在桂城!
“人文桂城·实干拓新”——2025年桂城高质量发展推进会暨重点项目动工仪式在映月湖中央人文区举行。现场同步举行人工智能项目签约仪式,其中包括1个智算中心...[阅读全文]
2025-03-01 09:36:33 人气:2188
禅城区茶基三商业综合楼一项目工程施工(第二次)招标公告
(茶基三商业综合楼一项目) 已由 (佛山市南海区发展和改革局 以 广东省企业投资项目备案证(2410-440605-04-01-277922) 批准(备案)建设...[阅读全文]
2025-03-06 09:35:21 人气:910
佛山市烟花爆竹批发仓储项目高低压线路迁改工程竞争性磋商公告
佛山市烟花爆竹批发仓储项目高低压线路迁改工程采购项目的潜在供应商应在广东省政府采购网https://gdgpo.czt.gd.gov.cn/获取采购文件...[阅读全文]
2025-03-04 18:52:36 人气:1486
南海里水镇智慧城市运行管理服务项目(2025)竞争性磋商公告
里水镇智慧城市运行管理服务项目(2025)采购项目的潜在供应商应在广东省政府采购网https://gdgpo.czt.gd.gov.cn/获取采购文件...[阅读全文]
2025-03-04 18:39:48 人气:1924
2025年度广东省无线电专业技术人员培训演练服务竞争性磋商公告
2025年度广东省无线电专业技术人员培训演练服务采购项目的潜在供应商应在广东省政府采购网https://gdgpo.czt.gd.gov.cn/获取采购文件,...[阅读全文]
2025-03-04 18:25:55 人气:901
食堂食材采购项目招标公告
食堂食材采购项目招标项目的潜在投标人应在供应商应从广东省政府采购网(https://gdgpo.czt.gd.gov.cn/)上广东政府采购智慧云平台(以 下简称“云平台”)的政府采购供应商入口进行免费注册后...[阅读全文]
2025-03-04 18:17:20 人气:1973
2025年顺德区持证残疾人意外伤害保险服务项目招标公告
2025年顺德区持证残疾人意外伤害保险服务项目招标项目的潜在投标人应在广东省政府采购网https://gdgpo.czt.gd.gov.cn/获取招标文件...[阅读全文]
2025-03-04 18:14:20 人气:1213
佛山市南海区大沥镇智慧停车项目招标公告
佛山市南海区大沥镇人民政府已整理出位于大沥镇市政道路内的既有停车泊位及部分可供建设成公共停车泊位的空间资源,上述两项合计共13351个公共停车泊位...[阅读全文]
2025-03-04 10:45:43 人气:1225
南海区丹灶镇东部园区(一期)道路工程——横二路招标公告
本招标项目南海区丹灶镇东部园区(一期)道路工程——横二路的招标范围、招标方式、招标组织形式已由佛山市南海区发展和改革局以南发改资丹字投审〔2023〕2 号核准...[阅读全文]
2025-03-04 10:37:03 人气:2828
广州中医药大学顺德医院建设项目(易地新建) 二期医疗专项(磁屏蔽及射线防护)(第四次)招标公告
本招标项目 广州中医药大学顺德医院建设项目(易地新建) 二期 的招标范围、招标方式、招标组织形式已由 佛山市顺德区政务服务和数据管理局 以 / 核准...[阅读全文]
2025-03-03 18:42:24 人气:1426
医疗设备采购项目(医院发展专项经费设备)招标公告
医疗设备采购项目(医院发展专项经费设备)招标项目的潜在投标人应在广东省政府采购网https://gdgpo.czt.gd.gov.cn/获取招标文件...[阅读全文]
2025-03-02 08:53:07 人气:2107
佛山市高明区第一中学附属初中生物学科临聘教师招聘公告
佛山市高明区第一中学附属初中是佛山市高明区公办初中,位于佛山市高明区荷城街道城区,环境舒适,交通便利...[阅读全文]
2025-02-28 14:45:18 人气:1281
顺德区伦教三洲幼儿园招聘临聘教师
1.具有中华人民共和国国籍;2.遵守我国宪法和法律;3.具有良好的品行和职业道德;4.具备岗位所需的专业和技能条件;5.具备适应岗位要求的身体条件;6.符合本公告岗位要求所规定的条件。...[阅读全文]
2025-02-28 14:39:27 人气:974
顺德区杏坛伍蒋惠芳实验初级中学招聘化学教师
请应聘者将以下资料整理成电子文件(电子邮件的标题为“xxx应聘xx科临聘教师+手机号码”),发送到电子邮箱:SD_xtsyzx@163.com...[阅读全文]
2025-02-28 14:36:08 人气:1105
顺德区杏坛梁銶琚初级中学招聘物理教师
有意应聘者请将个人简历、身份证复印件、学历证书复印件、教师资格证复印件、近期个人形象照片1张、联系方式和展示个人能力的资料发送到电子邮箱...[阅读全文]
2025-02-28 14:30:54 人气:987
顺德区莘村初级中学招聘数学教师若干名
数学教师若干名。聘期:2025年3月至2025年7月(表现优秀者下学期可续聘)。全日制大学本科及以上学历和学位;...[阅读全文]
2025-02-28 14:24:18 人气:1017
南海区九江镇华光中学招聘临时聘用专任教师
九江镇华光中学,是一所富有深厚文化底蕴的百年老校,新校于1998年落成,校园布局精巧,环境雅致优美,随着山南道、正道源、校训墙等“华光八景”的打造...[阅读全文]
2025-02-28 10:53:53 人气:1027
佛山市第一中学2025年公开招聘教师(第二轮)公告
佛山市第一中学是广东省首批重点中学,首批广东省国家级示范性普通高中,首批广东省教学水平评估优秀学校...[阅读全文]
2025-02-28 10:13:23 人气:707
高明区公益一类医疗卫生事业单位公开招聘
根据工作需要,佛山市高明区公益一类医疗卫生事业单位面向社会公开招聘27名合同制工作人员。现将有关事项公告如下:...[阅读全文]
2025-02-26 09:49:01 人气:1165
高明区城市重建和项目代建中心公开招聘
高明区城市重建和项目代建中心副主任兼高级工程师(管理八级兼专业技术七级岗位)1名,使用公益一类事业单位编制...[阅读全文]
2025-02-26 09:37:46 人气:1012
杨和镇村(社区)党群服务中心公开招聘村(社区)党群服务中心辅助人员
报名方式:网络报名。请报名人员将所需材料(电子扫描件)打包为一个压缩文件,以“杨和镇村(社区)辅助人员报名材料+职位代码+姓名”...[阅读全文]
2025-02-25 15:16:10 人气:922
禅城祖庙街道公有物业招租(2025年-第4期)
祖庙街道朝东村大塘涌47号丰收街青创社区项目一座四楼413;祖庙街道朝东村大塘涌47号丰收街青创社区项目一座三楼310B;祖庙街道朝东村大塘涌47号丰收街青创社区项目一座三楼301B...[阅读全文]
2025-03-04 14:59:28 人气:880
南海桂城街道平洲三山基业花园6号楼4号铺位物业租赁项目
租金收取方式:租金按月缴纳。根据先缴付租金后使用租赁物的原则,承租方必须于每月10日前交付当月租金。租赁期内,租金不递增...[阅读全文]
2025-03-04 14:50:09 人气:962
南海桂城街道平洲太平路48号首层之一商铺物业租赁项目
租金收取方式:租金按月缴纳。根据先缴付租金后使用租赁物的原则,承租方必须于每月10日前交付当月租金。租赁期内,租金不递增。...[阅读全文]
2025-03-04 11:27:17 人气:837
南海桂城街道平洲太平路48号首层之二商铺物业租赁项目
3.产权证照情况:有房屋所有权证。4.本标的物禁止用作违法经营及危险易燃易爆行业,不得经营娱乐行业,不得明火煮食,物业内不准住人。...[阅读全文]
2025-03-04 11:14:45 人气:973
南海桂城街道深海路17号瀚天科技城A区2号楼保障性住房14-1号铺物业租赁项目
租金收取方式:每月交纳一次,乙方应在每月15日前(如遇节假日可顺延至节假后第一个工作日)支付给甲方。租赁期内,租金的递增为每三年在上一年的基础上递增10%。...[阅读全文]
2025-03-04 11:03:50 人气:995
南海桂城街道平洲太平路42号首层商铺物业租赁项目
3.产权证照情况:有房屋所有权证。4.本标的物禁止用作违法经营及危险易燃易爆行业,不得经营娱乐行业,不得明火煮食,物业内不准住人。...[阅读全文]
2025-03-04 10:58:13 人气:770
顺德区大良五沙工业园中-7-3地块北侧绿化地出租项目
佛山市顺德区大良德良物业管理公司采用网上竞价方式出租位于佛山市顺德区大良五沙工业园中-7-3地块北侧绿化地,欢迎符合资格的竞买人参与竞价...[阅读全文]
2025-03-03 18:40:05 人气:883
禅城祖庙街道公有物业招租(2025年-第3期)
朝东村大塘涌47号丰收街青创社区项目一座三楼302;朝东村大塘涌47号丰收街青创社区项目一座三楼305;朝东村大塘涌47号丰收街青创社区项目一座二楼216...[阅读全文]
2025-03-03 11:24:59 人气:857
南海丹灶镇外资工业邨4号厂房第二层、第三层及第四层租赁公告
租金及物业管理费收取方式:租金及物业管理费实行先缴交后使用的原则,按季度缴交。首期(自合同签订之日起至2025年6月30日止)租金及物业管理费于合同签订之日起20日内一次性支付...[阅读全文]
2025-03-03 10:32:28 人气:1129
南海桂城街道平洲人民路商品楼首层3号商铺物业租赁项目
3.产权证照情况:有房屋所有权证。4.本标的物禁止用作违法经营及危险易燃易爆行业,不得经营娱乐行业,不得明火煮食,物业内不准住人。...[阅读全文]
2025-03-03 10:09:22 人气:844
佛山年夜饭之珍馐美馔与祥瑞象征
在佛山,白切鸡是年夜饭必不可少的一道菜。选用优质的三黄鸡,经过精心处理后,用热水浸熟,保持了鸡肉的鲜嫩和原汁原味。鸡皮金黄爽滑...[阅读全文]
2025-01-28 09:03:45 人气:6345
66道佛山地标美食正式授牌
近日,2025佛山市“品味佛山 焕新过年”系列促消费活动启动,66道佛山地标美食及相关认定餐饮经营企业被正式授牌...[阅读全文]
2025-01-21 10:12:27 人气:6428
三水长寿醋又上央视,明晚播出→
在三水,有一道传统美食,无论三水人去哪里,一到饭点就想来喝一碗。它有“液体榴莲”的“威名”,很多人第一次吃都是捏住鼻子硬着头皮一口闷...[阅读全文]
2024-10-30 14:49:15 人气:8894
顺德5家餐厅上榜“2024年南部人气餐厅”!
9月5日,匠心营造·凤凰网美食盛典暨2024金梧桐中国餐厅指南南部人气餐厅颁奖晚宴于合肥君悦酒店举办,为206间餐厅颁发南部人气餐厅奖项...[阅读全文]
2024-09-08 10:27:11 人气:71934
顺德鱼皮角、干蒸、地道肠有团体标准了!
近日,由佛山市顺德区津津食品有限公司牵头,顺德职业技术学院、广东产品质量监督检验研究院、广东省农业科学院蚕业与农产品加工所...[阅读全文]
2024-08-15 11:19:34 人气:21686
2024顺德鱼生节有新动作!风味“八阵图”亮相!
2024顺德鱼生节新闻发布会在顺德区容桂街道龙悦湾酒家举行。来自政府、各镇街餐饮协会及企业代表近百人参与...[阅读全文]
2024-07-17 09:15:59 人气:25127
佛山河鲜地图上新 → 出发!
三水因为地处三江交汇处,得天独厚的地理环境使这里的河鲜凭借“鲜嫩爽滑”闯出一片天。嘉鱼、龙脷鱼、三黎鱼等不少特色鱼虾为三水所独有...[阅读全文]
2024-07-15 10:46:51 人气:28948
三水云东海推出“广府菜三水荷花宴”团体标准
三水区云东海街道办事处举办了“放心消费美食集聚区双承诺单位”颁牌仪式暨“广府菜三水荷花宴”团体标准推广会。当天,云东海街道向10家餐饮店颁发“放心消费美食集聚区双承诺单位”牌匾...[阅读全文]
2024-06-16 09:03:27 人气:9723
美狮美高梅“蜀道”再度荣获米其林一星荣誉 正宗成都四川菜匠艺 勇获业界权威认可
【2024年3月14日,澳门】美高梅欣然宣布,旗下位于美狮美高梅内的餐厅“蜀道”在最新公布的《香港澳门米其林指南2024》中,再度获评为米其林一星餐厅...[阅读全文]
2024-03-14 21:05:58 人气:26599
佛山柱侯酱:一道美食背后的传奇故事
柱侯酱是佛山地区的特产之一,其名字来源于创始人梁柱侯。在清朝嘉庆年间,梁柱侯最初在佛山祖庙摆摊卖牛杂,因其发明了柱候酱...[阅读全文]
2024-02-02 15:47:47 人气:12970
佛山发布新政!事关“商转公”!
为充分发挥住房公积金制度的保障作用,支持缴存职工合理购房需求,规范个人住房商业贷款转住房公积金个人住房贷款...[阅读全文]
2025-02-27 09:35:21 人气:8745
来佛山求职,免费住!
佛山青年人才驿站是为来佛逐梦青年提供落脚港湾的一项公益项目。驿站提供最长5天的免费住宿,并提供长租优惠、政策咨询,就业指导、城市融入等综合服务...[阅读全文]
2025-02-21 09:27:06 人气:4097
佛山一城中村改造项目动工,预计交楼938套!位置就在→
“有家就有佛山造”安置房示范项目签约仪式暨中建国际佛山禅城郊边村城中村改造项目安置房建设启动仪式在中建国际佛山禅城郊边村城中村改造项目安置房项目现场隆重举行...[阅读全文]
2025-02-19 15:08:10 人气:3069
南海西樵首个“第四代住宅”项目启建!地铁上盖!
滔莲龙湾一号项目启动仪式在南海区西樵镇碧霞三路北侧地块顺利举行,标志着西樵镇首个第四代住宅项目启建,将采用“智慧+科技+空中花园”设计,户型整体使用率最高达120%...[阅读全文]
2025-02-19 10:23:34 人气:3634
南海最新住房租金水平披露→
根据南海区各镇街各类型住房市场平均租金水平,桂城和大沥的租金水平较高,二居室住宅平均租金水平根据步梯房和电梯房的不同...[阅读全文]
2024-12-29 10:28:00 人气:5816
取消面积限制!二孩家庭最高可贷140万元!
佛山“楼市九条”有关住房公积金的新政策正式出台。11月29日,佛山市住房公积金管理中心发布两则通知,取消了公积金贷款对住房面积的限制...[阅读全文]
2024-12-02 09:44:39 人气:6624
佛山将启动存量房收购!首个项目落地……
佛山市南海区黄岐东秀城中村改造项目于近日签订安置房回购协议,两家政策性银行将于近期发放购买安置房专项借款11.9亿元...[阅读全文]
2024-11-13 10:54:08 人气:6741
六大银行集体宣布!完善商业性个人住房贷款利率定价!
工商银行、农业银行、中国银行、建设银行、交通银行、邮储银行六大商业银行31日发布公告,将从11月1日起,陆续对商业性个人住房贷款利率实行新的定价机制...[阅读全文]
2024-10-31 14:44:18 人气:7207
支持商转公!佛山再发布9条楼市新政!
为全面贯彻落实党中央、国务院决策部署,加快构建房地产发展新模式,持续推进我市房地产市场平稳健康发展,结合我市当前实际...[阅读全文]
2024-10-26 09:18:29 人气:7423
佛山市首宗1天完成一手房“带押过户”!
新政的适用范围为“带押确权”和一手房“带押过户”,其中,一手房“带押过户”适用对象是已经竣工验收并且开发商已完成了不动产首次登记的新建商品房...[阅读全文]
2024-10-23 08:22:19 人气:6600
南海里水蝴蝶兰,香飘全球!3000款新品种免费赏→
里水镇万顷园艺世界农业示范区—岭南农业产业创意园内热闹非凡,2025广东蝴蝶兰新品种展正式开幕。活动汇聚全球100多家蝴蝶兰企业...[阅读全文]
2025-02-25 09:51:43 人气:5192
佛山国际机床展|2025华南开春首场机床展
本届佛山国际机床展聚焦家具家电零配件加工、新能源汽车零部件制造、模具加工等应用领域,将携手500+国内外机床产业链企业...[阅读全文]
2025-02-08 11:02:43 人气:9738
南海大吉·西樵工业艺术展开张了!
艺术化的表达方式,是此次展览最大的看点。展会围绕陶瓷、纺织、文旅、大健康等产业主题,策划了“天生地造”“应势而生”“结缔共生”及“新生不息”四大篇章...[阅读全文]
2025-01-10 10:06:23 人气:6612
全国知名陶塑作品,即日起在顺德陈村展出!
《回娘家》《洞房花烛夜》《恩爱夫妻》《蛇年顺景》……喜欢雕塑作品的市民看过来,陈村有好物。即日起至2025年1月8日(逢周一闭馆)...[阅读全文]
2024-11-26 15:47:15 人气:6983
2024中国(义乌)外贸工厂展览会12月6日义乌启幕
中国义乌外贸工厂展览会暨跨境电商采购交易会(以下简称:义乌外贸工厂展)是国内以中小型工厂为主体...[阅读全文]
2024-11-18 16:57:21 人气:5389
万众期待 11月15日,第19届中博会如约而至!
第十九届中国国际中小企业博览会(以下简称中博会)将在广州广交会展馆C区盛大举行。在这里,你不仅能亲身体验到来自世界各地的特色商品...[阅读全文]
2024-11-13 20:14:11 人气:5620
广交会上,“佛山制造”圈粉全球客商!
本届广交会展览总面积155万平方米,展位总数7.4万个,设55个展区、171个专区,涌现一批新企业、新产品、新技术、新业态。展会分三期举办...[阅读全文]
2024-10-21 15:25:10 人气:8338
第41届佛山陶博会10月18日开幕
第41届佛山陶博会10月18日开幕。本届陶博会以“绽放”为主题,中国陶瓷城、佛山中国陶瓷卫浴总部、佛山国际会议展览中心三大展馆设有13个主题展区...[阅读全文]
2024-10-20 08:23:19 人气:8313
中国氢能产业大会即将开幕!
西樵十分好玩,邀您登西樵山、访桑园围、渡平沙岛、游南海湾、寻岭南味、品广府菜、会黄飞鸿、赏千古情、钻研学游、逛艺术节...[阅读全文]
2024-10-18 09:53:41 人气:8438
第136届广交会即将开幕!佛山参展亮点提前看→
本次广交会,佛山市共有726家企业参展,展位数达到1896个,位居全省第三,参展企业数创历史新高。其中,品牌展位635个,一般性展位1261个...[阅读全文]
2024-10-15 08:49:17 人气:7882
广东这些景区官宣:免费、半价!就在周六!
《梦回岭南》原价316元的双人票降价为168元 女士欢乐套票:138元全天通玩 飞越广东+梦回岭南+多项游乐全包...[阅读全文]
2025-03-03 14:27:59 人气:5890
香港六所高校放宽招收内地学生限额
香港特别行政区教育局今日(二月二十六日)宣布,已取得国家教育部同意,逐步放宽已获批准招收内地学生入读学位课程的六所自资院校的内地学生限额,以及批准有关院校面向全国所有省(区、市)招生...[阅读全文]
2025-02-27 10:34:57 人气:5583
广州多条在建地铁线路进度超9成
二十二号线后通段均为地下站,埋深大、结构复杂决定了站内电扶梯抬升高度较高,4座车站共需安装130多台电扶梯,平均设备数量远超常规地铁车站...[阅读全文]
2025-02-24 15:20:33 人气:2492
广州多区宣布:65岁及以上老人免费体检,不限户籍!
老年人健康管理服务是国家基本公共卫生服务的重要内容之一,为老年人每年免费提供1次健康体检,帮助老年人尽早发现健康风险因素...[阅读全文]
2025-02-24 15:13:30 人气:2829
教育部公布2025年高考时间,部署招生工作→
全国统考于6月7日开始举行,具体科目考试时间安排为6月7日9:00至11:30语文;15:00至17:00数学...[阅读全文]
2025-02-20 15:24:12 人气:2347
广州商品房销售公示新规!明确配套学校以教育局公布为准→
广州市住建局发布了关于进一步规范商品房销售现场信息公示的通知(下称新版通知),完善销售现场公示管理,减少买卖双方因信息不对称引起的矛盾纠纷...[阅读全文]
2025-02-19 14:23:32 人气:3829
从广州市区飞香港机场26分钟!最快年中开通!
海珠(琶洲)低空飞行运营中心预计将于今年年中投入使用,未来,乘坐航空器(直升机)从海珠(琶洲)低空飞行运营中心至广州白云国际机场预计只需要9分钟...[阅读全文]
2025-02-10 10:45:28 人气:3905
广州南站10分钟直通天河核心地段!广佛环线城际铁路最新进展!
二十二号线后通段(陈头岗-芳村)土建工程累计完成91%。4座车站均已封顶开展机电施工;4个区间中,3个已贯通,1个进行土建施工...[阅读全文]
2025-01-01 08:30:31 人气:4286
2025年,广州将力争再新增普通高中学位1万个
今年,广州普通高中学位有了显著的增加,增量超过了1万个,这样的学位建设“加速度”在未来是否能够保持甚至加强呢?...[阅读全文]
2024-12-27 11:01:20 人气:4894
12月28日14时,广州首条地铁环线开通!
十一号线全程44.2公里,线路途经天河、白云、越秀、荔湾和海珠五个中心区,串起琶洲、金融城、天河北...[阅读全文]
2024-12-26 11:14:03 人气:3220
佛山全力助推本地企业增资扩产!有需求的企业,请联系→
为贯彻落实市委、市政府工作部署,鼓励支持本地企业增加投资、扩大规模,今日(3月1日),佛山市投资促进局正式开通“增资扩产”服务热线电话...[阅读全文]
2025-03-05 09:53:47 人气:2683
南海大沥又一重大项目成功摘牌
佛山市南海区大沥镇广佛国际五金机电城专业市场集体经营性建设用地改造权公开交易项目成功摘牌,由佛山市众智盛科技投资有限公司(下称“众智盛科技”)...[阅读全文]
2025-03-04 09:22:46 人气:2684
欧美精密制造中心落户禅城!占地约100亩!
新中联集团是新加坡迪联(Tech-Link)集团在中国投资的集物流设备研发、生产、销售和产业园区运营等多项业务为一体的综合性跨国集团公司...[阅读全文]
2025-02-28 14:48:29 人气:3289
数智物联电梯总部基地落户禅城!总投资超10亿元!全区“首拍”!
该项目不仅是禅城“重返制造业主战场”战略的又一里程碑,更是南庄镇都市工业向智能化、集群化迈出关键一步,也是2025年南庄镇锚定...[阅读全文]
2025-02-26 10:33:43 人气:3290
三水云东海政企银联动开启高质量发展新篇章
2025年开年之际,云东海街道以"开局即冲刺"的奋进姿态,全力开展资金募集与融资工作,为街道重点项目及国企投资项目的顺利推进注入强大动力...[阅读全文]
2025-02-22 10:18:15 人气:3030
2025中国流行面料优秀奖!南海西樵这些企业入选→
中国国际面料设计大赛由中国纺织工业联合会主办,中国纺织信息中心、国家纺织产品开发中心、中国国际贸易促进委员会纺织行业分会等单位共同承办...[阅读全文]
2025-02-21 10:13:56 人气:2600
鲨鱼妹妹海洋空间定位系统智造项目签约落户高明
随着高明区新春大招商行动持续推进,招商团队通过前方敲门拜访+后方快速推进,已取得了多个项目签约的成果...[阅读全文]
2025-02-21 09:19:05 人气:2468
南海桂城企业完成佛山首个大模型备案!零的突破!
目前全国仅有200多个模型完成备案,此次成功备案不仅折射出金赋科技在人工智能领域的深厚实力,也将有望为桂城人工智能的快速发展注入强劲动能...[阅读全文]
2025-02-20 09:30:08 人气:3122
屈臣氏国内最大生产基地在三水投产!年产值超10亿!
作为长江实业集团有限公司旗下子项目,广东屈臣氏食品饮料有限公司佛山三水智能生产基地项目在白坭镇投产。作为屈臣氏集团在内地最大生产基地...[阅读全文]
2025-02-19 14:50:59 人气:3031
香港出口贸易公司寻求家居类别生产厂家!出口欧洲!(附产品图片参照)
出口地区:欧洲;在全球经济一体化的大背景下,贸易的边界不断拓展,外贸市场充满着无限的机遇与挑战。为了满足日益增长的市场需求,提升产品竞争力...[阅读全文]
2025-02-15 11:32:22 人气:2612
佛山市个人住房公积金贷款利率下调!
佛山市住房公积金管理中心发布通知称,根据《中国人民银行关于下调个人住房公积金贷款利率的通知》要求,自2024年5月18日起,下调个人住房公积金贷款利率0.25个百分点...[阅读全文]
2024-05-20 09:41:59 人气:17967
佛山住房公积金提取有新变化→
为进一步整合民生服务资源,加快推进民生用卡服务集成融合,佛山市住房公积金管理中心增加“佛山市社会保障卡”作为住房公积金提取划账银行账户...[阅读全文]
2023-11-02 11:26:54 人气:34374
佛山住房公积金新政8月起实施
据佛山市住房公积金管理中心消息,《佛山市住房公积金管理中心关于阶段性提高个人住房公积金贷款额度的通知》将于8月1日起实施...[阅读全文]
2023-07-25 14:59:21 人气:36741
在外市缴存公积金,这样也能申请贷款!
登录佛山市住房公积金管理中心网站【个人网上办事大厅(入口)】→主借款人登录→【我要办理】→【异地缴存明细申报】...[阅读全文]
2023-07-04 12:25:37 人气:38047
租房提取公积金有变化!7月1日起,最高可提取超6万元!
根据《佛山市住房公积金管理中心关于调整佛山市提取住房公积金支付房租有关事项的通知》(佛房金管〔2023〕29号),现将佛山市2023年度...[阅读全文]
2023-06-30 08:08:22 人气:38025
佛山公积金贷款上限拟提至50万/人,夫妻最高可贷100万
佛山市住房公积金管理中心发布《关于阶段性提高个人住房公积金贷款额度的通知(征求意见稿)》。其中提出,缴存职工个人申请的...[阅读全文]
2023-06-28 15:09:15 人气:34964
7月起多孩家庭住房公积金额度更高!提取额度上调好消息!
为贯彻落实党中央“租购并举”的决策部署,支持职工合理住房需求,根据《住房公积金管理条例》有关规定以及《住房城乡建设部 财政部 人民银行关于放宽提取住房公积金支付房租条件的通知》...[阅读全文]
2023-06-26 01:12:36 人气:37189
佛山职工租房提取额度上调!下月起公积金有新变化
职工在本市连续足额缴存住房公积金满3个月,本人及配偶在本市无自有住房且租赁住房的,可提取夫妻双方住房公积金支付房租...[阅读全文]
2023-06-16 10:06:06 人气:39070
住房公积金最新相关问题解答
在本市连续足额缴存住房公积金满3个月”是指职工在本市开设账户满3个月且已连续足额缴存住房公积金满3个月...[阅读全文]
2023-06-02 09:05:55 人气:40093
公积金提取额度上调,可按月提!多孩家庭额度更高!
职工在本市连续足额缴存住房公积金满3个月,本人及配偶在本市无自有住房且租赁住房的,可提取夫妻双方住房公积金支付房租...[阅读全文]
2023-06-02 08:59:27 人气:38705
佛山人才,租房有补贴!别忘了复核→
您此前已领取过租房补贴,但当前工作单位与资格申请时不一致,发生过同区工作单位变更,此时您应先完成【同区变更单位申请】后...[阅读全文]
2024-07-06 07:43:33 人气:28237
禅城区祖庙街道上门提供养老待遇资格认证服务
在祖庙街道行政服务中心工作人员的耐心服务和指导下,通过智能手机人脸识别等操作或现场收件等形式,60多名老人顺利完成了养老待遇资格认证...[阅读全文]
2024-03-31 08:42:27 人气:26047
3月21日开放参保!2024年“健康·佛医保”来啦
连续参保四年、三年或者两年无理赔的,医保目录内个人负担费用补偿、医保目录外个人自费费用补偿起付线分别下调...[阅读全文]
2024-03-19 14:57:59 人气:16324
一次申报、待遇直享!工伤保险“多件事一次办”全面升级
在佛山市社会保险基金管理局、市政务服务数据管理局、市行政服务中心的指导下,南海区作为争先示范区,从职工办事的难点堵点出发...[阅读全文]
2024-01-16 09:47:33 人气:31221
佛山新市民在支付宝办理居住证等业务,可领取专属医疗保险!
符合相关条件的新市民通过支付宝“佛山新市民服务通”在线办理相关业务,专享医疗保险投保后前两个月免费体验,包含好医保·门诊险产品以及好医保·长期医疗(0免赔)产品...[阅读全文]
2024-01-09 10:43:45 人气:30020
禅城社保推行“智能语音客服” 实现“政策找人”精准高效
养老保险待遇核定、养老资格认证,关系着养老待遇能否按时发放,是退休长者最为关切的事情。为满足群众需求...[阅读全文]
2023-12-30 11:21:11 人气:32385
佛山南海在全市首推!港澳居民可“掌上办”居民医保
据南海区政务服务数据管理局消息,南海在全市首推港澳居民参加城乡居民基本医疗保险“掌上办”,在南海生活的港澳人员可通过线上操作...[阅读全文]
2023-12-08 10:25:50 人气:20499
跨省异地看病怎么走医保,领你全流程办理→
推出“高效办成一件事”系列服务,助力提升办事便利和效率。今天推出“高效办成一件事”第1期:跨省就医直接结算...[阅读全文]
2023-12-05 11:12:02 人气:19880
佛山医保新规出台!事关住院、大病保险→
《佛山市基本医疗保险住院管理办法》按照“分类保障、统一管理,优化待遇、保障权益,提升服务、完善细节”的原则,对待遇和管理进行全面优化提升...[阅读全文]
2023-12-05 11:10:59 人气:17789
2024年度佛山居民医保申报开始啦!
为深入贯彻落实习近平总书记关于医疗保障事业的重要指示批示和重要讲话精神,提升居民医保参保率...[阅读全文]
2023-11-04 10:54:57 人气:14970
禅城区2025年度积分入户指标数和分配方案的公告
根据《佛山市人民政府办公室关于印发佛山市2025年度积分入户指标数和分配方案的通知》(佛府办函〔2025〕1号)的文件精神...[阅读全文]
2025-01-14 15:16:01 人气:9023
佛山市2025年度积分入户指标数最新出炉
2025年度积分入户指标数为5000个,其中禅城区800个、南海区1900个、顺德区2000个、高明区100个、三水区200个...[阅读全文]
2025-01-10 09:30:45 人气:6988
租房也能入户!符合条件当场办理!
申请人、随迁人的居民身份证(年满16周岁或以上必须提供)、居民户口簿。属集体户的,提供本人的常住人口登记卡...[阅读全文]
2024-10-18 12:23:09 人气:10638
佛山实施新政后,居住半年以上就能入户!
本市持自有合法产权住宅房屋的非本市户籍人员,可以在房屋所在地申请入户,共同居住生活的配偶、未成年子女可以随迁...[阅读全文]
2024-07-11 07:45:23 人气:26592
佛山户籍新政实施首月,申请人数升升升
佛山市发布了《佛山市人民政府办公室关于稳定居住就业入户事项调整的通知》(佛府办〔2024〕7号),自发布之日起施行...[阅读全文]
2024-06-28 07:57:44 人气:29807
佛山迎来新市民入户高峰
自5月13日佛山开始实施稳定居住就业入户新政以来,新市民入户申请积极性爆棚,佛山不少行政服务中心预约爆满。数据显示...[阅读全文]
2024-05-17 14:58:43 人气:16657
佛山入户新政解答:持有公寓可以入户吗?在哪办理?
从5月13日开始就可以申请办理。线上请到“粤居码”微信小程序申请(选择“其他户籍业务”—“市外迁入”—“稳定居住就业”)...[阅读全文]
2024-05-16 08:31:46 人气:16062
南海桂城新市民积分入户申请须知→
具有大学本科以上学历或者中级及以上专业技术资格且年龄在50周岁以下的,不受1年社保限制,申请时上1个自然月起在我市缴纳社会保险费即可按照...[阅读全文]
2024-05-13 09:47:07 人气:15916
佛山市孩子入学,入户要趁早!盘点入户方式→
在我市合法稳定就业满3年(连续缴纳社会保险满3年,或连续经商满3年,可互补叠加),并有合法稳定住所(含租赁)的人员,本人及其共同居住生活的配偶...[阅读全文]
2024-02-29 08:26:15 人气:17097
“佛山新市民积分计算器”帮你一键估算积分
本系统结果仅供参考,真实结果需前往佛山新市民通提交资料申请。本系统暂时只收录了全市积分,各区的加分项请参考区政策文件。...[阅读全文]
2023-12-31 10:52:27 人气:21526
佛山中考报名3月17-27日进行!关键信息提前知!
选择学籍地报考的,与学籍区考生报考资格相同;选择户籍地报考的,除不能享受名额分配(指标生)政策外,报考资格与户籍区考生一致...[阅读全文]
2025-03-04 09:41:13 人气:3541
2025年佛山中考政策出炉!这些变化考生必看!
日前,佛山市教育局印发佛山市2025年高中阶段学校招生考试工作意见;今年中考政策有哪些“变化”和“不变”?一组“明白卡”为你梳理!...[阅读全文]
2025-03-01 09:52:58 人气:1255
南海区艺术高级中学招聘语文数学教师
1.本科及以上学历,具有中学及以上学段任教学科的教师资格证。2.有较强的工作责任心,身体健康(符合教师资格认定体检标准)。...[阅读全文]
2025-02-28 10:22:24 人气:1365
佛山市2025年高中阶段学校招生考试工作意见政策解读
市教育局相关负责人介绍,《工作意见》全面贯彻党的教育方针,落实立德树人根本任务,着力构建佛山“五好”教育新形态...[阅读全文]
2025-02-28 09:55:43 人气:1918
佛山市2025年高中阶段学校招生考试工作意见
根据《深化新时代教育评价改革总体方案》《国务院关于深化考试招生制度改革的实施意见》《广东省教育厅关于深化高中阶段学校考试招生制度改革的实施意见》...[阅读全文]
2025-02-28 09:32:44 人气:1670
佛山19节课例拟获评“部级精品课”
佛山教师共有19节课例上榜,其中13节课例拟被评为学科课程类部级精品课;3节课例拟被评为实验教学类部级精品课;3节课例拟被评为特殊教育类部级精品课...[阅读全文]
2025-02-27 10:01:47 人气:1363
佛山人才子女入学申请开始,这类人才需到线下申请
即日起至3月10日,2025年佛山市人才子女入学服务申请开启,符合条件的人才可按指引为子女申请2025年秋季学期入读佛山市幼儿园小班...[阅读全文]
2025-02-25 09:39:24 人气:1258
佛山中考体育考试项目、评分标准有调整→
包括《国家学生体质健康标准》(下称《国标》测试)、体育课运动技能评价(下称《体评》)和体育项目考试三部分...[阅读全文]
2025-02-19 09:53:41 人气:3105
事关幼儿园收退费!3月起实施→
当前,佛山全市共有1100多所幼儿园。《通知》指出,此次修订主要是适应学前教育发展、细化收费管理、加强收费监管的需要...[阅读全文]
2025-02-14 10:32:19 人气:2920
2025年高考补报名通知来了!
近日,省教育考试院发布《关于做好广东省2025年普通高考补报名工作的通知》。因各种原因尚未报名的人员可在2025年2月17日至19日通过广东省普通高考报名系统...[阅读全文]
2025-02-09 12:12:21 人气:1720
“游朱紫·大红大紫”民俗活动举行!
作为佛山市十大传统民俗活动之一,今年的“游朱紫”以“美陶湾日与夜”为线索,融合非遗、现代创意与乡村振兴元素,打造了一场从白天到夜晚精彩不断的文化盛宴...[阅读全文]
2025-03-03 10:04:15 人气:4010
南海狮山官窑生菜会+抢花炮+龙狮汇演,2月23日开锣!攻略→
全天筵开800多席!狮山官窑生菜宴即将开锣!时间:2025年2月23日(正月廿六)午宴12:00开始,晚宴18:30开始。地点:佛山市南海区狮山镇官窑文化广场...[阅读全文]
2025-02-20 14:30:37 人气:4187
佛山猜灯谜:智慧与欢乐的交织
灯谜的内容丰富多样,涵盖了历史、文化、地理、科学、生活常识等各个领域。有的谜题巧妙运用了汉字的结构和意义,有的则需要对诗词典故有一定的了解...[阅读全文]
2025-02-12 08:32:16 人气:3625
佛山“行通济”:万人空巷的祈福盛事
“行通济,无闭翳”,这是佛山流传已久的一句俗语。“行通济”是佛山一项极具特色和影响力的传统民俗活动...[阅读全文]
2025-02-12 08:29:24 人气:2208
佛山高明“行神”:独特的民俗盛宴
“行神”通常在元宵节前后举行。这一天,人们会精心装扮一尊神像,将其安放在特制的轿子里。伴随着热闹的锣鼓声和欢快的鞭炮声...[阅读全文]
2025-02-12 08:27:12 人气:3087
“享狮山 过大年”玩转新春民俗+景点+商圈!
超120项活动:邀你走进狮山看民俗 、嗨潮玩、游景点 、赏美景、逛商圈 、品美食、耍文化、 趣乡村...[阅读全文]
2025-01-23 10:42:55 人气:2600
南海大沥、盐步醒狮盛会来了!时间、地点→
作为大沥的传统民俗,盐步龙狮大会从明清时期开始盛行至今,并定于每年的正月十一举行。2月8日(正月十一),盐步龙狮大会将在大沥镇盐步公园开锣...[阅读全文]
2025-01-14 15:29:16 人气:4295
胥江祖庙庙会,一场万人空巷的民俗盛会!
胥江祖庙庙会是流行于胥江地区,融民间信仰、世俗性、群众性、娱乐性为一体的综合性民间文化活动...[阅读全文]
2024-12-31 10:26:23 人气:3870
佛山新城这场潮玩嘉年华12月13日约定你!烟花瀑布、非遗火壶都来了!
非遗火壶,以火为媒,以壶为载。当夜幕降临,焰火点燃,化为璀璨星光,那一抖、一敲、一洒,如星河闪烁,传递祝福,驱走邪崇...[阅读全文]
2024-12-09 10:20:25 人气:4402
佛山高明这个土特产,清甜无渣
“丰”景独好 “葛”显神通2024年高明区更合镇合水粉葛文化节在巨泉村委会田村举行。活动评选出今年的“葛王”,更合农业发展有限公司...[阅读全文]
2024-11-25 10:46:27 人气:4446
南海影视城,1元入园!
穿旗袍1元畅游!穿汉服1元畅游!cosplay 还是1元畅游!中央电视台南海影视城2025旗袍文化节来了!...[阅读全文]
2025-02-24 09:22:10 人气:3109
佛山南海有为馆三大展览等你来感受艺术!
“南海大吉·西樵工业艺术展”,是西樵首个工业艺术主题展览,以“造物启生”为主题,深度挖掘西樵本地陶瓷、纺织、文旅、大健康等领域的创新力量...[阅读全文]
2025-02-21 09:48:02 人气:4903
广东南海大地艺术节吸引136万人次参观,带动消费超9.3亿元!
第二届广东南海大地艺术节圆满落幕。过去3个月,第二届广东南海大地艺术节吸引136 万人次参观体验,带动文旅消费超9.3亿元...[阅读全文]
2025-02-19 10:26:36 人气:3357
广东南海大地艺术节展期延长!游玩攻略→
第二届广东南海大地艺术节展期延长4天。已购且尚未使用的艺术护照至2月16日(周日)前仍有效...[阅读全文]
2025-02-13 10:35:26 人气:2677
佛山梁园即将开放元宵“夜游”
开放时间及票价:佛山梁园将于2025年2月12日—16日开放夜游,夜游时间为18:00-21:00(20:30停止入园)...[阅读全文]
2025-02-11 11:30:29 人气:2814
佛山春节,亲子欢乐游玩指南
千灯湖公园在春节期间会举办灯光秀,五彩斑斓的灯光照亮夜空,营造出如梦如幻的氛围。孩子们可以在湖边嬉戏玩耍,欣赏美丽的夜景...[阅读全文]
2025-02-03 09:01:45 人气:2827
新春初五,高明盈香生态园见闻
一进入生态园,满眼的绿色便让人心情愉悦。大片的草地像是一块柔软的绿色地毯,一直延伸到远方。道路两旁,五彩斑斓的花朵争奇斗艳,红的像火...[阅读全文]
2025-02-02 08:40:49 人气:2599
年初四,来一场说走就走的旅行
在年初四这个充满生机与希望的日子里,佛山的市民们或许已经厌倦了节日里的走亲访友和常规活动,内心渴望着一场能释放自我...[阅读全文]
2025-02-01 08:05:00 人气:2537
年初三,佛山市民宜去的游玩地
佛山祖庙是不可错过的好去处。这座历史悠久的庙宇,承载着佛山深厚的文化底蕴。在这里,能欣赏到精湛的岭南建筑艺术,感受木雕、砖雕...[阅读全文]
2025-01-31 08:43:33 人气:3259
佛山市民年初三的游玩胜地推荐
1. 西樵山:自然风光秀丽,有众多的名胜古迹和文化景点,是登高祈福的好去处。2. 祖庙:佛山的标志性景点,能欣赏到精美的岭南建筑和精彩的武术、醒狮表演。...[阅读全文]
2025-01-31 08:41:32 人气:4660
佛山市顺德区佛山福盈酒店:豪华与舒适的典范
酒店的外观气势恢宏,内部装饰豪华典雅,充满了现代时尚的气息。步入大堂,高挑的空间、璀璨的水晶吊灯以及精美的大理石地面,营造出奢华而温馨的氛围...[阅读全文]
2024-09-18 08:38:46 人气:15639
佛山市顺德区凤佛山依家精品酒店:精致体验,宾至如归
酒店的外观设计独具特色,融合了现代与当地文化元素,给人留下深刻的印象。步入大堂,宽敞明亮的空间、高雅的装饰和热情的服务人员...[阅读全文]
2024-09-18 08:02:05 人气:15114
佛山新颖宾馆:舒适与便捷的休憩之所
宾馆地理位置优越,交通便利。周边有多条公交线路,临近[主要交通枢纽],方便宾客前往顺德区的各个景点和商业中心...[阅读全文]
2024-09-06 08:31:10 人气:17666
佛山雅致宾馆:顺德的温馨驿站
宾馆地处顺德区的繁华地段,周边交通十分便利,距离[主要交通枢纽或地标]仅[距离]。无论是商务出行还是休闲旅游...[阅读全文]
2024-09-06 08:28:28 人气:18235
维也纳酒店(佛山顺德伦教店):舒适与品质的栖息之所
酒店地理位置优越,交通便利。周边配套设施齐全,临近商业中心、旅游景点和交通枢纽,方便宾客出行和购物娱乐...[阅读全文]
2024-09-05 11:19:42 人气:18121
佛山泓丰酒店:舒适与品质的完美邂逅
酒店的外观设计独具特色,融合了现代与传统的元素,给人留下深刻的印象。步入大堂,宽敞明亮的空间、精致的装饰和热情的服务...[阅读全文]
2024-09-01 15:26:59 人气:18510
城市便捷酒店(龙江会展中心店):顺德的舒适驿站
酒店的外观设计简约大方,内部装修精致典雅。步入大堂,宽敞明亮的空间和热情周到的服务人员给人宾至如归的感觉...[阅读全文]
2024-08-27 10:49:03 人气:10298
佛山旺业酒店(龙江会展中心店):顺德的温馨港湾
旺业酒店的外观气派,内部装饰精美。步入大堂,宽敞明亮的空间、优雅的装饰和热情友好的工作人员,让人立刻感受到温馨与舒适...[阅读全文]
2024-08-27 10:47:22 人气:19325
维纳斯国际酒店(龙江会展中心店):顺德的奢华休憩之所
酒店坐落于顺德区的核心地段,临近龙江会展中心,交通网络发达,出行极为便利。其优越的地理位置使它成为商务人士和游客的理想选择...[阅读全文]
2024-08-27 10:46:08 人气:18996
品质之选:佛山市顺德区亿湖烟酒店
亿湖烟酒店堪称丰富多样。香烟品牌涵盖了国内众多知名品牌以及一些特色地方品牌,能够满足不同消费者的需求...[阅读全文]
2024-08-21 08:38:30 人气:19874
顺德中医院即将启动搬迁,妇幼新院年内封顶!
2025年顺德区政府工作报告中提到,今年区中医院易地新建项目逐步投入使用。根据目前的装修进度,区中医院易地新建项目预计今年什么时候能够投用?...[阅读全文]
2025-02-27 09:41:33 人气:2550
珠江医院三水医院新城院区启动试业下月对外开业
据了解,试业期间仅对院内职工开展健康体检业务,暂无对外开业。新城院区将于3月28日开始门诊、急诊正式对外开业,6月份住院部也将开业...[阅读全文]
2025-02-22 10:00:37 人气:2030
佛山市第二人民医院绿岛湖院区下月试运行启用
佛山市二医绿岛湖院区是省重点建设项目,其占地面积120亩,总建筑面积约27.31万㎡,总投资33.75亿元,设置床位1200张...[阅读全文]
2025-02-22 09:56:35 人气:2561
南方医科大学珠江医院三水医院专家团队周三来芦苞义诊
为了更有效地推动省级优质医疗资源向基层倾斜,提高基层医疗服务的能力,实现资源的共享和优势互补,共同谋求发展...[阅读全文]
2025-01-14 15:24:58 人气:3296
高明合水医院焕新开业,健康服务再升级!
佛山市高明区合水医院是经上级卫生行政部门正式批准成立的非营利性医院、综合性一级医院、国家医保定点医疗机构...[阅读全文]
2025-01-04 15:26:31 人气:5104
高明人医、高明中医院迎来升级改造!正式奠基!
区人民医院新院区建设:在区人民医院门诊大楼旁,一座规划设计为15层,以术科、妇产科为主的综合大楼即将拔地而起。...[阅读全文]
2024-12-31 13:47:00 人气:3506
顺德区第三人民医院改扩建工程封顶
顺德区第三人民医院(北滘医院)举行改扩建工程喜封金顶仪式。作为“佛山市医疗机构设置‘十四五’规划”之一,顺德区第三人民医院(北滘医院)改扩建项目未来投入使用后...[阅读全文]
2024-12-30 10:03:30 人气:3351
顺德区第三人民医院改扩建工程封顶
顺德区第三人民医院(北滘医院)举行改扩建工程喜封金顶仪式。作为“佛山市医疗机构设置‘十四五’规划”之一,顺德区第三人民医院(北滘医院)改扩建项目未来投入使用后...[阅读全文]
2024-12-30 10:03:30 人气:3229
顺德区中西医结合医院!均安这家医院升格啦!
,顺德区中西医结合医院与广州中医药大学顺德医院正式签署《医教研合作战略协议》,为两家医院之间的深度合作搭建起新的桥梁,将推动区域中西医结合医疗...[阅读全文]
2024-12-29 10:33:09 人气:4684
南方医科大学珠江医院三水医院揭牌
佛山市三水区召开南方医科大学珠江医院三水医院干部大会,并举行南方医科大学珠江医院三水医院(下称“珠江医院三水医院”)揭牌仪式...[阅读全文]
2024-12-25 14:59:02 人气:2550
禅城汾江北路彩虹桥围蔽施工!
因广湛高铁施工需要,禅城区彩虹桥将拆除重建,预计2026年1月31日全面完工。彩虹桥现已全线封闭施工,禁止所有机动车通行,过往车辆需绕行外围道路...[阅读全文]
2025-03-03 09:34:52 人气:1232
佛穗莞城际最新消息:将先建佛山段、广州段!
佛穗莞城际先行建设佛山段与广州段的计划,在去年12月底的一场公开活动上已现端倪。当时,南海区交通运输局相关负责人介绍了佛穗莞城际的进展情况...[阅读全文]
2025-02-28 15:01:31 人气:1294
三水多条道路即将施工,出行请注意
为提升道路通行质量,白坭镇将对汇龙大道、汇博路、汇博二街及汇博三街进行道路维修施工(详见位置示意图)。施工期间,上述道路将临时封闭一条车道...[阅读全文]
2025-02-27 10:24:36 人气:907
顺德大桥,通车倒计时!
“项目现在已经完成了整体的96%,目前正在做路面工程,还有交安机电的工程。”据顺德大桥项目生产副经理罗森介绍,当前项目建设已进入收尾阶段...[阅读全文]
2025-02-27 10:14:09 人气:1019
佛山地铁春运报告出炉:1923万人次!
为期40天的2025年春运工作圆满收官。为实现幸福出行、暖心春运,佛山地铁从行车运力、客流组织、乘客服务等多方面...[阅读全文]
2025-02-27 09:51:29 人气:1027
广湛高铁、地铁3号线……2025年,佛山交通有这些目标
争取珠三角枢纽(广州新)机场上半年开工建设;加快建设广湛高铁、珠肇高铁、深南高铁、广佛西环、地铁4号线一期等轨道项目;...[阅读全文]
2025-02-25 10:17:58 人气:1243
三水中心城区多路段围蔽施工!
为落实省、市关于“百千万工程”和绿美广东生态建设的工作部署,聚焦群众对城市优美水生态的关切,我区于2024年10月启动实施三水区污水厂配套管网综合建设工程...[阅读全文]
2025-02-24 15:05:24 人气:1143
明天起,高明文明路将分段围蔽作业→
因文明路部分行道树生长过盛,枝叶茂密遮挡路灯,影响夜间行车及行人的安全,存在较大的安全隐患...[阅读全文]
2025-02-24 09:40:07 人气:1117
佛山禅城这些公交路线有调整
取消行驶海八路辅道、叠滘路,绕行文华北路后接回原线路行驶。取消停靠:叠北村委、叠滘第二小学、南海棉二厂、叠滘市场、叠南村委站。...[阅读全文]
2025-02-24 09:25:53 人气:1255
佛山地铁4号线有新进展已有8座车站主体结构封顶
佛山地铁4号线一期工程西起北江大道站,东至港口路站,串联三水区、南海区和禅城区,线路全长55.22公里,全线设33座车站,...[阅读全文]
2025-02-22 10:02:24 人气:1161
佛山五区已落地实施!居住权登记来了!
居住权登记服务已在全市五区落地实施,共办理38宗居住权设立登记。此项业务的高效开展既是我局践行“以人民为中心”发展理念的生动实践...[阅读全文]
2025-02-22 09:33:21 人气:5148
新市民服务管理中心可以办理居住证业务了
为进一步加强新市民服务管理,向新市民提供更加优质、便捷、高效的政务服务,白坭镇新市民服务管理中心将增设新市民事务服务点,受理新市民相关政务业务...[阅读全文]
2024-08-21 15:03:49 人气:20276
顺德户政、不动产和商事登记业务办理量呈井喷式增长
当前,顺德区户政、不动产和商事登记业务办理需求呈现井喷式增长,据悉,顺德区、镇(街道)两级强联动,出实招、解民忧,通过加号源...[阅读全文]
2024-06-21 10:24:04 人气:11137
学生出入境业务办理有变化!
1.预约禅城、南海、高明、三水区专场服务的,可通过“广东出入境”微信公众号预约;2.预约顺德区专场服务的,可通过“顺德政务百事通”微信公众号预约...[阅读全文]
2024-06-13 09:46:08 人气:13541
佛山禅城区民政局大年三十正月十五都可办理婚姻登记
春节将至,有不少想趁农历新年和心爱之人喜结连理、完成“人生大事”的市民。大年三十当天可以进行婚姻登记吗?2月14日“情人节”正值春节假期...[阅读全文]
2024-01-26 10:30:02 人气:30712
禅城石湾镇街道便民服务中心揭牌启用
石湾镇街道便民服务中心近日揭牌启用,新大厅两层共4700平方米,开设55个综合服务窗口,承接社保、卫健、市监等11个职能部门400多个事项...[阅读全文]
2024-01-23 10:01:33 人气:35230
禅城高明三水开设出入境办证“学生专场”,周末也能办!
2024年1月7日、14日两个周日全天(8:30-12:00,14:00-17:30)。在禅城区就学的未满16周岁在校中小学生(学生户籍为本省及省外户籍,不含港澳台居民)。...[阅读全文]
2024-01-08 15:37:37 人气:34618
佛山三水区特定人员参加工伤保险工伤认定申请办事指南
从业单位应当在职工发生事故伤害或者被诊断、鉴定为职业病之日起30日内(不含事故当日),向从业单位所属镇街公共服务办公室负责工伤认定经办窗口提出工伤认定申请...[阅读全文]
2024-01-07 10:39:15 人气:34367
庄子素解 第二章 徐无鬼
徐无鬼因女商见魏武侯,武侯劳之曰:“先生病矣!苦于山林之劳,故乃肯见于寡人。”徐无鬼曰:“我则劳于君,君有何劳于我!君将盈耆欲...[阅读全文]
2023-02-09 09:38:10 人气:49314
庄子素解 第一章 庚桑楚
老聃之役有庚桑楚者,偏得老聃之道,以此居畏垒之山。其臣之画然知者去之,其妾之挈然仁者远之。拥仲之与居,鞅掌之为使。居三年,畏垒大壤...[阅读全文]
2023-02-08 10:52:56 人气:46575
庄子素解 第十五章 知北游
知北游于玄水之上,登隐弅之丘,而适遭无为谓焉。知谓无为谓曰:“予欲有问乎若:何思何虑则知道?何处何服则安道?何从何道则得道?...[阅读全文]
2023-02-07 08:44:53 人气:47618
庄子素解 第十四章 田子方
田子方侍坐于魏文侯,数称谿工。文侯曰:“谿工,子之师耶?”子方曰:“非也,无择之里人也;称道数当,故无择称之。”文侯曰:“然则子无师邪?...[阅读全文]
2023-02-06 09:41:31 人气:46896
庄子素解 第十三章 山木
【原文】庄子行于山中,见大木枝叶盛茂,伐木者止其旁而不取也。问其故,曰:“无所可用。”庄子曰:“此木以不材得终其天年。...[阅读全文]
2023-02-02 08:43:02 人气:47217
庄子素解 第十二章 达生
达生之情者,不务生之所无以为;达命之情者,不务知之所无奈何。养形必先之以物,物有余而形不养者有之矣;有生必先无离形...[阅读全文]
2023-01-31 09:26:23 人气:50881
[东方哲学] 一处不立 处处能立
一处不立 处处能立;亦即任何角度与立场都不立,任何角度与立场都能立;也即全然地、无条件地接纳与随机(缘)起用;云门禅三句:涵盖乾坤,截断众流,随波逐流...[阅读全文]
2022-06-08 08:31:38 人气:51864
获取深度世界真相信息的两种途径
人获取外部信息的最原始、最基础的方式就是感觉;感觉信息来源的最初端口就是感觉器官;感觉器官的阀域与自身承受力决定了人感知外部环境的上下极限...[阅读全文]
2022-06-08 08:26:00 人气:49801
物理学遇到意识素解(7)
如果一位值得信赖的朋友告诉你一些似乎可笑的事情,你会尝试着揣摩他或她可能的真实意思。值得信赖的物理学演示就告诉了我们某些看似荒谬的东西。因此,我们试图解释这些结果可能的真正意思。...[阅读全文]
2019-12-16 09:48:47 人气:38544
海外需求萎靡背后:美国进口全面收缩、欧盟现结构性变化
5月中国进出口商品总值为5011.91亿美元,同比下降6.2%。其中出口总值2834.99亿美元,同比下降7.5%;进口总值2176.92亿美元...[阅读全文]
2023-06-24 20:30:07 人气:32512
欧洲议会已批准通过《新电池法》,新能源卖家将面临更加严格的考验
近日,欧洲议会议员以 587 票赞成、9 票反对和 20 票弃权通过了与理事会达成的一项协议(针对在欧盟销售的所有类型电池的设计、生产和废物管理的新规定-《新电池法》)...[阅读全文]
2023-06-24 20:28:34 人气:19221
美国亚马逊的销售税和免税的州有哪些?
美国的销售税是美国州和地方政府对商品及劳务,按其销售价格的一定比例征收的一种税款,是在美国发生消费的时候,由消费者一方缴纳的税款...[阅读全文]
2023-06-24 20:27:41 人气:32533
Amazon 店铺代运营案例:家居类目
窗帘,浴帘的工厂,工厂OEM实力非常强,专注于传统外贸贴牌,国内天猫京东都有店,想要扩展海外渠道...[阅读全文]
2023-06-24 21:41:21 人气:22183
Amazon 店铺代运营案例:户外类目
效果:宏那运营团队进行账户诊断后,重新调整了广告,优化了产品线。进行2个月的调整后,销售额增长180%...[阅读全文]
2023-06-24 21:38:22 人气:21496
Amazon 店铺代运营案例:家居类目
吸尘器类目,宏那团队根据客户工厂优势,放弃竞争激烈的美国站点,选择切入日本站点,第三个月单品达到7W美金销售额...[阅读全文]
2023-06-24 21:36:20 人气:21644
Amazon 店铺代运营案例:饰品类目
目前效果:通过半年的测试留存,和铺货老链接的优化,日出单在平均700单左右,同比增长100%;由单SKU日均平均出单5-10单左右...[阅读全文]
2023-06-24 21:34:33 人气:13520
Amazon 店铺代运营案例:宠物类目
目前效果:运营人员一年内通过选品测试留存,现平均日销售额8000美金,每天单款SKU出单60个左右,SKU12个,月度销售额在30W美金+...[阅读全文]
2023-06-24 21:31:31 人气:9664
Amazon运营团队老师介绍:simon
有8年的亚马逊运营经验,为20+ 多个品牌工作过,其中包括类目 Top10的卖家。擅长运营广告...[阅读全文]
2023-06-24 21:16:54 人气:10028
Amazon运营团队老师介绍:Fanny
Fanny:7年亚马逊操盘经验,擅长广告,运营策略制定,并着手从0-1打造过多个百万级别的项目;统筹各个项目的开展计划...[阅读全文]
2023-06-24 21:11:52 人气:6310
卧室家居风水布局:打造舒适与和谐的睡眠环境
卧室作为我们日常休息和恢复精力的场所,其家居风水布局对于居住者的身心健康和家庭和谐有着不可忽视的影响。了解并遵循卧室的风水原则,可以为您打造一个舒适、和谐的睡眠环境...[阅读全文]
2024-02-20 09:46:18 人气:15127
客厅家居风水布局:营造和谐与繁荣的社交空间
客厅作为家庭的核心区域,是家人聚会、招待客人的重要场所。一个和谐的客厅家居风水布局,不仅可以提升居住者的生活品质,还能为家庭带来好运和繁荣。...[阅读全文]
2024-02-20 09:44:52 人气:16669
餐厅家居风水布局:打造美味与和谐的用餐环境
餐厅作为家庭中重要的功能区域,不仅是家人用餐的地方,也是与亲朋好友聚会交流的场所。一个好的餐厅家居风水布局,能够提升家庭成员的食欲,增强家庭和谐氛围...[阅读全文]
2024-02-20 09:43:33 人气:15761
卫生间家居风水布局:打造舒适与和谐的卫浴空间
卫生间作为家庭中私密且重要的功能区域,其家居风水布局对于家庭成员的身心健康和家庭和谐有着不可忽视的影响。一个好的卫生间家居风水布局,能够提升家庭成员的幸福感,增强家庭的正能量。...[阅读全文]
2024-02-20 09:39:02 人气:14760
为什么家居不宜挂太多红色装饰物?
健康平安人生,一定要认识和拥有3个贵人:西医(治标)、中医(治本)、易医(治根)。当西医不行就要找中医...[阅读全文]
2022-06-25 21:03:39 人气:65784
如何将一间旧厂房催旺吉运?
企业新入驻旧厂房,如何做到催旺吉运,达至丁财两旺的效果?这就需要风水的综合策划:大门口形象包装,出入口的八卦方位...[阅读全文]
2022-06-25 21:01:04 人气:69631
装修前规划风水,好处多多
现在越来越多的人认识科学风水的好处,看风水已经是很平常的事。在装修前,先邀请风水师前来勘察毛坯房环境...[阅读全文]
2022-06-25 20:58:23 人气:64646
三角形的办公室如何化解?
方正规整的办公室气场稳定,三角形或不规整的办公室气场混杂,卦位不全,锐气回冲,形成老总思维不定,判断能力减弱。将三角形地方加上屏风...[阅读全文]
2022-06-21 20:33:27 人气:66710
工厂机器为什么不能放在车间中心点
工厂老板由于对风水不熟悉,为了方便,将重型机器设备放在车间〈宅)中心。宅中心为太极点,玄空风水叫“五黄大煞”,只能静不能动,如遇某年的流年凶星飞临该位...[阅读全文]
2022-06-21 20:29:46 人气:63517
最新召回!涉及车辆的这些进口车型→
日前,斯泰兰蒂斯(上海)汽车有限公司根据《缺陷汽车产品召回管理条例》和《缺陷汽车产品召回管理条例实施办法》的要求...[阅读全文]
2025-03-04 09:35:09 人气:2704
新能源汽车车辆购置税减免!减免!减免!
新一批《道路机动车辆生产企业及产品》减免车辆购置税的新能源汽车车型等目录公告;其中减免车辆购置税的新能源汽车车型目录(第十四批)纯电动汽车-乘用车车型如下...[阅读全文]
2025-03-03 14:58:24 人气:6135
召回!市场监管总局发布通告,涉及多款汽车
日前,丰田汽车(中国)投资有限公司根据《缺陷汽车产品召回管理条例》和《缺陷汽车产品召回管理条例实施办法》的要求...[阅读全文]
2025-02-19 15:50:38 人气:2841
电动自行车安全技术规范,9月1日实施!
电动自行车强制性国家标准修订后正式对外发布,《电动自行车安全技术规范》(GB 17761—2024)将于2025年9月1日实施...[阅读全文]
2025-01-14 09:32:21 人气:6752
铸高端大马力轻卡标杆 庆铃五十铃新600系列佛山上市
12月26日,“一芯向上 码力全开”庆铃五十铃新600系列高端大马力轻卡上市活动在佛山隆重举行。此次活动不仅彰显了庆铃...[阅读全文]
2024-12-27 09:54:08 人气:3455
大大大微卡!祥菱M2 PLUS五大场景实况挑战“大”展身手!
祥菱M2 PLUS,不止于大。2024年10月,以“4米12大空间 多拉更多赚”为主题的福田祥菱M2 PLUS城市货运场景“大”挑战正式开始...[阅读全文]
2024-10-22 16:55:23 人气:6370
顺德最新倡议:降低电动自行车充电服务费!
为贯彻落实国家和省关于规范电动自行车充电收费行为的有关文件,结合我区电动自行车安全隐患全链条整治工作要求,积极创造条件降低充电服务费...[阅读全文]
2024-10-22 08:52:29 人气:6311
这些车辆最新召回!涉及这些品牌!
日前,铃木(中国)投资有限公司根据《缺陷汽车产品召回管理条例》和《缺陷汽车产品召回管理条例实施办法》的要求...[阅读全文]
2024-10-21 16:06:53 人气:6289
汽车置换更新补贴追溯至7月24日!
现将个人消费者乘用车置换更新补贴实施时间由2024年9月1日(含当日,下同)往前追溯至2024年7月24日,即对个人消费者在2024年4月1日至2024年12月31日期间转让本人名下注册登记的乘用车...[阅读全文]
2024-10-14 09:51:32 人气:7148
佛山首家二手车一站式登记服务站正式揭牌运营!
佛山优车机动车登记服务站正式揭牌运营。市商务局、市国资委、市公安局交警支队、佛山交通集团、佛山市邮政公司等相关单位及其代表出席活动现场...[阅读全文]
2024-09-11 10:14:08 人气:12675
家具盛宴!第 45 届国际龙家具展览会震撼启幕!
全球家具看顺德,顺德家具看龙江。家具产业是龙江的根基,也是龙江和顺德的亮丽名片。经过五十多年的发展...[阅读全文]
2024-03-17 09:55:30 人气:15965
佛山机场重建航站楼进度刷新!效果图曝光!
按照建设目标和设计规划,由中国联合航空出资建设的新航站楼预计在2024年上半年完成建设并投入使用...[阅读全文]
2023-12-25 09:23:04 人气:30538
佛山国家高新技术产业开发区
佛山高新技术产业开发区(以下简称“佛山高新区”)于1992年12月经国务院批准成立,是全国最早的53个国家高新区之一...[阅读全文]
2023-08-27 21:28:39 人气:10668
佛山意美家卫浴陶瓷世界
意美家,全称意美家卫浴陶瓷世界(Casa Ceramics&Sanitarywares Mall),位于广东省佛山市柒伍柒科技有限公司季华四路与雾岗路口交汇处,原名为“河宕陶瓷批发直销仓”...[阅读全文]
2023-08-27 21:26:18 人气:10685
澳大利亚技术移民移民
澳洲技术移民是为了引进海外人才,促进澳洲劳动力市场平衡和发展而推出的移民政策,不仅适用于国内有专业技能的技术人才,也适用于在澳留学生,且移民成本低...[阅读全文]
2022-07-07 22:07:38 人气:53868
加拿大BC省雇主担保移民
新政策自2015年1月1日起开始实施。新政后增加了SIRS打分系统,每月公布2次分数,达到此分数的要求的申请人将被移民局选中。因此只要你的职业在加拿大NOC职业列表或职业列表中...[阅读全文]
2022-07-07 22:03:09 人气:54312
美国eb3雇主担保移民
美国eb3雇主担保移民 Other works按照美国移民法,职业移民划分为五类。而EB-3就属于职业移民的第三优先。EB-3职业移民的第三优先类别包括熟练工人、学士学位持有人以及其它工人...[阅读全文]
2022-07-07 21:59:21 人气:52551
马来西亚永久居留(红卡)
PR是PermanentResident的英文缩写,中文是永久居留的意思。获得PR, 就是获得永久居留身份证。 马来西亚永久居留(红卡)是大马政府授予给外国人士的永久居留身份证...[阅读全文]
2022-07-07 21:41:23 人气:53856
三水区乐平镇“乐平•大同湖商业服务中心”项目正式动工
三水区乐平镇“乐平•大同湖商业服务中心”项目(以下简称“乐平商服中心”)正式动工。该项目占地53亩,总投资6亿元,规划打造集酒店...[阅读全文]
2025-03-05 10:36:46 人气:1005
高明明城镇凭借新材料产业逐浪全国千强镇
“政府审批速度很快,当年拿地当年投产,为后面企业上市打下很好的基础。”广东中旗新材料股份有限公司副总经理、总工程师李勇所指的这宗地块...[阅读全文]
2025-02-25 15:05:19 人气:1251
南海狮山打造仓储&集拼分拨中心,助区域物流降本增效!
广东南海一汽大众铁路专用线项目配套用房一期工程在狮山官窑物流枢纽园区举行开工仪式。这一重大项目的启动,标志着狮山“五城”之一的佛山国际物流商贸城...[阅读全文]
2025-02-25 09:54:45 人气:1191
顺德机器人产业一路“狂飙”!抢占“制高点”!
日前,在广州举行的2025年广东省高质量发展大会上,美的集团股份有限公司董事长方洪波现场发言时表示,美的在机器人与自动化板块上的业务营收已突破300亿元...[阅读全文]
2025-02-20 09:54:40 人气:1500
吴江变压器产业项目落户高明
佛山市投资促进局、高明区人民政府与吴江变压器有限公司签订投资意向书,吴江变压器产业项目落户高明区富湾湖能源电力设备产业园。高明区委书记姜岳新...[阅读全文]
2025-02-20 09:42:08 人气:1460
顺德容桂战新区又一总部项目建设启动!“开门红”!
成田(广东)科技总部项目在容桂战略性新兴产业开发区启动,为2025年容桂工业投资“开门红”拉开序幕。这一总投资4亿元的项目,达产后产值3.5亿元,企业产能将提升50%以上...[阅读全文]
2025-02-10 10:39:17 人气:1782
佛山这个超级商业体即将全城“刷屏”!95%为佛山新城首店,招商率超80%!
2024年底,广州地铁11号线正式通车,广佛轨道网络进一步完善;2025年初,陈奕迅即将在佛山新城连开6场演唱会,新年伊始...[阅读全文]
2025-01-14 11:00:17 人气:2083
三水西南2024:城市沿江向新,产业兴水突围
坐拥“三江汇流”自然景观,让三水区西南街道的发展与水密不可分。在1月6日召开的中共佛山市委十三届九次全会首次提出环两江示范区...[阅读全文]
2025-01-09 11:01:32 人气:2697
三水:产业向新行,能级再跃升
佛山市委十三届九次全会暨市委经济工作会议召开,佛山市委书记唐屹峰向全会做工作报告,强调要以二次创业的奋斗姿态“再造一个新佛山”...[阅读全文]
2025-01-08 10:12:42 人气:2616
南海九江一总部项目奠基!打造“酒店+康养”家具新模式!
雅格美天酒店·康养智能智造科技家具总部项目在临港国际产业社区举行奠基仪式。项目总投资5亿元,占地50.3亩,将为九江家具产业转型升级注入强劲动力...[阅读全文]
2025-01-08 09:43:29 人气:2387
禅城石湾黎冲状元文化广场奠基仪式举行
2月18日,石湾镇街道举办黎冲状元文化广场奠基仪式。项目位于魁奇路南侧,一期工程于2024年12月28日开工...[阅读全文]
2025-02-19 10:16:01 人气:4724
三水将新增一个高端酒店综合体!总投资5.3亿元!
三水乐平高端酒店综合体项目正式动工,项目总面积20.8亩,总投资5.3亿元,将进一步推动乐平镇第三产业发展...[阅读全文]
2024-12-27 10:32:46 人气:6830
禅城东基·禅西环宇城 将于12月28日开业!
东基·禅西环宇城位于季华二路北侧,紧邻佛山地铁2号线智慧新城站。东基·禅西环宇城是东基控股与中海商业在禅西新城板块联合打造的超10万㎡的品质型购物中心...[阅读全文]
2024-12-24 09:44:37 人气:33016
顺德大良一商贸综合体正式动工!总投资4000万→
在喜乐喧天、鞭炮齐鸣的热烈氛围中,备受瞩目的苏岗商贸综合体(暂定名)建设项目正式破土动工,标志着这一重要民生工程的全面启动...[阅读全文]
2024-11-14 15:30:49 人气:4202
繁华新地标:佛山市顺德区凯盛广场
凯盛广场地理位置优越,交通便捷,周边配套设施完善。它坐落在顺德区的核心地段,多条主要道路在此交汇,无论是驾车还是乘坐公共交通都能轻松抵达...[阅读全文]
2024-10-03 08:33:48 人气:10258
魅力之城:佛山市顺德区宏汇城
宏汇城的建筑设计独具匠心,融合了现代美学与实用功能。外观宏伟壮观,内部装修精致典雅,营造出了舒适且高端的商业氛围...[阅读全文]
2024-10-03 08:31:52 人气:10090
佛山市顺德区印象城购物中心:购物与娱乐的天堂
印象城购物中心占地面积广阔,拥有多层建筑,内部布局合理。一层通常设有国际知名品牌的专卖店和时尚精品店;二层和三层则汇聚了众多流行服饰...[阅读全文]
2024-09-26 08:17:34 人气:10772
佛山市顺德区万象汇:缤纷生活的汇聚之地
万象汇的建筑外观现代时尚,线条流畅,富有设计感。内部空间宽敞明亮,装饰精致,采用了现代化的装修风格,营造出舒适而高端的购物环境...[阅读全文]
2024-09-26 08:16:31 人气:9455
商业新地标——佛山市顺德区广进国际商业中心
广进国际商业中心占地面积广阔,建筑面积庞大。整体布局合理,分为多个功能区域,包括购物中心、家居建材馆、写字楼、酒店以及公寓等...[阅读全文]
2024-09-26 07:58:48 人气:9092
佛山市顺德区合禾国际珠宝创意中心:璀璨光芒的孕育之地
佛山市顺德区合禾国际珠宝创意中心位于顺德区,是一个专注于珠宝产业创新与发展的综合性平台...[阅读全文]
2024-09-25 07:36:55 人气:8583
高明大茶泵站主厂房封顶!事关河江片区!
“大茶泵站重建工程项目主厂房的封顶,预示着这个项目的主厂房主体结构已经完成,也预示着项目水下部分基本完成。”...[阅读全文]
2025-01-06 15:06:42 人气:6194
禅城祖庙南堤街市阔别5年旧址重开!街坊:终于等到了!
新开业的南堤街市位于南堤路和升平交界路口,即中山桥桥底处,市场面积约2600平方米。市场内部分区明确,包含蔬菜、水果、肉类、海鲜...[阅读全文]
2024-11-26 09:48:10 人气:6163
繁华市井——佛山市顺德区永丰市场
永丰市场位于顺德区的核心地段,交通便利,周边居民众多。市场占地面积较大,内部摊位布局合理,通道宽敞整洁...[阅读全文]
2024-09-26 07:50:24 人气:14114
佛山市顺德区番村市场:充满烟火气的生活舞台
番村市场内部布局合理,划分清晰。主要分为蔬菜区、水果区、肉类区、水产区、熟食区、干货区等多个区域,方便顾客快速找到所需商品...[阅读全文]
2024-09-25 07:32:43 人气:16435
佛山市顺德区富裕市场:繁华热闹的民生之所
富裕市场内部空间宽敞明亮。市场布局清晰,分为蔬菜区、水果区、肉类区、水产区、粮油副食区、熟食区等多个区域,方便顾客快速找到所需商品...[阅读全文]
2024-09-25 07:18:06 人气:14409
佛山市顺德区南水市场:繁华市井中的生活百态
南水市场占地面积较大,布局合理清晰。市场内划分了多个区域,包括蔬菜区、水果区、肉类区、水产区、粮油副食区等...[阅读全文]
2024-09-23 15:28:08 人气:14615
汇鲜市场:顺德的美味之源
走进汇鲜市场,首先映入眼帘的是宽敞整洁的布局。市场内部划分清晰,摊位排列有序,通道宽敞明亮,让顾客能够轻松自如地穿梭其中...[阅读全文]
2024-09-22 15:34:02 人气:14338
佛山市顺德区桑麻市场:繁华热闹的生活舞台
市场内部布局合理,摊位规划整齐。蔬菜、水果、肉类、水产、粮油副食等各类商品琳琅满目,应有尽有。新鲜的蔬菜水灵灵地摆放着...[阅读全文]
2024-09-18 15:40:09 人气:15188
顺德光中市场:繁华市井中的生活百态
市场内部布局合理,摊位分类明确。蔬菜区、水果区、肉类区、水产区、干货区等一应俱全,商品琳琅满目。这里的蔬菜水果新鲜水灵,种类丰富...[阅读全文]
2024-09-17 08:23:44 人气:16051
佛山消委会:网络直播套路深,翡翠消费需谨慎!
秦女士浏览某购物网站时,发现某玉石直播间正在直播销售翡翠手镯,主播称该翡翠种水为冰种...[阅读全文]
2022-03-21 15:24:43 人气:65321
机器视觉人才供应链第一梯队:清远市万金目视科技有限公司
清远市万金目视科技有限公司,定位为机器视觉人才供应链第一供应商。首先,以基于机器视觉和深度学习的实战实训平台。为高职高专,大学,提供机器视觉实战实训的人才...[阅读全文]
2021-07-05 15:21:34 人气:98693
跨境电商脱口秀:炮哥刘智勇
炮哥的跨境电商六脉神剑理论、炮哥的跨境电商1357创业模型、炮哥的跨境电商行业快速传播方法论、炮哥的跨境电商合伙人模型...[阅读全文]
2021-07-03 20:33:52 人气:68076
建材家居短视频直播达人——陈宣平
建材家居短视频直播达人——陈宣平,2011年从事互联网行业,2012年进入建材行业媒体工作,主要负责新媒体事业部...[阅读全文]
2021-07-03 20:29:36 人气:92923
广东金麦福餐饮管理服务有限公司
广东金麦福餐饮管理服务有限公司有着多年来连锁经营、机关食堂承包、学校食堂承包、工厂食堂承包、厨房设计经验。致力于食堂承包经营管理...[阅读全文]
2021-07-03 20:25:31 人气:85554
颛孙宏鸽(净雨):书法艺术跨界探索与禅悟
颛孙宏鸽,法名净雨,圣贤名门之后裔,为颛孙子张第七十三代传人,祖籍山东省,中国著名作家、书画家,新闻工作者和社会活动者,公益热心人...[阅读全文]
2021-12-05 20:21:15 人气:70484










































































































































































































































