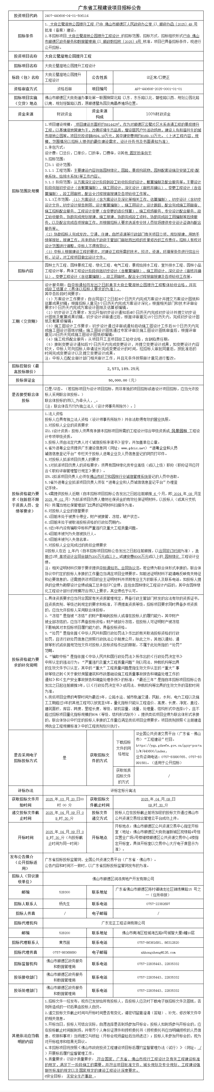
顺德大良云鹭湿地公园提升工程设计招标公告

-
2025年至2027年南海大沥工业废水处理厂污泥运输处置项目招标公告
-
佛山市公安局顺德分局视图数据汇聚平台基础设施续租服务
-
佛山三龙湾科技城核心区城中村改造项目一期——佛山新城古村带城中村改造项目(大墩村)施工招标公告
-
顺德伦教街道325国道以北、新基北路以西地块东侧20米道路工程施工招标公告
-
岭南路跨铁工程项目剩余未委托代建部分施工图设计招标公告
-
佛山港三水港区金本作业区配套设施项目液压装卸货平台招标公告
-
省道S121线顺德区西村工业区至龙江二桥南侧段路面改造工程施工招标公告
-
南海狮山镇上柏社区西一村村居社区公寓项目施工招标公告
-
广台高速沿线老旧街区(厂区)改造提升项目-广隆工业区道路工程—兴业十三路施工招标公告
-
顺德杏坛镇公共治安视频监控建设和运维服务项目招标公告
万众期待的三月三北帝诞即将到来!
北帝出巡、醒狮舞龙、武术表演
……
3月29-31日
胥江祖庙内精彩互动等你来
3月31日
还将在芦苞古墟镇进行北帝巡游表演
众多特色方阵让你饱览芦苞风采
欢迎市民群众前往围观、祈福!
芦苞北帝诞
北帝诞庙会是流行于珠三角一带,融民间信仰、世俗性、群众性、娱乐性为一体的综合性民间文化活动。
而胥江祖庙北帝诞庙会是以中国南武当——胥江祖庙为载体,北帝信仰的民间表达形式,自胥江祖庙建庙起始时就有举办,流传至今已有800余年,于2018年入选省非遗项目,是三水区第二个省级非遗项目。
每逢农历三月初三举办的北帝诞庙会,是北帝崇拜仪式中最为隆重的活动。在古时候,是由地方乡绅、耆老发起募捐筹集、设坛建醮,活动主要内容有北帝巡游、开光祈福、演戏酬神等环节。近年,增加了舞龙舞狮、文艺演出等内容,逐渐演变为融汇各家思想、学说、艺术、节庆展示的民俗文化舞台。
如今,胥江祖庙北帝诞庙会作为芦苞闪亮的文化名片,早已不是单一的民俗活动,也不只面向本地人群,它在沿袭祈福习俗的同时,肩负着维系亲情、增强乡土凝聚力的重要作用,发挥着推动区域旅游经济协作、文化交流的重要功能。
今年北帝诞除了传统文化
还加入了新科技
活动亮点请看👇
亮点一
祈福祭祀仪式
芦苞镇定于3月31日举行三月三北帝诞祈福祭祀、巡游活动,重现传统祭祀北帝的场景,展现省级非物质文化遗产魅力。
正式巡游前,按照传统,会在胥江祖庙举行一场庄严肃穆的祈福祭祀仪式。各具特色的舞龙、舞狮、舞蹈表演轮番上场,阵容鼎盛,恭迎北帝,肃穆威仪!
祭祀仪式礼成后,鸣礼炮、鸣锣,恭送北帝出巡。
祭祀时间:3月31日 8:30-9:00
祭祀地点:胥江祖庙武当行宫、庙前广场
亮点二
北帝巡游
北帝巡游时,工作人员会抬着北帝的神像巡游芦苞古墟镇,伴有舞龙、舞狮、锣鼓等传统表演。巡游蕴含了丰富的美好寓意:驱邪避灾、风调雨顺、社区和谐、祈福纳祥,承载着人们对平安、幸福、和谐生活的深切期盼。各位芦苞居民,行过路过唔好错过啦!
巡游时间:3月31日9:00-11:00
巡游路线:胥江祖庙——沿江路(水博馆定点造型)——镇中路——体育路——成公路(芦苞市场牌坊定点表演)——龙坡一路(芦苞镇人民政府定点造型)——华山大道——胥江祖庙
亮点三
方阵表演
在北帝巡游的同时,芦苞十多个特色方阵还会进行展示和定点表演。方阵中,有来自芦苞中小学的学生,有民间武术协会爱好者,有各行各业的先进工作者,还有来自各村居组成的特色文化方阵,展示芦苞的醒狮文化、跳绳文化、疍家文化、红头巾文化、竹编文化等,此外还有沙墩薯仔、芦苞米醋等特色美食文化。
值得一提的是,宇树科技将派出人形机器人和四足机器狗参与北帝诞巡游活动,让高新科技与传统文化在芦苞碰撞出火花!剧透剧透,机器人和机器狗还可以进行跳跃、握手、比心、跳舞等高难度动作,记得来现场围观啦~
重点来了
胥江祖庙北帝诞活动
从3月29日持续到31日
3月31日活动当天
北帝诞祭祀仪式将于8:30开始
北帝巡游将于 9:00开始
巡游线路长约3公里
十多个巡游方阵将精彩上场
再现北帝出巡盛况
一年一度的民俗盛世不容错过!

微信
新浪微博
QQ空间
QQ好友
豆瓣
Facebook
Twitter








































































































































































































































