粤港澳大湾区民生保障冷链物流园区完善功能项目招标公告
时间:2025-03-27     人气:1883     来源:广交易数字交易平台     作者:
概述:主要建设内容包括但不限于建筑装饰工程、保温工程、温控食品加工中心安装工程、温控食品加工中心安装工程、温控分拨加工中心安装工程、含设备购置等......

    (声明: 网站所收集的部分公开资料来源于互联网,转载的目的在于传递更多信息及用于网络分享,并不代表本站赞同其观点和对其真实性负责,也不构成任何其他建议。本站部分作品是由网友自主投稿和发布、编辑整理上传,对此类作品本站仅提供交流平台,不为其版权负责。如果您发现网站上有侵犯您的知识产权的作品,请与我们取得联系,我们会及时修改或删除。 )
- 
        
            顺德创智城片区配套三期工程施工招标公告
- 
        
            佛山市高明区重点区域节点排水防涝设施建设项目—十字涌水环境整治提升工程施工招标公告
- 
        
            三水白坭镇产业园配套公共服务设施建设工程监理招标公告
- 
        
            佛山历史文化名城顺德大良旧城历史文化街区保护活化项目-升平名扬里周边路面提升工程招标公告
- 
        
            广东省人民医院南海医院优质服务提升项目招标公告
- 
        
            佛山市第一人民医院超声诊断仪器一批招标公告
- 
        
            广东省人民医院南海医院100万元以上的设备品目招标公告
- 
        
            广东艺术职业学院艺术人文楼项目勘察设计招标公告
- 
        
            顺德区北滘水口片区园区设施配套工程一标段-僚龙路水口10kV上僚甲线、10kV上僚乙线等线路迁改工程招标公告
- 
        
            佛山市南海区有为馆建设工程项目-有为馆图书馆项目招标公告
 
上一条:
                三水大塘镇学府路工程施工招标公告
            
        

分享
- 微信 
- 新浪微博 
- QQ空间 
- QQ好友 
- 豆瓣 
- Facebook 
- Twitter 
取消
                资讯
                招标
                招聘
                租售
                美食
                房产
                展会
                广佛
                企业
                积金
                社保
                户口
                教育
                特色
                旅游
                酒店
                医疗
                交通
                办证
                书院
                代运营
                风水
                车辆
                图片
                移民
                产业
                综合体
                市场
                网红
                画展
                
    
    
    佛山街坊,2025佛山清明祭扫指南快收好
今年清明祭扫应注意什么?来看佛山的最新安排;2025年清明节禅城区、顺德区、高明区、三水区各殡葬服务机构按常提供祭扫服务无需预约...[阅读全文]
                            2025-03-27 15:00:08  人气:2876
                            春日有约 公益同行|佛山招商荟春日友邻节“1m²无烟行动”,以童真守护自然底色
佛山招商荟联合蚂蚁义工团,以「春日友邻节」为主题,开展“1m²无烟行动”半日公益计划,一群可爱的“环保小卫士”齐聚社区公园...[阅读全文]
                            2025-03-27 10:37:36  人气:2881
                            广东连续七年成为第一生育大省!
广东省统计局与国家统计局广东调查总队联合发布的2024年广东省国民经济和社会发展统计公报显示,2024年末,全省常住人口12780万人...[阅读全文]
                            2025-03-27 10:30:36  人气:2688
                            南海与佛山大学签署政校合作框架协议!
由佛山大学、佛山市南海区人民政府主办的“政校院协同联动 产学研赋智健康——佛山大学与南海区医卫合作暨大健康产学研用项目启动会”...[阅读全文]
                            2025-03-26 09:42:55  人气:2678
                            南海清明祭扫明起开放预约!操作指引→
今年清明祭扫高峰期(4月4日、5日、6日)市民前往南海殡仪馆及各镇街墓园骨灰楼(堂)等殡葬服务场所祭扫请通过“南海发布”微信公众号提前预约其它非高峰可随时前往祭扫...[阅读全文]
                            2025-03-26 09:27:09  人气:2051
                            广东天气“满30-15”!本周五秒变“湿冷”!
3月26-27日,广东最高气温仍超30°C,强冷空气预计28日(周五)到达,27-28日广东自北向南转中雷雨,29日至4月初持续阴雨寒凉。...[阅读全文]
                            2025-03-26 09:17:12  人气:2878
                            佛山下周“换季式”降温……飙到30℃!
这几天;佛山的气温逐渐进入回暖的“快速通道”气温将蹿升至30℃;短袖和蚊子又要重新登场啦...[阅读全文]
                            2025-03-24 08:25:23  人气:2266
                            健力宝U13足球精英海选佛山站启幕,政企联动共筑青少年足球梦想
健力宝足球青训中心携手佛山市三水区政府及阿森纳(中国)足球发展中心,于3月22日在健力宝足球青训中心成功启动了“健力宝足球青训中心·U13足球精英海选佛山站”活动...[阅读全文]
                            2025-03-24 08:13:31  人气:1376
                            顺德花宴再获央媒关注
顺德“花”经济,再受央媒关注!近日,从央视总台财经报道到《中国新闻》、《今日环球》,顺德花宴频频“刷脸”...[阅读全文]
                            2025-03-23 01:02:09  人气:1409
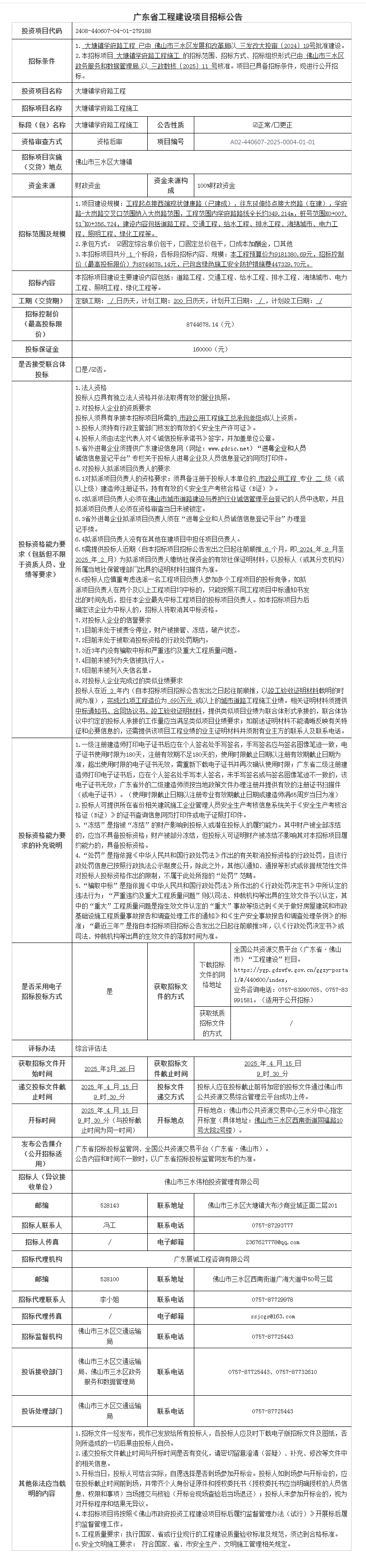
                            三水大塘镇学府路工程施工招标公告
本招标项目 大塘镇学府路工程施工 的招标范围、招标方式、招标组织形式已由 佛山市三水区政务服务和数据管理局 以 三政数核〔2025〕11 号核准...[阅读全文]
                            2025-03-27 16:07:57  人气:1867
                            三水大塘工业园“大刀塘口”地块规划路工程施工招标公告
大塘工业园“大刀塘口”地块规划路工程 已由 广东省投资项目在线审批监管平台 以 2411-440607-04-01-376014 批准建设...[阅读全文]
                            2025-03-27 15:56:51  人气:2101
                            南海支公司办公楼更换幕墙、结构加固工程施工招标公告
南海支公司办公楼更换幕墙、结构加固工程 已由 佛山市南海区发展和改革局 以 广东省企业投资备案证 备案建设...[阅读全文]
                            2025-03-27 15:48:10  人气:982
                            佛山市三水乐平片区污水管网完善工程(一期)勘察设计招标公告
佛山市三水乐平片区污水管网完善工程(一期) 已由 佛山市三水区发展和改革局 以 三发改乐投审〔2025〕6号 批准(备案)建设...[阅读全文]
                            2025-03-27 15:43:55  人气:2447
                            佛山海关国家建筑卫生陶瓷检测重点实验室搬迁改造招标公告
佛山海关国家建筑卫生陶瓷检测重点实验室搬迁改造已由广东省投资项目在线审批监管平台(投资项目代码:2501-440604-04-01-251491)批准(备案)建设...[阅读全文]
                            2025-03-27 15:41:37  人气:1463
                            三水乐平大同湖高端医疗器械产业园中部片区基础设施建设工程设计招标公告
大同湖高端医疗器械产业园中部片区基础设施建设工程 已由 佛山市三水区发展和改革局 以 三发改乐投审〔2025〕7号 批准建设...[阅读全文]
                            2025-03-27 15:29:57  人气:2309
                            新建广州至湛江高速铁路GZZQ-14标重要自购物资采购(第五批)招标公告
新建广州至湛江高速铁路GZZQ-14标重要自购物资采购(第五批)(锚具MJ-01):1.资质要求:投标人须为在中华人民共和国境内依法注册,具有独立法人资格的锚具制造商或针对所投包件唯一授权的代理商...[阅读全文]
                            2025-03-27 15:20:43  人气:1628
                            南海里水镇金峰第二幼儿园(新希望铂悦华庭)公办幼儿园运营权项目
运营费收取方式: 竞投中标价为首年运营费,每年9月15日前支付当年运营费,招标人收取运营费开具有效发票 。开园前免收运营费。...[阅读全文]
                            2025-03-25 07:41:53  人气:1123
                            南海里水镇同声第一幼儿园(碧桂园云樾金沙)、同声第二幼儿园(美的东樾湾府)公办幼儿园运营权项目
开园时间要求:里水镇同声第一幼儿园须于2026年9月1日前开园;里水镇同声第二幼儿园须于2025年9月1日开园。...[阅读全文]
                            2025-03-24 15:59:12  人气:1385
                            顺德大良顺凯北路配套及道路建设工程施工招标公告
本招标项目 顺凯北路配套及道路建设工程施工 的招标范围、招标方式、招标组织形式已由 佛山市顺德区发展和改革局 以 顺发改资(大良)[2024]14号...[阅读全文]
                            2025-03-24 15:23:00  人气:1537
                            2025年第一批次军队直招 军(警)官工作开始报名!
优先招录“双一流”建设高校及建设学科理工类应届毕业生,部分“双一流”生源紧张且军队自身培养数量不足的专业人才...[阅读全文]
                            2025-03-26 10:33:36  人气:2240
                            南海桂城街道平洲太平路56号首层商铺物业租赁项目
3.产权证照情况:有房屋所有权证。4.本标的物禁止用作违法经营及危险易燃易爆行业,不得经营娱乐行业,不得明火煮食,物业内不准住人。...[阅读全文]
                            2025-03-25 07:30:19  人气:818
                            招人啦!广东省财政厅所属单位2025年公开招聘11名工作人员
普通高等院校2025年应届毕业生(非在职)和社会上具有国家承认学历的人员。1.具有中华人民共和国国籍;...[阅读全文]
                            2025-03-25 07:01:43  人气:877
                            佛山市第二人民医院公开招聘员工多名
报名时间:即日起持续接受报名,岗位招聘额满为止。网上报名:应聘者应登录佛山市第二人民医院官网...[阅读全文]
                            2025-03-19 10:56:51  人气:1090
                            佛山市高级中学招聘教师多名
面向社会公开招聘普通高等院校本科学历及学士学位(含)以上的2025年应届毕业生,共4人。其中语文教师1人,数学教师2人,物理教师1人...[阅读全文]
                            2025-03-19 10:49:52  人气:910
                            佛山市季华实验室公开招聘员工多名
领军人才一般应为取得博士学位,在海内外著名高校、科研机构担任相当于副教授及以上职务,具有较高科研水平和较强科技创新能力的专家学者...[阅读全文]
                            2025-03-19 10:40:52  人气:1106
                            佛山大学公开招聘员工多名
从2025年1月1日开始接受报名,上述岗位长期招聘(辅导员岗位报名时间:2025年3月13日至2025年4月13日),招满即止...[阅读全文]
                            2025-03-19 10:36:14  人气:898
                            广东春季大型综合招聘会将于3月16日在广州举办!
3月16日,一场大型人才“嘉年华”——2025年全国城市联合招聘高校毕业生春季专场活动启动仪式暨“百万英才汇南粤”春季大型综合招聘会将在广州琶洲广交会展馆上演...[阅读全文]
                            2025-03-12 09:15:55  人气:1097
                            南海狮山镇英才学校公开招聘教师多名
报名方式:有意应聘者请于报名时间内将报名所需材料的扫描件以及个人简历打包发送到邮箱ssycxx201909@163.com(打包的资料不超过5M)...[阅读全文]
                            2025-03-10 09:39:24  人气:1141
                            南海狮山镇罗村第二初级中学公开招聘教师
1.身体健康,有较好的专业功底、较强的管理能力和团队合作精神。2.具有师范学院对口专业,本科或以上学历,有相应的教师资格证。3.教学业绩良好,有工作经验者优先录用。...[阅读全文]
                            2025-03-10 09:35:49  人气:1144
                            南海桂城街道平洲太平路48号首层之一商铺物业租赁项目
意向人可登录广东省公共资源交易平台(佛山市)>交易公开>国有产权>交易公告页面(网址:https://ygp.gdzwfw.gov.cn/ggzy-portal/#/440600/index)下载本项目交易文件...[阅读全文]
                            2025-03-25 07:40:17  人气:645
                            佛山市南海区兴夏物业开发有限公司B615物业租赁项目(二次)
租金收取方式:租金按月缴纳。在租赁期内,承租方必须于每月15日前足额缴纳当月的租金、综合设施配套服务费及上月的其它相关费用(如水、电费等)。租赁期内...[阅读全文]
                            2025-03-25 07:32:37  人气:694
                            佛山市南海区兴夏物业开发有限公司B613A物业租赁项目(二次)
租金收取方式:租金按月缴纳。在租赁期内,承租方必须于每月15日前足额缴纳当月的租金、综合设施配套服务费及上月的其它相关费用(如水、电费等)。租赁期内,租金无递增...[阅读全文]
                            2025-03-25 07:26:02  人气:801
                            南海桂城街道平洲太平路42号首层商铺物业租赁项目
意向人可登录广东省公共资源交易平台(佛山市)>交易公开>国有产权>交易公告页面(网址:https://ygp.gdzwfw.gov.cn/ggzy-portal/#/440600/index)下载本项目交易文件...[阅读全文]
                            2025-03-24 15:55:51  人气:791
                            南海桂城街道平洲太平路48号首层之二商铺物业租赁项目
3.产权证照情况:有房屋所有权证。4.本标的物禁止用作违法经营及危险易燃易爆行业,不得经营娱乐行业,不得明火煮食,物业内不准住人。...[阅读全文]
                            2025-03-24 15:52:18  人气:757
                            陶博城展览公司公有物业租赁2025年第1期
前广场与陶博大道辅道交界H7;陶博大道辅道与会展一环路交界Hc-01;陶博大道辅道与陶北路路口交界Hg-03;陶博大道辅道与会展五环路交界Hd-02...[阅读全文]
                            2025-03-24 15:47:40  人气:844
                            陶博城展览公司公有物业租赁2025年第2期
租金收取方式:租金支付按自然年度划分,每半自然年度(即划分为1月1日至6月30日及7月1日至12月31日两个半自然年度)交纳一次...[阅读全文]
                            2025-03-24 15:44:02  人气:738
                            佛山市顺德区大良红岗金斗河边林场拆迁地块之一厂房出租项目
佛山市顺德区景良投资发展有限公司采用网上竞价方式出租位于佛山市顺德区大良红岗金斗河边林场拆迁地块之一厂房,欢迎符合资格的竞买人参与竞价...[阅读全文]
                            2025-03-22 09:54:41  人气:957
                            佛山市南海区兴夏物业开发有限公司B410、B411物业租赁项目
租金收取方式:租金按月缴纳。在租赁期内,承租方必须于每月15日前足额缴纳当月的租金、综合设施配套服务费及上月的其它相关费用(如水、电费等)。租赁期内...[阅读全文]
                            2025-03-22 09:52:13  人气:904
                            南海桂城街道夏东路东侧、夏平东路北侧C24街区15号商铺物业租赁项目
租金收取方式:租金按月缴纳。根据先缴付租金后使用租赁物的原则,承租方必须于每月10日前交付当月租金。租赁期内,租金每3年递增5%...[阅读全文]
                            2025-03-22 09:48:00  人气:919
                            佛山年夜饭之珍馐美馔与祥瑞象征
在佛山,白切鸡是年夜饭必不可少的一道菜。选用优质的三黄鸡,经过精心处理后,用热水浸熟,保持了鸡肉的鲜嫩和原汁原味。鸡皮金黄爽滑...[阅读全文]
                            2025-01-28 09:03:45  人气:6400
                            66道佛山地标美食正式授牌
近日,2025佛山市“品味佛山 焕新过年”系列促消费活动启动,66道佛山地标美食及相关认定餐饮经营企业被正式授牌...[阅读全文]
                            2025-01-21 10:12:27  人气:6481
                            三水长寿醋又上央视,明晚播出→
在三水,有一道传统美食,无论三水人去哪里,一到饭点就想来喝一碗。它有“液体榴莲”的“威名”,很多人第一次吃都是捏住鼻子硬着头皮一口闷...[阅读全文]
                            2024-10-30 14:49:15  人气:8949
                            顺德5家餐厅上榜“2024年南部人气餐厅”!
9月5日,匠心营造·凤凰网美食盛典暨2024金梧桐中国餐厅指南南部人气餐厅颁奖晚宴于合肥君悦酒店举办,为206间餐厅颁发南部人气餐厅奖项...[阅读全文]
                            2024-09-08 10:27:11  人气:72007
                            顺德鱼皮角、干蒸、地道肠有团体标准了!
近日,由佛山市顺德区津津食品有限公司牵头,顺德职业技术学院、广东产品质量监督检验研究院、广东省农业科学院蚕业与农产品加工所...[阅读全文]
                            2024-08-15 11:19:34  人气:21728
                            2024顺德鱼生节有新动作!风味“八阵图”亮相!
2024顺德鱼生节新闻发布会在顺德区容桂街道龙悦湾酒家举行。来自政府、各镇街餐饮协会及企业代表近百人参与...[阅读全文]
                            2024-07-17 09:15:59  人气:25183
                            佛山河鲜地图上新 → 出发!
三水因为地处三江交汇处,得天独厚的地理环境使这里的河鲜凭借“鲜嫩爽滑”闯出一片天。嘉鱼、龙脷鱼、三黎鱼等不少特色鱼虾为三水所独有...[阅读全文]
                            2024-07-15 10:46:51  人气:28993
                            三水云东海推出“广府菜三水荷花宴”团体标准
三水区云东海街道办事处举办了“放心消费美食集聚区双承诺单位”颁牌仪式暨“广府菜三水荷花宴”团体标准推广会。当天,云东海街道向10家餐饮店颁发“放心消费美食集聚区双承诺单位”牌匾...[阅读全文]
                            2024-06-16 09:03:27  人气:9782
                            美狮美高梅“蜀道”再度荣获米其林一星荣誉 正宗成都四川菜匠艺 勇获业界权威认可
【2024年3月14日,澳门】美高梅欣然宣布,旗下位于美狮美高梅内的餐厅“蜀道”在最新公布的《香港澳门米其林指南2024》中,再度获评为米其林一星餐厅...[阅读全文]
                            2024-03-14 21:05:58  人气:26660
                            佛山柱侯酱:一道美食背后的传奇故事
柱侯酱是佛山地区的特产之一,其名字来源于创始人梁柱侯。在清朝嘉庆年间,梁柱侯最初在佛山祖庙摆摊卖牛杂,因其发明了柱候酱...[阅读全文]
                            2024-02-02 15:47:47  人气:12997
                            佛山发布新政!事关“商转公”!
为充分发挥住房公积金制度的保障作用,支持缴存职工合理购房需求,规范个人住房商业贷款转住房公积金个人住房贷款...[阅读全文]
                            2025-02-27 09:35:21  人气:8789
                            来佛山求职,免费住!
佛山青年人才驿站是为来佛逐梦青年提供落脚港湾的一项公益项目。驿站提供最长5天的免费住宿,并提供长租优惠、政策咨询,就业指导、城市融入等综合服务...[阅读全文]
                            2025-02-21 09:27:06  人气:4130
                            佛山一城中村改造项目动工,预计交楼938套!位置就在→
“有家就有佛山造”安置房示范项目签约仪式暨中建国际佛山禅城郊边村城中村改造项目安置房建设启动仪式在中建国际佛山禅城郊边村城中村改造项目安置房项目现场隆重举行...[阅读全文]
                            2025-02-19 15:08:10  人气:3094
                            南海西樵首个“第四代住宅”项目启建!地铁上盖!
滔莲龙湾一号项目启动仪式在南海区西樵镇碧霞三路北侧地块顺利举行,标志着西樵镇首个第四代住宅项目启建,将采用“智慧+科技+空中花园”设计,户型整体使用率最高达120%...[阅读全文]
                            2025-02-19 10:23:34  人气:3667
                            南海最新住房租金水平披露→
根据南海区各镇街各类型住房市场平均租金水平,桂城和大沥的租金水平较高,二居室住宅平均租金水平根据步梯房和电梯房的不同...[阅读全文]
                            2024-12-29 10:28:00  人气:5853
                            取消面积限制!二孩家庭最高可贷140万元!
佛山“楼市九条”有关住房公积金的新政策正式出台。11月29日,佛山市住房公积金管理中心发布两则通知,取消了公积金贷款对住房面积的限制...[阅读全文]
                            2024-12-02 09:44:39  人气:6651
                            佛山将启动存量房收购!首个项目落地……
佛山市南海区黄岐东秀城中村改造项目于近日签订安置房回购协议,两家政策性银行将于近期发放购买安置房专项借款11.9亿元...[阅读全文]
                            2024-11-13 10:54:08  人气:6776
                            六大银行集体宣布!完善商业性个人住房贷款利率定价!
工商银行、农业银行、中国银行、建设银行、交通银行、邮储银行六大商业银行31日发布公告,将从11月1日起,陆续对商业性个人住房贷款利率实行新的定价机制...[阅读全文]
                            2024-10-31 14:44:18  人气:7237
                            支持商转公!佛山再发布9条楼市新政!
为全面贯彻落实党中央、国务院决策部署,加快构建房地产发展新模式,持续推进我市房地产市场平稳健康发展,结合我市当前实际...[阅读全文]
                            2024-10-26 09:18:29  人气:7452
                            佛山市首宗1天完成一手房“带押过户”!
新政的适用范围为“带押确权”和一手房“带押过户”,其中,一手房“带押过户”适用对象是已经竣工验收并且开发商已完成了不动产首次登记的新建商品房...[阅读全文]
                            2024-10-23 08:22:19  人气:6632
                            2025华南开春首展圆满收官!佛山国际机床展明年再会
第5届佛山国际机床展作为华南开春首场机床展,吸引了来自广东、浙江、北京、江苏、上海、河北、河南等全国各地以及韩国...[阅读全文]
                            2025-03-17 15:13:09  人气:4809
                            龙江家具“两展”携六大亮点震撼登场,全球瞩目!
第47届国际龙家具展览会、第37届亚洲国际家具材料博览会媒体见面会在龙江镇政府举行。第47届国际龙家具展览会和第37届亚洲国际家具材料博览会将于2025年3月17日至20日在龙江举行...[阅读全文]
                            2025-03-10 15:29:57  人气:8206
                            南海里水蝴蝶兰,香飘全球!3000款新品种免费赏→
里水镇万顷园艺世界农业示范区—岭南农业产业创意园内热闹非凡,2025广东蝴蝶兰新品种展正式开幕。活动汇聚全球100多家蝴蝶兰企业...[阅读全文]
                            2025-02-25 09:51:43  人气:5241
                            佛山国际机床展|2025华南开春首场机床展
本届佛山国际机床展聚焦家具家电零配件加工、新能源汽车零部件制造、模具加工等应用领域,将携手500+国内外机床产业链企业...[阅读全文]
                            2025-02-08 11:02:43  人气:9790
                            南海大吉·西樵工业艺术展开张了!
艺术化的表达方式,是此次展览最大的看点。展会围绕陶瓷、纺织、文旅、大健康等产业主题,策划了“天生地造”“应势而生”“结缔共生”及“新生不息”四大篇章...[阅读全文]
                            2025-01-10 10:06:23  人气:6663
                            全国知名陶塑作品,即日起在顺德陈村展出!
《回娘家》《洞房花烛夜》《恩爱夫妻》《蛇年顺景》……喜欢雕塑作品的市民看过来,陈村有好物。即日起至2025年1月8日(逢周一闭馆)...[阅读全文]
                            2024-11-26 15:47:15  人气:7014
                            2024中国(义乌)外贸工厂展览会12月6日义乌启幕
中国义乌外贸工厂展览会暨跨境电商采购交易会(以下简称:义乌外贸工厂展)是国内以中小型工厂为主体...[阅读全文]
                            2024-11-18 16:57:21  人气:5441
                            万众期待 11月15日,第19届中博会如约而至!
第十九届中国国际中小企业博览会(以下简称中博会)将在广州广交会展馆C区盛大举行。在这里,你不仅能亲身体验到来自世界各地的特色商品...[阅读全文]
                            2024-11-13 20:14:11  人气:5671
                            广交会上,“佛山制造”圈粉全球客商!
本届广交会展览总面积155万平方米,展位总数7.4万个,设55个展区、171个专区,涌现一批新企业、新产品、新技术、新业态。展会分三期举办...[阅读全文]
                            2024-10-21 15:25:10  人气:8386
                            第41届佛山陶博会10月18日开幕
第41届佛山陶博会10月18日开幕。本届陶博会以“绽放”为主题,中国陶瓷城、佛山中国陶瓷卫浴总部、佛山国际会议展览中心三大展馆设有13个主题展区...[阅读全文]
                            2024-10-20 08:23:19  人气:8351
                            广东这些景区官宣:免费、半价!就在周六!
《梦回岭南》原价316元的双人票降价为168元 女士欢乐套票:138元全天通玩 飞越广东+梦回岭南+多项游乐全包...[阅读全文]
                            2025-03-03 14:27:59  人气:5902
                            香港六所高校放宽招收内地学生限额
香港特别行政区教育局今日(二月二十六日)宣布,已取得国家教育部同意,逐步放宽已获批准招收内地学生入读学位课程的六所自资院校的内地学生限额,以及批准有关院校面向全国所有省(区、市)招生...[阅读全文]
                            2025-02-27 10:34:57  人气:5605
                            广州多条在建地铁线路进度超9成
二十二号线后通段均为地下站,埋深大、结构复杂决定了站内电扶梯抬升高度较高,4座车站共需安装130多台电扶梯,平均设备数量远超常规地铁车站...[阅读全文]
                            2025-02-24 15:20:33  人气:2506
                            广州多区宣布:65岁及以上老人免费体检,不限户籍!
老年人健康管理服务是国家基本公共卫生服务的重要内容之一,为老年人每年免费提供1次健康体检,帮助老年人尽早发现健康风险因素...[阅读全文]
                            2025-02-24 15:13:30  人气:2840
                            教育部公布2025年高考时间,部署招生工作→
全国统考于6月7日开始举行,具体科目考试时间安排为6月7日9:00至11:30语文;15:00至17:00数学...[阅读全文]
                            2025-02-20 15:24:12  人气:2356
                            广州商品房销售公示新规!明确配套学校以教育局公布为准→
广州市住建局发布了关于进一步规范商品房销售现场信息公示的通知(下称新版通知),完善销售现场公示管理,减少买卖双方因信息不对称引起的矛盾纠纷...[阅读全文]
                            2025-02-19 14:23:32  人气:3845
                            从广州市区飞香港机场26分钟!最快年中开通!
海珠(琶洲)低空飞行运营中心预计将于今年年中投入使用,未来,乘坐航空器(直升机)从海珠(琶洲)低空飞行运营中心至广州白云国际机场预计只需要9分钟...[阅读全文]
                            2025-02-10 10:45:28  人气:3918
                            广州南站10分钟直通天河核心地段!广佛环线城际铁路最新进展!
二十二号线后通段(陈头岗-芳村)土建工程累计完成91%。4座车站均已封顶开展机电施工;4个区间中,3个已贯通,1个进行土建施工...[阅读全文]
                            2025-01-01 08:30:31  人气:4305
                            2025年,广州将力争再新增普通高中学位1万个
今年,广州普通高中学位有了显著的增加,增量超过了1万个,这样的学位建设“加速度”在未来是否能够保持甚至加强呢?...[阅读全文]
                            2024-12-27 11:01:20  人气:4912
                            12月28日14时,广州首条地铁环线开通!
十一号线全程44.2公里,线路途经天河、白云、越秀、荔湾和海珠五个中心区,串起琶洲、金融城、天河北...[阅读全文]
                            2024-12-26 11:14:03  人气:3231
                            高明荷城这个项目部分投产!年新增岗位约800个!
高明豪斯特项目是2024年广东省重点建设项目,总投资20亿元,面积约171亩,主要业务为汽车零部件的研发、制造和销售,模具的研发...[阅读全文]
                            2025-03-21 11:35:26  人气:3415
                            禅城南庄奥创智能科技总部项目正式迎来动工
春分时节,南庄高端精密智造产业园春风吹拂。3月20日上午,奥创智能科技总部项目正式迎来动工,禅城区有关部门负责人,南庄镇党委副书记...[阅读全文]
                            2025-03-21 11:15:02  人气:3093
                            广交会头部跨国采购企业走进佛山成果丰硕!
本次活动由中国对外贸易中心、广东省商务厅主办,佛山市商务局承办,佛山市进出口商会、佛山市新闻传媒中心协办。...[阅读全文]
                            2025-03-21 11:03:51  人气:4322
                            佛山自行车智能控制项目技求达到国际先进水平 且全面产业化
佛山民营科技企业在我国自行车智能控制领域技术创新取得重大成果。日前,中国轻工业联合会组织的专家鉴定委员会对广东洛梵狄智能科技有限公司“电助力自行车用大扭矩自动内变速器”项目进行鉴定...[阅读全文]
                            2025-03-14 12:08:05  人气:2937
                            佛山全力助推本地企业增资扩产!有需求的企业,请联系→
为贯彻落实市委、市政府工作部署,鼓励支持本地企业增加投资、扩大规模,今日(3月1日),佛山市投资促进局正式开通“增资扩产”服务热线电话...[阅读全文]
                            2025-03-05 09:53:47  人气:2701
                            南海大沥又一重大项目成功摘牌
佛山市南海区大沥镇广佛国际五金机电城专业市场集体经营性建设用地改造权公开交易项目成功摘牌,由佛山市众智盛科技投资有限公司(下称“众智盛科技”)...[阅读全文]
                            2025-03-04 09:22:46  人气:2702
                            欧美精密制造中心落户禅城!占地约100亩!
新中联集团是新加坡迪联(Tech-Link)集团在中国投资的集物流设备研发、生产、销售和产业园区运营等多项业务为一体的综合性跨国集团公司...[阅读全文]
                            2025-02-28 14:48:29  人气:3305
                            数智物联电梯总部基地落户禅城!总投资超10亿元!全区“首拍”!
该项目不仅是禅城“重返制造业主战场”战略的又一里程碑,更是南庄镇都市工业向智能化、集群化迈出关键一步,也是2025年南庄镇锚定...[阅读全文]
                            2025-02-26 10:33:43  人气:3310
                            三水云东海政企银联动开启高质量发展新篇章
2025年开年之际,云东海街道以"开局即冲刺"的奋进姿态,全力开展资金募集与融资工作,为街道重点项目及国企投资项目的顺利推进注入强大动力...[阅读全文]
                            2025-02-22 10:18:15  人气:3044
                            2025中国流行面料优秀奖!南海西樵这些企业入选→
中国国际面料设计大赛由中国纺织工业联合会主办,中国纺织信息中心、国家纺织产品开发中心、中国国际贸易促进委员会纺织行业分会等单位共同承办...[阅读全文]
                            2025-02-21 10:13:56  人气:2613
                            佛山市个人住房公积金贷款利率下调!
佛山市住房公积金管理中心发布通知称,根据《中国人民银行关于下调个人住房公积金贷款利率的通知》要求,自2024年5月18日起,下调个人住房公积金贷款利率0.25个百分点...[阅读全文]
                            2024-05-20 09:41:59  人气:18014
                            佛山住房公积金提取有新变化→
为进一步整合民生服务资源,加快推进民生用卡服务集成融合,佛山市住房公积金管理中心增加“佛山市社会保障卡”作为住房公积金提取划账银行账户...[阅读全文]
                            2023-11-02 11:26:54  人气:34429
                            佛山住房公积金新政8月起实施
据佛山市住房公积金管理中心消息,《佛山市住房公积金管理中心关于阶段性提高个人住房公积金贷款额度的通知》将于8月1日起实施...[阅读全文]
                            2023-07-25 14:59:21  人气:36780
                            在外市缴存公积金,这样也能申请贷款!
登录佛山市住房公积金管理中心网站【个人网上办事大厅(入口)】→主借款人登录→【我要办理】→【异地缴存明细申报】...[阅读全文]
                            2023-07-04 12:25:37  人气:38090
                            租房提取公积金有变化!7月1日起,最高可提取超6万元!
根据《佛山市住房公积金管理中心关于调整佛山市提取住房公积金支付房租有关事项的通知》(佛房金管〔2023〕29号),现将佛山市2023年度...[阅读全文]
                            2023-06-30 08:08:22  人气:38071
                            佛山公积金贷款上限拟提至50万/人,夫妻最高可贷100万
佛山市住房公积金管理中心发布《关于阶段性提高个人住房公积金贷款额度的通知(征求意见稿)》。其中提出,缴存职工个人申请的...[阅读全文]
                            2023-06-28 15:09:15  人气:35005
                            7月起多孩家庭住房公积金额度更高!提取额度上调好消息!
为贯彻落实党中央“租购并举”的决策部署,支持职工合理住房需求,根据《住房公积金管理条例》有关规定以及《住房城乡建设部 财政部 人民银行关于放宽提取住房公积金支付房租条件的通知》...[阅读全文]
                            2023-06-26 01:12:36  人气:37247
                            佛山职工租房提取额度上调!下月起公积金有新变化
职工在本市连续足额缴存住房公积金满3个月,本人及配偶在本市无自有住房且租赁住房的,可提取夫妻双方住房公积金支付房租...[阅读全文]
                            2023-06-16 10:06:06  人气:39115
                            住房公积金最新相关问题解答
在本市连续足额缴存住房公积金满3个月”是指职工在本市开设账户满3个月且已连续足额缴存住房公积金满3个月...[阅读全文]
                            2023-06-02 09:05:55  人气:40142
                            公积金提取额度上调,可按月提!多孩家庭额度更高!
职工在本市连续足额缴存住房公积金满3个月,本人及配偶在本市无自有住房且租赁住房的,可提取夫妻双方住房公积金支付房租...[阅读全文]
                            2023-06-02 08:59:27  人气:38755
                            每人2000元!佛山发放创业带动就业补贴!
根据佛山市创业带动就业补贴申领指南,初创企业招用3人(含3人)以下的,按每人2000元给予补贴;招用4人以上的...[阅读全文]
                            2025-03-27 09:05:32  人气:5180
                            2025年度佛山住院起付标准及报销比例公布!
起付标准及报销比例:(一)起付标准以上、最高支付限额以下的纳入统筹基金支付范围的医疗费用按以下比例进行报销:...[阅读全文]
                            2025-03-18 09:32:01  人气:8995
                            佛山人才,租房有补贴!别忘了复核→
您此前已领取过租房补贴,但当前工作单位与资格申请时不一致,发生过同区工作单位变更,此时您应先完成【同区变更单位申请】后...[阅读全文]
                            2024-07-06 07:43:33  人气:28293
                            禅城区祖庙街道上门提供养老待遇资格认证服务
在祖庙街道行政服务中心工作人员的耐心服务和指导下,通过智能手机人脸识别等操作或现场收件等形式,60多名老人顺利完成了养老待遇资格认证...[阅读全文]
                            2024-03-31 08:42:27  人气:26084
                            3月21日开放参保!2024年“健康·佛医保”来啦
连续参保四年、三年或者两年无理赔的,医保目录内个人负担费用补偿、医保目录外个人自费费用补偿起付线分别下调...[阅读全文]
                            2024-03-19 14:57:59  人气:16355
                            一次申报、待遇直享!工伤保险“多件事一次办”全面升级
在佛山市社会保险基金管理局、市政务服务数据管理局、市行政服务中心的指导下,南海区作为争先示范区,从职工办事的难点堵点出发...[阅读全文]
                            2024-01-16 09:47:33  人气:31254
                            佛山新市民在支付宝办理居住证等业务,可领取专属医疗保险!
符合相关条件的新市民通过支付宝“佛山新市民服务通”在线办理相关业务,专享医疗保险投保后前两个月免费体验,包含好医保·门诊险产品以及好医保·长期医疗(0免赔)产品...[阅读全文]
                            2024-01-09 10:43:45  人气:30058
                            禅城社保推行“智能语音客服” 实现“政策找人”精准高效
养老保险待遇核定、养老资格认证,关系着养老待遇能否按时发放,是退休长者最为关切的事情。为满足群众需求...[阅读全文]
                            2023-12-30 11:21:11  人气:32419
                            佛山南海在全市首推!港澳居民可“掌上办”居民医保
据南海区政务服务数据管理局消息,南海在全市首推港澳居民参加城乡居民基本医疗保险“掌上办”,在南海生活的港澳人员可通过线上操作...[阅读全文]
                            2023-12-08 10:25:50  人气:20532
                            跨省异地看病怎么走医保,领你全流程办理→
推出“高效办成一件事”系列服务,助力提升办事便利和效率。今天推出“高效办成一件事”第1期:跨省就医直接结算...[阅读全文]
                            2023-12-05 11:12:02  人气:19901
                            禅城区2025年度积分入户指标数和分配方案的公告
根据《佛山市人民政府办公室关于印发佛山市2025年度积分入户指标数和分配方案的通知》(佛府办函〔2025〕1号)的文件精神...[阅读全文]
                            2025-01-14 15:16:01  人气:9073
                            佛山市2025年度积分入户指标数最新出炉
2025年度积分入户指标数为5000个,其中禅城区800个、南海区1900个、顺德区2000个、高明区100个、三水区200个...[阅读全文]
                            2025-01-10 09:30:45  人气:7026
                            租房也能入户!符合条件当场办理!
申请人、随迁人的居民身份证(年满16周岁或以上必须提供)、居民户口簿。属集体户的,提供本人的常住人口登记卡...[阅读全文]
                            2024-10-18 12:23:09  人气:10704
                            佛山实施新政后,居住半年以上就能入户!
本市持自有合法产权住宅房屋的非本市户籍人员,可以在房屋所在地申请入户,共同居住生活的配偶、未成年子女可以随迁...[阅读全文]
                            2024-07-11 07:45:23  人气:26636
                            佛山户籍新政实施首月,申请人数升升升
佛山市发布了《佛山市人民政府办公室关于稳定居住就业入户事项调整的通知》(佛府办〔2024〕7号),自发布之日起施行...[阅读全文]
                            2024-06-28 07:57:44  人气:29853
                            佛山迎来新市民入户高峰
自5月13日佛山开始实施稳定居住就业入户新政以来,新市民入户申请积极性爆棚,佛山不少行政服务中心预约爆满。数据显示...[阅读全文]
                            2024-05-17 14:58:43  人气:16685
                            佛山入户新政解答:持有公寓可以入户吗?在哪办理?
从5月13日开始就可以申请办理。线上请到“粤居码”微信小程序申请(选择“其他户籍业务”—“市外迁入”—“稳定居住就业”)...[阅读全文]
                            2024-05-16 08:31:46  人气:16095
                            南海桂城新市民积分入户申请须知→
具有大学本科以上学历或者中级及以上专业技术资格且年龄在50周岁以下的,不受1年社保限制,申请时上1个自然月起在我市缴纳社会保险费即可按照...[阅读全文]
                            2024-05-13 09:47:07  人气:15956
                            佛山市孩子入学,入户要趁早!盘点入户方式→
在我市合法稳定就业满3年(连续缴纳社会保险满3年,或连续经商满3年,可互补叠加),并有合法稳定住所(含租赁)的人员,本人及其共同居住生活的配偶...[阅读全文]
                            2024-02-29 08:26:15  人气:17138
                            “佛山新市民积分计算器”帮你一键估算积分
本系统结果仅供参考,真实结果需前往佛山新市民通提交资料申请。本系统暂时只收录了全市积分,各区的加分项请参考区政策文件。...[阅读全文]
                            2023-12-31 10:52:27  人气:21560
                            教育部:校外教育培训机构应直接入驻或系统接入全国平台
强调全国平台是全国统一的校外培训公共服务平台,通过一网(官方网站)三端(家长端APP、机构端APP和管理端APP)为校外培训全流程监管和服务提供技术支撑...[阅读全文]
                            2025-03-27 10:42:41  人气:1106
                            顺德区人才子女入学服务实施方案
为进一步优化和完善我区人才子女入学服务机制,切实为我区人才子女入学提供便利,根据《佛山市人民政府关于印发优粤佛山卡服务管理办法的通知》...[阅读全文]
                            2025-03-27 09:33:52  人气:1338
                            佛山顺德一学院揭幕成立!智造人才平台+1!
日前,顺德库卡学院在佛山三龙湾科技城揭幕成立。该学院位于美的库卡智能制造科技园,将面向合作院校开放三大核心资源...[阅读全文]
                            2025-03-24 08:01:35  人气:1274
                            2025年禅城区新市民积分入学公告
持有禅城区有效居住证的新市民(作为法定监护人),如有未曾入读小学或初中起始年级且符合入学条件的非本市户籍适龄子女...[阅读全文]
                            2025-03-23 00:55:16  人气:1767
                            南海新增一所公办初中!今年9月开学!
大沥实验中学由大沥镇斥资逾亿元打造,校内设施一应俱全,包括美观大气、功能齐全、配套完善、设施先进的教学楼、综合楼、食堂楼、住宿楼以及地下停车场等...[阅读全文]
                            2025-03-21 11:24:32  人气:1356
                            2025年禅城区公办初中招生工作方案来了!3月26日起报名!
有一定自理能力和学习能力的智障残疾少年,如需入读禅城区启智学校或其他特殊教育学校,可自行联系入学...[阅读全文]
                            2025-03-21 09:45:04  人气:1446
                            南海石门中学博爱湖校区签约启动!狮山优质教育资源+1!
正式启动石门中学(博爱湖校区)项目该项目将落户在博爱湖片区近200亩黄金湖区助力狮山镇教育资源、博爱湖片区服务配套再迎高质量发展石门中学...[阅读全文]
                            2025-03-17 16:16:28  人气:1593
                            全省首批!佛山10个幼儿园共同体上榜!
近日,省教育厅公布广东省首批高质量幼儿园共同体培育对象名单,佛山10个幼儿园共同体上榜,覆盖85所幼儿园...[阅读全文]
                            2025-03-17 16:04:21  人气:1071
                            广东发布中小学教育收费新规:不得强制要求学生购买校服!
近日,广东省发展和改革委员会、广东省教育厅、广东省财政厅三个部门发布《关于进一步规范我省中小学教育收费管理的通知》,明确广东省中小学教育收费坚持公益属性...[阅读全文]
                            2025-03-14 15:15:04  人气:2012
                            禅城南庄镇公办小学招生工作方案出炉
南庄镇户籍适龄儿童,或父(母)具有本镇住宅房产且全部产权属于父(母)所有的祖庙街道、石湾镇街道、张槎街道户籍的适龄儿童...[阅读全文]
                            2025-03-14 10:37:50  人气:1765
                            三水芦苞北帝巡游即将开启!巡游亮点抢先看!
北帝诞庙会是流行于珠三角一带,融民间信仰、世俗性、群众性、娱乐性为一体的综合性民间文化活动。而胥江祖庙北帝诞庙会是以中国南武当...[阅读全文]
                            2025-03-20 11:21:06  人气:3707
                            “游朱紫·大红大紫”民俗活动举行!
作为佛山市十大传统民俗活动之一,今年的“游朱紫”以“美陶湾日与夜”为线索,融合非遗、现代创意与乡村振兴元素,打造了一场从白天到夜晚精彩不断的文化盛宴...[阅读全文]
                            2025-03-03 10:04:15  人气:4053
                            南海狮山官窑生菜会+抢花炮+龙狮汇演,2月23日开锣!攻略→
全天筵开800多席!狮山官窑生菜宴即将开锣!时间:2025年2月23日(正月廿六)午宴12:00开始,晚宴18:30开始。地点:佛山市南海区狮山镇官窑文化广场...[阅读全文]
                            2025-02-20 14:30:37  人气:4224
                            佛山猜灯谜:智慧与欢乐的交织
灯谜的内容丰富多样,涵盖了历史、文化、地理、科学、生活常识等各个领域。有的谜题巧妙运用了汉字的结构和意义,有的则需要对诗词典故有一定的了解...[阅读全文]
                            2025-02-12 08:32:16  人气:3650
                            佛山“行通济”:万人空巷的祈福盛事
“行通济,无闭翳”,这是佛山流传已久的一句俗语。“行通济”是佛山一项极具特色和影响力的传统民俗活动...[阅读全文]
                            2025-02-12 08:29:24  人气:2234
                            佛山高明“行神”:独特的民俗盛宴
“行神”通常在元宵节前后举行。这一天,人们会精心装扮一尊神像,将其安放在特制的轿子里。伴随着热闹的锣鼓声和欢快的鞭炮声...[阅读全文]
                            2025-02-12 08:27:12  人气:3120
                            “享狮山 过大年”玩转新春民俗+景点+商圈!
超120项活动:邀你走进狮山看民俗 、嗨潮玩、游景点 、赏美景、逛商圈 、品美食、耍文化、 趣乡村...[阅读全文]
                            2025-01-23 10:42:55  人气:2628
                            南海大沥、盐步醒狮盛会来了!时间、地点→
作为大沥的传统民俗,盐步龙狮大会从明清时期开始盛行至今,并定于每年的正月十一举行。2月8日(正月十一),盐步龙狮大会将在大沥镇盐步公园开锣...[阅读全文]
                            2025-01-14 15:29:16  人气:4340
                            胥江祖庙庙会,一场万人空巷的民俗盛会!
胥江祖庙庙会是流行于胥江地区,融民间信仰、世俗性、群众性、娱乐性为一体的综合性民间文化活动...[阅读全文]
                            2024-12-31 10:26:23  人气:3909
                            佛山新城这场潮玩嘉年华12月13日约定你!烟花瀑布、非遗火壶都来了!
非遗火壶,以火为媒,以壶为载。当夜幕降临,焰火点燃,化为璀璨星光,那一抖、一敲、一洒,如星河闪烁,传递祝福,驱走邪崇...[阅读全文]
                            2024-12-09 10:20:25  人气:4440
                            国赛艺术村落户南海狮山
近日,国赛艺术村项目落户狮山,规划面积约6743.5平方米,拟建设集赛事运营、艺术创作、艺术体验、创业就业等于一体的综合性文化艺术生态系统。...[阅读全文]
                            2025-03-18 10:01:36  人气:2311
                            第五届佛山花朝节3月22日举行!节目单来了!
3月22日,第五届佛山花朝节将在禅城区南庄镇紫南村举行。届时,现场将设有赏红、方阵巡游等活动。...[阅读全文]
                            2025-03-18 09:52:32  人气:3082
                            第四批国家级旅游休闲街区名单公布
经有关省(区、市)文化和旅游行政部门推荐,并按程序组织认定和公示,近日文化和旅游部确定以下街区为第四批国家级旅游休闲街区:...[阅读全文]
                            2025-03-14 11:22:22  人气:2949
                            南海影视城,1元入园!
穿旗袍1元畅游!穿汉服1元畅游!cosplay 还是1元畅游!中央电视台南海影视城2025旗袍文化节来了!...[阅读全文]
                            2025-02-24 09:22:10  人气:3119
                            佛山南海有为馆三大展览等你来感受艺术!
“南海大吉·西樵工业艺术展”,是西樵首个工业艺术主题展览,以“造物启生”为主题,深度挖掘西樵本地陶瓷、纺织、文旅、大健康等领域的创新力量...[阅读全文]
                            2025-02-21 09:48:02  人气:4917
                            广东南海大地艺术节吸引136万人次参观,带动消费超9.3亿元!
第二届广东南海大地艺术节圆满落幕。过去3个月,第二届广东南海大地艺术节吸引136 万人次参观体验,带动文旅消费超9.3亿元...[阅读全文]
                            2025-02-19 10:26:36  人气:3374
                            广东南海大地艺术节展期延长!游玩攻略→
第二届广东南海大地艺术节展期延长4天。已购且尚未使用的艺术护照至2月16日(周日)前仍有效...[阅读全文]
                            2025-02-13 10:35:26  人气:2691
                            佛山梁园即将开放元宵“夜游”
开放时间及票价:佛山梁园将于2025年2月12日—16日开放夜游,夜游时间为18:00-21:00(20:30停止入园)...[阅读全文]
                            2025-02-11 11:30:29  人气:2834
                            佛山春节,亲子欢乐游玩指南
千灯湖公园在春节期间会举办灯光秀,五彩斑斓的灯光照亮夜空,营造出如梦如幻的氛围。孩子们可以在湖边嬉戏玩耍,欣赏美丽的夜景...[阅读全文]
                            2025-02-03 09:01:45  人气:2843
                            新春初五,高明盈香生态园见闻
一进入生态园,满眼的绿色便让人心情愉悦。大片的草地像是一块柔软的绿色地毯,一直延伸到远方。道路两旁,五彩斑斓的花朵争奇斗艳,红的像火...[阅读全文]
                            2025-02-02 08:40:49  人气:2616
                            佛山市顺德区佛山福盈酒店:豪华与舒适的典范
酒店的外观气势恢宏,内部装饰豪华典雅,充满了现代时尚的气息。步入大堂,高挑的空间、璀璨的水晶吊灯以及精美的大理石地面,营造出奢华而温馨的氛围...[阅读全文]
                            2024-09-18 08:38:46  人气:15682
                            佛山市顺德区凤佛山依家精品酒店:精致体验,宾至如归
酒店的外观设计独具特色,融合了现代与当地文化元素,给人留下深刻的印象。步入大堂,宽敞明亮的空间、高雅的装饰和热情的服务人员...[阅读全文]
                            2024-09-18 08:02:05  人气:15159
                            佛山新颖宾馆:舒适与便捷的休憩之所
宾馆地理位置优越,交通便利。周边有多条公交线路,临近[主要交通枢纽],方便宾客前往顺德区的各个景点和商业中心...[阅读全文]
                            2024-09-06 08:31:10  人气:17711
                            佛山雅致宾馆:顺德的温馨驿站
宾馆地处顺德区的繁华地段,周边交通十分便利,距离[主要交通枢纽或地标]仅[距离]。无论是商务出行还是休闲旅游...[阅读全文]
                            2024-09-06 08:28:28  人气:18283
                            维也纳酒店(佛山顺德伦教店):舒适与品质的栖息之所
酒店地理位置优越,交通便利。周边配套设施齐全,临近商业中心、旅游景点和交通枢纽,方便宾客出行和购物娱乐...[阅读全文]
                            2024-09-05 11:19:42  人气:18164
                            佛山泓丰酒店:舒适与品质的完美邂逅
酒店的外观设计独具特色,融合了现代与传统的元素,给人留下深刻的印象。步入大堂,宽敞明亮的空间、精致的装饰和热情的服务...[阅读全文]
                            2024-09-01 15:26:59  人气:18558
                            城市便捷酒店(龙江会展中心店):顺德的舒适驿站
酒店的外观设计简约大方,内部装修精致典雅。步入大堂,宽敞明亮的空间和热情周到的服务人员给人宾至如归的感觉...[阅读全文]
                            2024-08-27 10:49:03  人气:10340
                            佛山旺业酒店(龙江会展中心店):顺德的温馨港湾
旺业酒店的外观气派,内部装饰精美。步入大堂,宽敞明亮的空间、优雅的装饰和热情友好的工作人员,让人立刻感受到温馨与舒适...[阅读全文]
                            2024-08-27 10:47:22  人气:19370
                            维纳斯国际酒店(龙江会展中心店):顺德的奢华休憩之所
酒店坐落于顺德区的核心地段,临近龙江会展中心,交通网络发达,出行极为便利。其优越的地理位置使它成为商务人士和游客的理想选择...[阅读全文]
                            2024-08-27 10:46:08  人气:19051
                            品质之选:佛山市顺德区亿湖烟酒店
亿湖烟酒店堪称丰富多样。香烟品牌涵盖了国内众多知名品牌以及一些特色地方品牌,能够满足不同消费者的需求...[阅读全文]
                            2024-08-21 08:38:30  人气:19924
                            珠江医院三水医院新城院区启动试业!
珠医启新程,共绘健康梦。2月14日,南方医科大学珠江医院三水医院新城院区试业启动仪式隆重举行,标志着珠江医院三水医院迈入“一院两区”的全新发展阶段...[阅读全文]
                            2025-03-27 10:20:48  人气:3688
                            佛山市二医院绿岛湖院区试运行启用助力“环两江”先行区建设!
佛山市第二人民医院(简称“市二医院”)助力“环两江”先行区建设暨绿岛湖院区试运行启用仪式在南庄镇举行,填补了禅西片区三甲医院的空白,有力带动南庄的公共卫生服务水平提升...[阅读全文]
                            2025-03-26 09:22:09  人气:2936
                            佛山市二医院明起试运行!新院区门诊挂号、交通指南→
医院内科、外科、妇科、儿科及急诊门诊将全面开放,初期设置200张住院床位,并计划逐步扩展至1200张。急诊科将实行24小时值班制...[阅读全文]
                            2025-03-25 07:45:25  人气:3367
                            佛山市二医院绿岛湖院区,今起预约挂号!
1. 点击“智慧诊疗”——“门诊挂号”;2. 点击切换至“绿岛湖”,再点击下方您需要挂号的科室;日期选择“周二3.25”,再点击下方医生挂号:...[阅读全文]
                            2025-03-20 10:33:02  人气:3027
                            佛山市高级中学与高明区中医院开展医疗合作
佛山市高级中学与高明区中医院举行医疗合作签约仪式,成为高明区首个医校融合案例。此次合作创新性地推出 “校园驻点医生”项目...[阅读全文]
                            2025-03-14 11:01:52  人气:2778
                            顺德中医院即将启动搬迁,妇幼新院年内封顶!
2025年顺德区政府工作报告中提到,今年区中医院易地新建项目逐步投入使用。根据目前的装修进度,区中医院易地新建项目预计今年什么时候能够投用?...[阅读全文]
                            2025-02-27 09:41:33  人气:2567
                            珠江医院三水医院新城院区启动试业下月对外开业
据了解,试业期间仅对院内职工开展健康体检业务,暂无对外开业。新城院区将于3月28日开始门诊、急诊正式对外开业,6月份住院部也将开业...[阅读全文]
                            2025-02-22 10:00:37  人气:2047
                            佛山市第二人民医院绿岛湖院区下月试运行启用
佛山市二医绿岛湖院区是省重点建设项目,其占地面积120亩,总建筑面积约27.31万㎡,总投资33.75亿元,设置床位1200张...[阅读全文]
                            2025-02-22 09:56:35  人气:2581
                            南方医科大学珠江医院三水医院专家团队周三来芦苞义诊
为了更有效地推动省级优质医疗资源向基层倾斜,提高基层医疗服务的能力,实现资源的共享和优势互补,共同谋求发展...[阅读全文]
                            2025-01-14 15:24:58  人气:3316
                            高明合水医院焕新开业,健康服务再升级!
佛山市高明区合水医院是经上级卫生行政部门正式批准成立的非营利性医院、综合性一级医院、国家医保定点医疗机构...[阅读全文]
                            2025-01-04 15:26:31  人气:5128
                            南海人可自驾去香港!有望年内实现!
香港特区政府运输及物流局局长陈美宝透露,“港车北上”自2023年7月实施以来,申请过程全部网上处理,港车新申请数量已超越10万大关...[阅读全文]
                            2025-03-25 07:58:38  人气:839
                            南海丹灶这里将实施交通管制!
3月24日,佛山市南海区丹灶镇赤坎水库(仙湖)将开展2025年南海区三防责任人培训暨防汛抢险实战练兵...[阅读全文]
                            2025-03-24 08:37:40  人气:973
                            南海里水里官路(赤山路口)路面将进行围蔽施工
里官路(里水往官窑方向赤山路口)发现路面下方出现掏空情况,为确保过往行人及机动车的安全,需对路面下方污水管网进行修复加固...[阅读全文]
                            2025-03-24 08:08:53  人气:1012
                            羊城通可搭乘香港地铁!
支持港铁市区线(机场快线、轻铁、港铁巴士及东铁线头等车厢除外)。乘客只需在附有“交通联合”标志闸机的“八达通读写器”上刷卡感应,便可出入闸乘车。...[阅读全文]
                            2025-03-21 10:16:42  人气:1302
                            顺德乐从此路段将实施交通管制封闭施工!
为加快实施城市发展规划,完善路网及地铁交通接驳,满足佛山新城义务教育学校(小学)周边道路配套需要,经有关部门研究决定...[阅读全文]
                            2025-03-20 11:07:39  人气:971
                            佛山机场又一航线开通!比高铁便宜!
两地上次开始直航是在2015年,并于当年关闭该条航线。这是两地时隔十年后再度通航,由中国联合航空公司执飞...[阅读全文]
                            2025-03-20 10:29:24  人气:1208
                            广湛高铁佛山站进入站房地上主体结构施工阶段!
随着33吨的型钢柱吊装完成,标志着由中国铁路广州局集团公司站房建设指挥部建设、中铁城建集团承建的广湛高铁佛山站主站房顺利完成钢结构首吊作业...[阅读全文]
                            2025-03-19 15:29:22  人气:1122
                            铁路12306公布:4月1日起,实行新规!
4月1日起,年满60周岁的常旅客会员乘坐旅客列车时将获得票面金额15倍的积分,也就是说,花费1000元乘坐火车,可获赠1.5万积分,兑换火车票时可抵150元使用。...[阅读全文]
                            2025-03-18 10:25:39  人气:1069
                            好消息!婚姻登记将全国通办!不用再跑老家了
为满足人民群众异地办理婚姻登记需求,经国务院批准,自2021年6月起,全国陆续有21个省(自治区、直辖市)开展了2轮婚姻登记“跨省通办”试点...[阅读全文]
                            2025-03-24 08:35:27  人气:4405
                            港澳台居民可线上申办来往内地电子临时通行证
两项便利措施的具体内容为,一是港澳台居民因遗失损毁或忘记携带通行证,需紧急乘坐飞机、火车在内地(大陆)城市间出行的...[阅读全文]
                            2025-03-21 14:55:38  人气:3826
                            佛山五区已落地实施!居住权登记来了!
居住权登记服务已在全市五区落地实施,共办理38宗居住权设立登记。此项业务的高效开展既是我局践行“以人民为中心”发展理念的生动实践...[阅读全文]
                            2025-02-22 09:33:21  人气:5194
                            新市民服务管理中心可以办理居住证业务了
为进一步加强新市民服务管理,向新市民提供更加优质、便捷、高效的政务服务,白坭镇新市民服务管理中心将增设新市民事务服务点,受理新市民相关政务业务...[阅读全文]
                            2024-08-21 15:03:49  人气:20320
                            顺德户政、不动产和商事登记业务办理量呈井喷式增长
当前,顺德区户政、不动产和商事登记业务办理需求呈现井喷式增长,据悉,顺德区、镇(街道)两级强联动,出实招、解民忧,通过加号源...[阅读全文]
                            2024-06-21 10:24:04  人气:11174
                            学生出入境业务办理有变化!
1.预约禅城、南海、高明、三水区专场服务的,可通过“广东出入境”微信公众号预约;2.预约顺德区专场服务的,可通过“顺德政务百事通”微信公众号预约...[阅读全文]
                            2024-06-13 09:46:08  人气:13580
                            佛山禅城区民政局大年三十正月十五都可办理婚姻登记
春节将至,有不少想趁农历新年和心爱之人喜结连理、完成“人生大事”的市民。大年三十当天可以进行婚姻登记吗?2月14日“情人节”正值春节假期...[阅读全文]
                            2024-01-26 10:30:02  人气:30750
                            禅城石湾镇街道便民服务中心揭牌启用
石湾镇街道便民服务中心近日揭牌启用,新大厅两层共4700平方米,开设55个综合服务窗口,承接社保、卫健、市监等11个职能部门400多个事项...[阅读全文]
                            2024-01-23 10:01:33  人气:35266
                            庄子素解 第二章 徐无鬼
徐无鬼因女商见魏武侯,武侯劳之曰:“先生病矣!苦于山林之劳,故乃肯见于寡人。”徐无鬼曰:“我则劳于君,君有何劳于我!君将盈耆欲...[阅读全文]
                            2023-02-09 09:38:10  人气:49346
                            庄子素解 第一章 庚桑楚
老聃之役有庚桑楚者,偏得老聃之道,以此居畏垒之山。其臣之画然知者去之,其妾之挈然仁者远之。拥仲之与居,鞅掌之为使。居三年,畏垒大壤...[阅读全文]
                            2023-02-08 10:52:56  人气:46612
                            庄子素解 第十五章 知北游
知北游于玄水之上,登隐弅之丘,而适遭无为谓焉。知谓无为谓曰:“予欲有问乎若:何思何虑则知道?何处何服则安道?何从何道则得道?...[阅读全文]
                            2023-02-07 08:44:53  人气:47662
                            庄子素解 第十四章 田子方
田子方侍坐于魏文侯,数称谿工。文侯曰:“谿工,子之师耶?”子方曰:“非也,无择之里人也;称道数当,故无择称之。”文侯曰:“然则子无师邪?...[阅读全文]
                            2023-02-06 09:41:31  人气:46933
                            庄子素解 第十三章 山木
【原文】庄子行于山中,见大木枝叶盛茂,伐木者止其旁而不取也。问其故,曰:“无所可用。”庄子曰:“此木以不材得终其天年。...[阅读全文]
                            2023-02-02 08:43:02  人气:47258
                            庄子素解 第十二章 达生
达生之情者,不务生之所无以为;达命之情者,不务知之所无奈何。养形必先之以物,物有余而形不养者有之矣;有生必先无离形...[阅读全文]
                            2023-01-31 09:26:23  人气:50929
                            [东方哲学] 一处不立 处处能立
一处不立 处处能立;亦即任何角度与立场都不立,任何角度与立场都能立;也即全然地、无条件地接纳与随机(缘)起用;云门禅三句:涵盖乾坤,截断众流,随波逐流...[阅读全文]
                            2022-06-08 08:31:38  人气:51902
                            获取深度世界真相信息的两种途径
人获取外部信息的最原始、最基础的方式就是感觉;感觉信息来源的最初端口就是感觉器官;感觉器官的阀域与自身承受力决定了人感知外部环境的上下极限...[阅读全文]
                            2022-06-08 08:26:00  人气:49841
                            物理学遇到意识素解(7)
如果一位值得信赖的朋友告诉你一些似乎可笑的事情,你会尝试着揣摩他或她可能的真实意思。值得信赖的物理学演示就告诉了我们某些看似荒谬的东西。因此,我们试图解释这些结果可能的真正意思。...[阅读全文]
                            2019-12-16 09:48:47  人气:38581
                            海外需求萎靡背后:美国进口全面收缩、欧盟现结构性变化
5月中国进出口商品总值为5011.91亿美元,同比下降6.2%。其中出口总值2834.99亿美元,同比下降7.5%;进口总值2176.92亿美元...[阅读全文]
                            2023-06-24 20:30:07  人气:32555
                            欧洲议会已批准通过《新电池法》,新能源卖家将面临更加严格的考验
近日,欧洲议会议员以 587 票赞成、9 票反对和 20 票弃权通过了与理事会达成的一项协议(针对在欧盟销售的所有类型电池的设计、生产和废物管理的新规定-《新电池法》)...[阅读全文]
                            2023-06-24 20:28:34  人气:19272
                            美国亚马逊的销售税和免税的州有哪些?
美国的销售税是美国州和地方政府对商品及劳务,按其销售价格的一定比例征收的一种税款,是在美国发生消费的时候,由消费者一方缴纳的税款...[阅读全文]
                            2023-06-24 20:27:41  人气:32576
                            Amazon 店铺代运营案例:家居类目
窗帘,浴帘的工厂,工厂OEM实力非常强,专注于传统外贸贴牌,国内天猫京东都有店,想要扩展海外渠道...[阅读全文]
                            2023-06-24 21:41:21  人气:22229
                            Amazon 店铺代运营案例:户外类目
效果:宏那运营团队进行账户诊断后,重新调整了广告,优化了产品线。进行2个月的调整后,销售额增长180%...[阅读全文]
                            2023-06-24 21:38:22  人气:21546
                            Amazon 店铺代运营案例:家居类目
吸尘器类目,宏那团队根据客户工厂优势,放弃竞争激烈的美国站点,选择切入日本站点,第三个月单品达到7W美金销售额...[阅读全文]
                            2023-06-24 21:36:20  人气:21695
                            Amazon 店铺代运营案例:饰品类目
目前效果:通过半年的测试留存,和铺货老链接的优化,日出单在平均700单左右,同比增长100%;由单SKU日均平均出单5-10单左右...[阅读全文]
                            2023-06-24 21:34:33  人气:13551
                            Amazon 店铺代运营案例:宠物类目
目前效果:运营人员一年内通过选品测试留存,现平均日销售额8000美金,每天单款SKU出单60个左右,SKU12个,月度销售额在30W美金+...[阅读全文]
                            2023-06-24 21:31:31  人气:9699
                            Amazon运营团队老师介绍:simon
有8年的亚马逊运营经验,为20+ 多个品牌工作过,其中包括类目 Top10的卖家。擅长运营广告...[阅读全文]
                            2023-06-24 21:16:54  人气:10060
                            Amazon运营团队老师介绍:Fanny
Fanny:7年亚马逊操盘经验,擅长广告,运营策略制定,并着手从0-1打造过多个百万级别的项目;统筹各个项目的开展计划...[阅读全文]
                            2023-06-24 21:11:52  人气:6345
                            卧室家居风水布局:打造舒适与和谐的睡眠环境
卧室作为我们日常休息和恢复精力的场所,其家居风水布局对于居住者的身心健康和家庭和谐有着不可忽视的影响。了解并遵循卧室的风水原则,可以为您打造一个舒适、和谐的睡眠环境...[阅读全文]
                            2024-02-20 09:46:18  人气:15162
                            客厅家居风水布局:营造和谐与繁荣的社交空间
客厅作为家庭的核心区域,是家人聚会、招待客人的重要场所。一个和谐的客厅家居风水布局,不仅可以提升居住者的生活品质,还能为家庭带来好运和繁荣。...[阅读全文]
                            2024-02-20 09:44:52  人气:16707
                            餐厅家居风水布局:打造美味与和谐的用餐环境
餐厅作为家庭中重要的功能区域,不仅是家人用餐的地方,也是与亲朋好友聚会交流的场所。一个好的餐厅家居风水布局,能够提升家庭成员的食欲,增强家庭和谐氛围...[阅读全文]
                            2024-02-20 09:43:33  人气:15796
                            卫生间家居风水布局:打造舒适与和谐的卫浴空间
卫生间作为家庭中私密且重要的功能区域,其家居风水布局对于家庭成员的身心健康和家庭和谐有着不可忽视的影响。一个好的卫生间家居风水布局,能够提升家庭成员的幸福感,增强家庭的正能量。...[阅读全文]
                            2024-02-20 09:39:02  人气:14801
                            为什么家居不宜挂太多红色装饰物?
健康平安人生,一定要认识和拥有3个贵人:西医(治标)、中医(治本)、易医(治根)。当西医不行就要找中医...[阅读全文]
                            2022-06-25 21:03:39  人气:65828
                            如何将一间旧厂房催旺吉运?
企业新入驻旧厂房,如何做到催旺吉运,达至丁财两旺的效果?这就需要风水的综合策划:大门口形象包装,出入口的八卦方位...[阅读全文]
                            2022-06-25 21:01:04  人气:69671
                            装修前规划风水,好处多多
现在越来越多的人认识科学风水的好处,看风水已经是很平常的事。在装修前,先邀请风水师前来勘察毛坯房环境...[阅读全文]
                            2022-06-25 20:58:23  人气:64693
                            三角形的办公室如何化解?
方正规整的办公室气场稳定,三角形或不规整的办公室气场混杂,卦位不全,锐气回冲,形成老总思维不定,判断能力减弱。将三角形地方加上屏风...[阅读全文]
                            2022-06-21 20:33:27  人气:66755
                            工厂机器为什么不能放在车间中心点
工厂老板由于对风水不熟悉,为了方便,将重型机器设备放在车间〈宅)中心。宅中心为太极点,玄空风水叫“五黄大煞”,只能静不能动,如遇某年的流年凶星飞临该位...[阅读全文]
                            2022-06-21 20:29:46  人气:63564
                            2025佛山汽车报废更新补贴申领!最高20000元/辆!
2025年,对个人消费者报废登记在本人名下的2012年6月30日前注册登记的汽油乘用车、2014年6月30日前注册登记的柴油及其他燃料乘用车...[阅读全文]
                            2025-03-25 07:52:28  人气:5312
                            最新召回!涉及车辆的这些进口车型→
日前,斯泰兰蒂斯(上海)汽车有限公司根据《缺陷汽车产品召回管理条例》和《缺陷汽车产品召回管理条例实施办法》的要求...[阅读全文]
                            2025-03-04 09:35:09  人气:2733
                            新能源汽车车辆购置税减免!减免!减免!
新一批《道路机动车辆生产企业及产品》减免车辆购置税的新能源汽车车型等目录公告;其中减免车辆购置税的新能源汽车车型目录(第十四批)纯电动汽车-乘用车车型如下...[阅读全文]
                            2025-03-03 14:58:24  人气:6168
                            召回!市场监管总局发布通告,涉及多款汽车
日前,丰田汽车(中国)投资有限公司根据《缺陷汽车产品召回管理条例》和《缺陷汽车产品召回管理条例实施办法》的要求...[阅读全文]
                            2025-02-19 15:50:38  人气:2870
                            电动自行车安全技术规范,9月1日实施!
电动自行车强制性国家标准修订后正式对外发布,《电动自行车安全技术规范》(GB 17761—2024)将于2025年9月1日实施...[阅读全文]
                            2025-01-14 09:32:21  人气:6788
                            铸高端大马力轻卡标杆 庆铃五十铃新600系列佛山上市
12月26日,“一芯向上 码力全开”庆铃五十铃新600系列高端大马力轻卡上市活动在佛山隆重举行。此次活动不仅彰显了庆铃...[阅读全文]
                            2024-12-27 09:54:08  人气:3471
                            大大大微卡!祥菱M2 PLUS五大场景实况挑战“大”展身手!
祥菱M2 PLUS,不止于大。2024年10月,以“4米12大空间 多拉更多赚”为主题的福田祥菱M2 PLUS城市货运场景“大”挑战正式开始...[阅读全文]
                            2024-10-22 16:55:23  人气:6394
                            顺德最新倡议:降低电动自行车充电服务费!
为贯彻落实国家和省关于规范电动自行车充电收费行为的有关文件,结合我区电动自行车安全隐患全链条整治工作要求,积极创造条件降低充电服务费...[阅读全文]
                            2024-10-22 08:52:29  人气:6339
                            这些车辆最新召回!涉及这些品牌!
日前,铃木(中国)投资有限公司根据《缺陷汽车产品召回管理条例》和《缺陷汽车产品召回管理条例实施办法》的要求...[阅读全文]
                            2024-10-21 16:06:53  人气:6311
                            汽车置换更新补贴追溯至7月24日!
现将个人消费者乘用车置换更新补贴实施时间由2024年9月1日(含当日,下同)往前追溯至2024年7月24日,即对个人消费者在2024年4月1日至2024年12月31日期间转让本人名下注册登记的乘用车...[阅读全文]
                            2024-10-14 09:51:32  人气:7161
                            家具盛宴!第 45 届国际龙家具展览会震撼启幕!
全球家具看顺德,顺德家具看龙江。家具产业是龙江的根基,也是龙江和顺德的亮丽名片。经过五十多年的发展...[阅读全文]
                            2024-03-17 09:55:30  人气:16007
                            佛山机场重建航站楼进度刷新!效果图曝光!
按照建设目标和设计规划,由中国联合航空出资建设的新航站楼预计在2024年上半年完成建设并投入使用...[阅读全文]
                            2023-12-25 09:23:04  人气:30586
                            佛山国家高新技术产业开发区
佛山高新技术产业开发区(以下简称“佛山高新区”)于1992年12月经国务院批准成立,是全国最早的53个国家高新区之一...[阅读全文]
                            2023-08-27 21:28:39  人气:10702
                            佛山意美家卫浴陶瓷世界
意美家,全称意美家卫浴陶瓷世界(Casa Ceramics&Sanitarywares Mall),位于广东省佛山市柒伍柒科技有限公司季华四路与雾岗路口交汇处,原名为“河宕陶瓷批发直销仓”...[阅读全文]
                            2023-08-27 21:26:18  人气:10717
                            澳大利亚技术移民移民
澳洲技术移民是为了引进海外人才,促进澳洲劳动力市场平衡和发展而推出的移民政策,不仅适用于国内有专业技能的技术人才,也适用于在澳留学生,且移民成本低...[阅读全文]
                            2022-07-07 22:07:38  人气:53920
                            加拿大BC省雇主担保移民
新政策自2015年1月1日起开始实施。新政后增加了SIRS打分系统,每月公布2次分数,达到此分数的要求的申请人将被移民局选中。因此只要你的职业在加拿大NOC职业列表或职业列表中...[阅读全文]
                            2022-07-07 22:03:09  人气:54362
                            美国eb3雇主担保移民
美国eb3雇主担保移民 Other works按照美国移民法,职业移民划分为五类。而EB-3就属于职业移民的第三优先。EB-3职业移民的第三优先类别包括熟练工人、学士学位持有人以及其它工人...[阅读全文]
                            2022-07-07 21:59:21  人气:52607
                            马来西亚永久居留(红卡)
PR是PermanentResident的英文缩写,中文是永久居留的意思。获得PR, 就是获得永久居留身份证。 马来西亚永久居留(红卡)是大马政府授予给外国人士的永久居留身份证...[阅读全文]
                            2022-07-07 21:41:23  人气:53909
                            顺德持续打造“花园式工厂”产业与生态协同发展!
为深入贯彻落实“百千万工程”工作部署,推动产业与生态协同发展,3月21日,聯豐集團丰瀛现代产业加工中心改造工程暨银河生态公园示范带项目正式启动,...[阅读全文]
                            2025-03-24 15:39:47  人气:1257
                            南海氢能产业“强支撑”成效初显
南海氢能产业强支撑系列签约暨飞驰氢能客车发车仪式活动举行,杰宁氢能研发生产基地项目投资合作协议等5大项目正式签约,充分体现了南海产业发展的“聚合效应”...[阅读全文]
                            2025-03-23 01:08:56  人气:1501
                            佛山国际陆港人力资源综合服务区启用
佛山国际陆港人力资源综合服务区(以下简称“综合服务区”)在南海区狮山镇揭牌。活动现场同步举办了佛山国际陆港专场招聘会...[阅读全文]
                            2025-03-23 01:03:08  人气:1300
                            佛山高明将添一新地标,位置在这个镇→
明城镇产业园区邻里中心项目(一期)位于高田、盈富两大产业园区的核心位置,占地约2.8万平方米,总建筑面积达7.69万平方米。...[阅读全文]
                            2025-03-20 11:13:25  人气:1111
                            禅城南庄盈耀智造园占地110亩,租金低至7元/m²!
位于南庄高端精密智造产业园的盈耀智造园举行开园仪式。禅城区委常委、副区长林均恒,南庄镇党委副书记、镇长宋颖彪及茂南区领导等出席活动...[阅读全文]
                            2025-03-20 10:54:09  人气:1070
                            南海西樵打造印刷产业集聚园!佛山首个!总投资15亿元!
樵山智印创意产业园项目规划总建筑面积达16万平方米,首期工程两栋建筑总建筑面积为7万平方米。未来,园区将吸纳约50家上下游企业入驻...[阅读全文]
                            2025-03-18 09:48:21  人气:1205
                            佛山唯一!三水新材料产业园污水处理厂综合楼封顶大吉!
三水发展集团下属企业佛山市三水区淼控环境水务有限公司负责投资建设的三水新材料产业园污水处理厂综合楼正式封顶,标志着项目建设取得关键性的进展...[阅读全文]
                            2025-03-11 09:56:42  人气:1295
                            广东首家!顺德小锦鲤“游”出大产业!
该养殖场通过了由广东省农业农村厅组织的省级水产良种场资格验收,被认定为广东省省级良种场,是全省首家获得省级认定的锦鲤良种场...[阅读全文]
                            2025-03-11 09:39:00  人气:1396
                            佛山顺越食品科技园动工!总投资3亿元!
民以食为天,食品产业是“为耕者谋利,为食者造福”的重要民生产业。3月9日,备受关注的佛山顺越食品科技园正式破土动工。该项目是由佛山顺誉食品有限公司投资3亿元建设...[阅读全文]
                            2025-03-11 09:31:28  人气:913
                            三水区乐平镇“乐平•大同湖商业服务中心”项目正式动工
三水区乐平镇“乐平•大同湖商业服务中心”项目(以下简称“乐平商服中心”)正式动工。该项目占地53亩,总投资6亿元,规划打造集酒店...[阅读全文]
                            2025-03-05 10:36:46  人气:1019
                            禅城石湾黎冲状元文化广场奠基仪式举行
2月18日,石湾镇街道举办黎冲状元文化广场奠基仪式。项目位于魁奇路南侧,一期工程于2024年12月28日开工...[阅读全文]
                            2025-02-19 10:16:01  人气:4768
                            三水将新增一个高端酒店综合体!总投资5.3亿元!
三水乐平高端酒店综合体项目正式动工,项目总面积20.8亩,总投资5.3亿元,将进一步推动乐平镇第三产业发展...[阅读全文]
                            2024-12-27 10:32:46  人气:6865
                            禅城东基·禅西环宇城 将于12月28日开业!
东基·禅西环宇城位于季华二路北侧,紧邻佛山地铁2号线智慧新城站。东基·禅西环宇城是东基控股与中海商业在禅西新城板块联合打造的超10万㎡的品质型购物中心...[阅读全文]
                            2024-12-24 09:44:37  人气:33041
                            顺德大良一商贸综合体正式动工!总投资4000万→
在喜乐喧天、鞭炮齐鸣的热烈氛围中,备受瞩目的苏岗商贸综合体(暂定名)建设项目正式破土动工,标志着这一重要民生工程的全面启动...[阅读全文]
                            2024-11-14 15:30:49  人气:4238
                            繁华新地标:佛山市顺德区凯盛广场
凯盛广场地理位置优越,交通便捷,周边配套设施完善。它坐落在顺德区的核心地段,多条主要道路在此交汇,无论是驾车还是乘坐公共交通都能轻松抵达...[阅读全文]
                            2024-10-03 08:33:48  人气:10291
                            魅力之城:佛山市顺德区宏汇城
宏汇城的建筑设计独具匠心,融合了现代美学与实用功能。外观宏伟壮观,内部装修精致典雅,营造出了舒适且高端的商业氛围...[阅读全文]
                            2024-10-03 08:31:52  人气:10121
                            佛山市顺德区印象城购物中心:购物与娱乐的天堂
印象城购物中心占地面积广阔,拥有多层建筑,内部布局合理。一层通常设有国际知名品牌的专卖店和时尚精品店;二层和三层则汇聚了众多流行服饰...[阅读全文]
                            2024-09-26 08:17:34  人气:10806
                            佛山市顺德区万象汇:缤纷生活的汇聚之地
万象汇的建筑外观现代时尚,线条流畅,富有设计感。内部空间宽敞明亮,装饰精致,采用了现代化的装修风格,营造出舒适而高端的购物环境...[阅读全文]
                            2024-09-26 08:16:31  人气:9488
                            商业新地标——佛山市顺德区广进国际商业中心
广进国际商业中心占地面积广阔,建筑面积庞大。整体布局合理,分为多个功能区域,包括购物中心、家居建材馆、写字楼、酒店以及公寓等...[阅读全文]
                            2024-09-26 07:58:48  人气:9125
                            佛山市顺德区合禾国际珠宝创意中心:璀璨光芒的孕育之地
佛山市顺德区合禾国际珠宝创意中心位于顺德区,是一个专注于珠宝产业创新与发展的综合性平台...[阅读全文]
                            2024-09-25 07:36:55  人气:8612
                            三水区独树岗市场升级投用,绘写强农惠农富农新图景!
备受瞩目的芦苞镇独树岗市场升级改造项目圆满完成,以崭新的姿态正式投入使用,为当地村民带来了更加优质便捷的生活体验,赢得了村民们的纷纷点赞...[阅读全文]
                            2025-03-21 11:47:07  人气:4978
                            高明大茶泵站主厂房封顶!事关河江片区!
“大茶泵站重建工程项目主厂房的封顶,预示着这个项目的主厂房主体结构已经完成,也预示着项目水下部分基本完成。”...[阅读全文]
                            2025-01-06 15:06:42  人气:6240
                            禅城祖庙南堤街市阔别5年旧址重开!街坊:终于等到了!
新开业的南堤街市位于南堤路和升平交界路口,即中山桥桥底处,市场面积约2600平方米。市场内部分区明确,包含蔬菜、水果、肉类、海鲜...[阅读全文]
                            2024-11-26 09:48:10  人气:6226
                            繁华市井——佛山市顺德区永丰市场
永丰市场位于顺德区的核心地段,交通便利,周边居民众多。市场占地面积较大,内部摊位布局合理,通道宽敞整洁...[阅读全文]
                            2024-09-26 07:50:24  人气:14159
                            佛山市顺德区番村市场:充满烟火气的生活舞台
番村市场内部布局合理,划分清晰。主要分为蔬菜区、水果区、肉类区、水产区、熟食区、干货区等多个区域,方便顾客快速找到所需商品...[阅读全文]
                            2024-09-25 07:32:43  人气:16483
                            佛山市顺德区富裕市场:繁华热闹的民生之所
富裕市场内部空间宽敞明亮。市场布局清晰,分为蔬菜区、水果区、肉类区、水产区、粮油副食区、熟食区等多个区域,方便顾客快速找到所需商品...[阅读全文]
                            2024-09-25 07:18:06  人气:14461
                            佛山市顺德区南水市场:繁华市井中的生活百态
南水市场占地面积较大,布局合理清晰。市场内划分了多个区域,包括蔬菜区、水果区、肉类区、水产区、粮油副食区等...[阅读全文]
                            2024-09-23 15:28:08  人气:14663
                            汇鲜市场:顺德的美味之源
走进汇鲜市场,首先映入眼帘的是宽敞整洁的布局。市场内部划分清晰,摊位排列有序,通道宽敞明亮,让顾客能够轻松自如地穿梭其中...[阅读全文]
                            2024-09-22 15:34:02  人气:14394
                            佛山市顺德区桑麻市场:繁华热闹的生活舞台
市场内部布局合理,摊位规划整齐。蔬菜、水果、肉类、水产、粮油副食等各类商品琳琅满目,应有尽有。新鲜的蔬菜水灵灵地摆放着...[阅读全文]
                            2024-09-18 15:40:09  人气:15237
                            顺德光中市场:繁华市井中的生活百态
市场内部布局合理,摊位分类明确。蔬菜区、水果区、肉类区、水产区、干货区等一应俱全,商品琳琅满目。这里的蔬菜水果新鲜水灵,种类丰富...[阅读全文]
                            2024-09-17 08:23:44  人气:16098
                            佛山消委会:网络直播套路深,翡翠消费需谨慎!
秦女士浏览某购物网站时,发现某玉石直播间正在直播销售翡翠手镯,主播称该翡翠种水为冰种...[阅读全文]
                            2022-03-21 15:24:43  人气:65361
                            机器视觉人才供应链第一梯队:清远市万金目视科技有限公司
清远市万金目视科技有限公司,定位为机器视觉人才供应链第一供应商。首先,以基于机器视觉和深度学习的实战实训平台。为高职高专,大学,提供机器视觉实战实训的人才...[阅读全文]
                            2021-07-05 15:21:34  人气:98729
                            跨境电商脱口秀:炮哥刘智勇
炮哥的跨境电商六脉神剑理论、炮哥的跨境电商1357创业模型、炮哥的跨境电商行业快速传播方法论、炮哥的跨境电商合伙人模型...[阅读全文]
                            2021-07-03 20:33:52  人气:68110
                            建材家居短视频直播达人——陈宣平
建材家居短视频直播达人——陈宣平,2011年从事互联网行业,2012年进入建材行业媒体工作,主要负责新媒体事业部...[阅读全文]
                            2021-07-03 20:29:36  人气:92954
                            广东金麦福餐饮管理服务有限公司
广东金麦福餐饮管理服务有限公司有着多年来连锁经营、机关食堂承包、学校食堂承包、工厂食堂承包、厨房设计经验。致力于食堂承包经营管理...[阅读全文]
                            2021-07-03 20:25:31  人气:85595
                            颛孙宏鸽(净雨):书法艺术跨界探索与禅悟
颛孙宏鸽,法名净雨,圣贤名门之后裔,为颛孙子张第七十三代传人,祖籍山东省,中国著名作家、书画家,新闻工作者和社会活动者,公益热心人...[阅读全文]
                            2021-12-05 20:21:15  人气:70512
                             
 









































































































































































































































