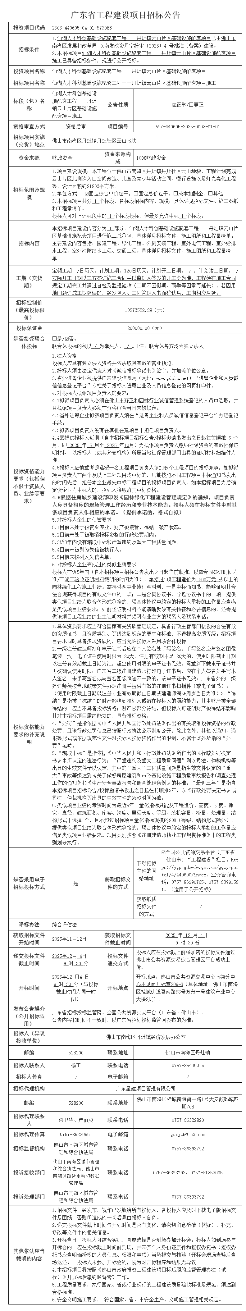
仙湖人才科创基础设施配套工程——丹灶镇云山片区基础设施配套项目施工招标公告
-
仙湖人才科创基础设施配套工程——丹灶镇云山片区基础设施配套项目施工招标公告
-
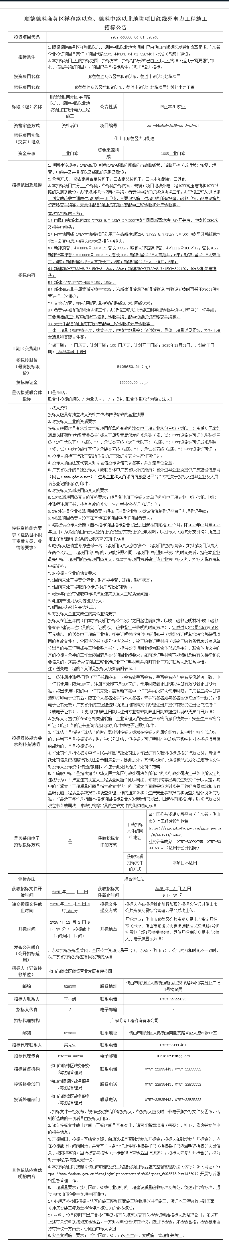
顺德德胜商务区祥和路以东、德胜中路以北地块项目红线外电力工程施工招标公告
-
顺德新城路东侧匝道及周边道路完善工程-绿化工程招标公告
-
石塘东向经济社村前道路扩宽及周边环境美化工程施工招标公告
-
佛山市南海区老旧供水管网改造及漏损治理工程监理项目招标公告
-
佛山市高明区明城东门圩老旧小区改造项目(明七路以北片区)施工招标公告
-
佛山市南海区供水管道漏损治理和老旧管道更新改造项目监理招标公告
-
佛山国家高新区云东海生物港(一期建设项目)环境整治提升工程一期水轴一期西段施工招标公告
-
顺德水道航道扩能升级工程_顺德水道航道扩能升级工程(SDKN9合同段、SDKN10合同段)施工招标公告
-
顺德水道航道扩能升级工程_顺德水道航道扩能升级工程(SDKN9合同段、SDKN10合同段)施工招标公告
佛山市南海区国有建设用地使用权网上挂牌出让公告
经佛山市人民政府批准,佛山市自然资源局决定委托佛山市公共资源交易中心南海分中心采用网上挂牌方式出让下列地块的国有建设用地使用权。现将有关事项公告如下:
一、网上挂牌出让地块的基本情况和规划指标要求:
备注:本宗地设有保密底价。本宗地开发建设需符合引入项目、项目固定资产投资、合作协议、纳税额、公共停车场建设及移交、酒店建设、旅游景区等方面的要求,具体事项详见网上挂牌出让文件。
二、中华人民共和国境内外的法人和其他组织,除法律、法规另有规定外,均可申请单独参加竞买活动(本宗地不接受联合竞买)。
三、本次国有建设用地使用权网上挂牌采用增价方式进行报价,按照价高者得的原则确定竞得人。
四、有意参与竞价者可登录佛山市国有建设用地使用权和矿业权网上交易系统(下称“网上交易系统”,网址:http://jy.ggzy.foshan.gov.cn:3680/TPBank/newweb/framehtml/onlineTradex/index.html)、广东省公共资源交易平台(佛山市)(网址:https://ygp.gdzwfw.gov.cn/#/440600/index)以及佛山市南海区人民政府网(网址:http://www.nanhai.gov.cn)佛山市公共资源交易中心南海分中心网页下载相关出让文件。
五、本宗地的公告期自2025年11月7日至2025年11月27日止;网上报价期限为2025年11月28日8时30分至2025年12月8日10时止。竞买保证金须于2025年12月6日17时之前到达本中心指定账户后,方可参加竞买(以美元或港元交纳竞买保证金的,竞买申请人应详尽了解国家关于外资及外汇管理的相关规定)。上述时间均以网上交易系统的服务器时间为准。
六、需要到交易地块现场踏勘的竞买人请与佛山市公共资源交易中心南海分中心联系。
七、本次网上挂牌仅接受网上竞买申请和竞买报价,不接受书面、邮寄、电子邮件、电话、传真、口头等其他形式的申请。
八、自本次公告起至网上挂牌截止期间,如有关于本宗地竞买文件的修改、澄清、说明等将通过网上交易系统以及佛山市南海区人民政府网发布,请有意参与竞买者密切留意。其它未尽事宜,详见本宗地的网上挂牌出让文件。
九、联系方式
(一)业务咨询:0757-86396255、86369923
(二)系统使用咨询:0757-83990765
(三)地址:佛山市南海区桂城街道夏南路58号公共资源交易中心
微信
新浪微博
QQ空间
QQ好友
豆瓣
Facebook
Twitter












































































































































































































































