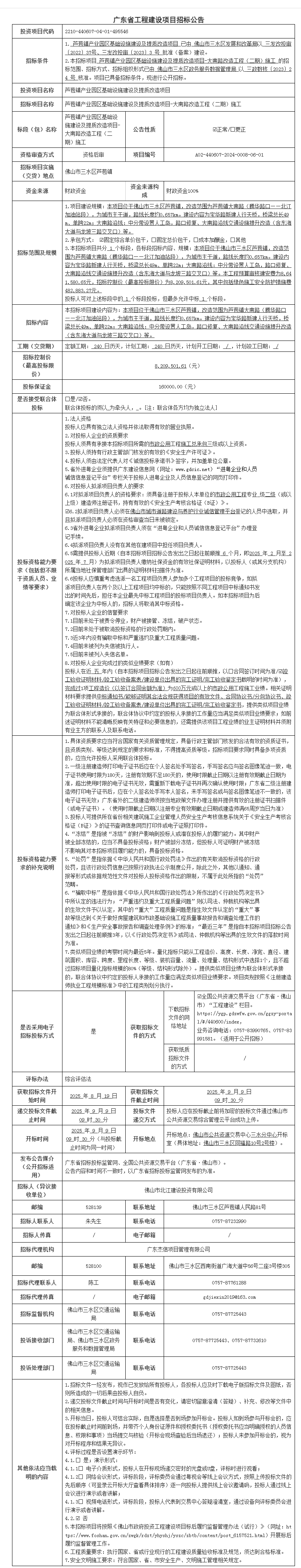
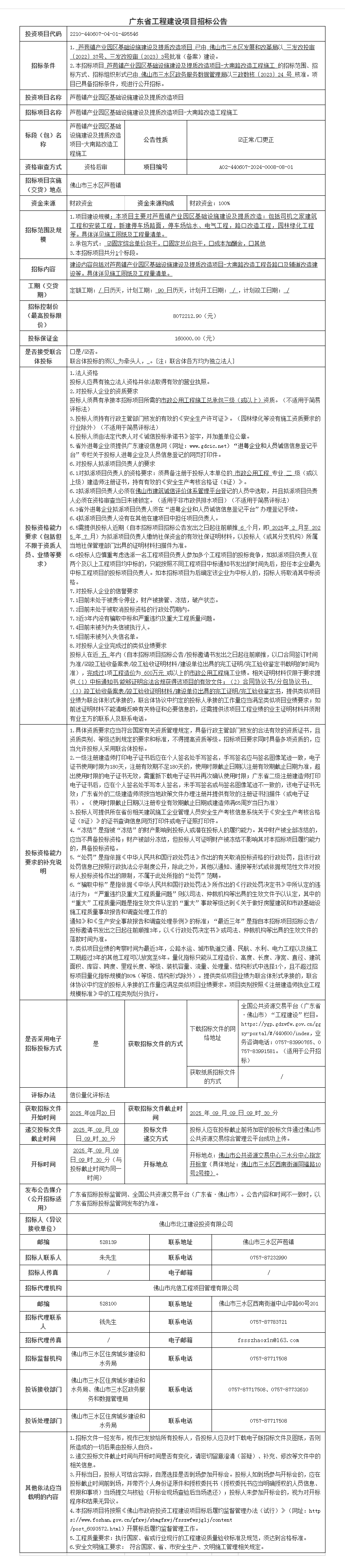
三水芦苞镇产业园区基础设施建设及提质改造项目-大南路改造工程(二期)施工招标公告
时间:2025-08-20 人气:1264 来源:佛山市公共资源交易信息化综合平台 作者:
概述:芦苞镇产业园区基础设施建设及提质改造项目 已由 佛山市三水区发展和改革局以 三发改投审〔2022〕37号、三发改投审〔2023〕3 号 批准(备案)建设......

(声明: 网站所收集的部分公开资料来源于互联网,转载的目的在于传递更多信息及用于网络分享,并不代表本站赞同其观点和对其真实性负责,也不构成任何其他建议。本站部分作品是由网友自主投稿和发布、编辑整理上传,对此类作品本站仅提供交流平台,不为其版权负责。如果您发现网站上有侵犯您的知识产权的作品,请与我们取得联系,我们会及时修改或删除。 )
-
佛山市顺德区勒流街道村级财务管理与会计核算委托代理服务项目(三次)招标公告
-
佛山市第二人民医院绿岛湖院区信息化设备招标公告
-
扣留车辆拖曳停放保管服务采购项目招标公告
-
南海区业余体育学校2026年食堂食材配送项目招标公告
-
佛山市中心城区排水防涝能力提升项目(桂城片区)—佛山涌流域排水防涝能力提升工程(一期)招标公告
-
顺德陈村景成路以东、缤纷一路以南地块项目以及周边公园绿地设计招标公告
-
佛山市南海区供水管道漏损治理和老旧管道更新改造项目-广云路段DN1600、DN1400供水老旧砼管更新改造工程(虹岭路
-
佛山市三水区芦苞镇医养结合项目施工招标公告
-
佛山市电子政务租用云服务(2025年)项目(备份服务)招标公告
-
佛山市顺德区北滘医院改扩建工程智能化建设(二期)项目招标公告
分享
微信
新浪微博
QQ空间
QQ好友
豆瓣
Facebook
Twitter
取消
资讯
招标
招聘
租售
美食
房产
展会
广佛
企业
积金
社保
户口
教育
特色
旅游
酒店
医疗
交通
办证
书院
代运营
风水
车辆
图片
移民
产业
综合体
市场
网红
画展
南海千灯湖片区拟引入网红商业街
近日,千灯湖环宇城的对面拟打造一个全新的“夜市”,命名为“橙市·千灯汇”。夜市预计9月中旬开始试业,商家品类涵盖烧烤、小吃、小龙虾、粥、柠檬茶...[阅读全文]
2025-08-20 09:32:40 人气:2251
佛山23宗水经济项目正在推进
广东省河长制办公室正式发布《广东省绿色水经济发展》白皮书。据了解,“十四五”以来,佛山高标准建成“三环六带”碧道930公里...[阅读全文]
2025-08-19 10:04:21 人气:2118
佛山市纪法教育基地恢复开放
佛山市纪法教育基地将于8月19日(星期二)起恢复开放,开放时间为周二至周六上午8:30—12:00,下午2:00—5:30,周一闭馆(逢法定节假日闭馆)...[阅读全文]
2025-08-19 10:00:14 人气:2148
五区全上榜,全国前二都在佛山!
壹城经济咨询中心(壹城智库)正式发布《中国市辖区高质量发展报告2025》,其中揭晓了“2025中国市辖区高质量发展百强”榜单。佛山五区均有上榜...[阅读全文]
2025-08-18 09:28:38 人气:2526
陕西李氏正武给出鼻炎/痔疮调理新答案!
聚光灯下,杨婷婷腾空跃起,瞬间爆发时的力度把控,指尖与器械的微妙距离,落地时足尖与界线的分毫把控,诠释了“精准”与“专注”的体育精神...[阅读全文]
2025-08-15 15:23:08 人气:2952
儒林湾三周年系列活动将于8月30日开锣!龙舟+美食+音乐会!
“扬帆儒林湾 奋进三周年”儒林湾三周年系列活动将于8月30日在南海区九江镇开锣。当日,现场将举行名企龙舟竞渡、地道龙船饭...[阅读全文]
2025-08-15 10:16:13 人气:2775
中国南庄第三届“车水马龙”系列活动之五人龙舟赛启动报名
2025环两江先行区・中国南庄第三届“车水马龙”系列活动之第十六届五人龙舟赛将于9月27日在吉利河举办,全程约28公里...[阅读全文]
2025-08-15 10:02:38 人气:2723
佛山市体育场馆中心各场馆最新开放信息发布
佛山市体育场馆中心发布各场馆(世纪莲游泳跳水馆、体育场、体育中心篮球场以及佛山市体育馆、全民健身中心)的最新开放信息...[阅读全文]
2025-08-15 09:07:25 人气:3017
十五运会和残特奥会开票时间定了!票价低至30元!
从8月13日开始,十五运会和残特奥会赛事官方票务平台正式上线、票务服务正式启动,公众可先完成实名注册,提前获取赛事日程...[阅读全文]
2025-08-14 09:29:52 人气:2489
快门工坊自拍亭:从场景到运营 这篇干货帮你避开所有坑
最近总被问:“想投一台快门工坊自拍亭,到底该怎么上手?” 作为实操过半年的人,今天就把从选址到运营的经验掏出来——这台小小的机器...[阅读全文]
2025-08-13 14:02:43 人气:3324
南海区丹灶镇东部园区(一期)道路工程-徐海路西段勘察设计招标公告
南海区丹灶镇东部园区(一期)道路工程已由佛山市南海区发展和改革局以南发改资丹字投审〔2023〕2 号批准(备案)建设...[阅读全文]
2025-08-20 11:00:13 人气:679
三山新城园区配套路网工程勘察设计招标公告
本招标项目 三山新城园区配套路网工程勘察设计 的招标范围、招标方式、招标组织形式已由佛山市南海区发展和改革局以南发改资桂字投审〔2025〕8号核准...[阅读全文]
2025-08-20 10:59:11 人气:919
高明区皂幕山核心区旅游配套提升工程(石水村文旅基础设施配套提升项目)招标公告
本招标项目 皂幕山核心区旅游配套提升工程(石水村文旅基础设施配套提升项目) 的招标范围、招标方式、...[阅读全文]
2025-08-20 10:57:59 人气:690
佛山市柒伍柒科技有限公司桂澜路以东、魁奇路以北地块10kV电力迁改工程竞争性磋商公告
佛山市柒伍柒科技有限公司桂澜路以东、魁奇路以北地块10kV电力迁改工程采购项目的潜在供应商应在广东省政府采购网https://gdgpo.czt.gd.gov.cn/获取采购文件...[阅读全文]
2025-08-20 10:18:14 人气:683
佛山市柒伍柒科技有限公司桂澜路以东、魁奇路以北地块10kV电力迁改工程竞争性磋商公告
佛山市柒伍柒科技有限公司桂澜路以东、魁奇路以北地块10kV电力迁改工程采购项目的潜在供应商应在广东省政府采购网https://gdgpo.czt.gd.gov.cn/获取采购文件...[阅读全文]
2025-08-20 10:13:41 人气:2319
暨南大学附属顺德医院第三方后勤服务项目公开招标公告
暨南大学附属顺德医院第三方后勤服务项目招标项目的潜在投标人应在广东省政府采购网https://gdgpo.czt.gd.gov.cn/获取招标文件...[阅读全文]
2025-08-20 10:10:33 人气:1039
南海区中医院第三方文员服务费招标公告
第三方文员服务费招标项目的潜在投标人应在广东省政府采购网https://gdgpo.czt.gd.gov.cn/(具体获取流程详见本采购公告其他补充事项第4点要求)获取招标文件...[阅读全文]
2025-08-20 10:07:45 人气:1927
南顺联安围银河水利枢纽工程施工招标公告
本招标项目 南顺联安围银河水利枢纽工程施工 的招标范围、招标方式、招标组织形式已由 佛山市顺德区政务服务和数据管理局...[阅读全文]
2025-08-19 10:55:26 人气:866
禅城张槎忠信路(禅西大道至王借岗公园)道路改造工程-忠信路(禅西大道至王借岗公园)道路改造工程(三标)施工招标公告
本招标项目 忠信路(禅西大道至王借岗公园)道路改造工程(三标)施工 (招标项目名称)的招标范围、招标方式、...[阅读全文]
2025-08-19 10:53:01 人气:862
高明区杨和镇现代化渔业产业基地西区养殖池塘改造提升项目工程施工(一标段)招标公告
高明区杨和镇现代化渔业产业基地已由广东省投资项目在线审批监管平台以广东省投资项目代码2305-440608-04-01-405385批准(备案)建设。...[阅读全文]
2025-08-19 10:51:11 人气:756
佛山市南海区第九人民医院拟招聘合同制工作人员10名
根据工作需要,佛山市南海区第九人民医院拟招聘合同制工作人员10名,具体岗位要求如下:一、招聘岗位...[阅读全文]
2025-08-20 08:31:32 人气:1216
高明区荷城街道公资办属下企业人员招聘公告
佛山市高明区荷城宝力资产管理有限公司是荷城街道公有资产管理办公室属下一级企业,致力打造成为公有资本运营全产业链统筹平台...[阅读全文]
2025-08-20 08:24:11 人气:1089
佛山市实验学校面向社会公开招聘语文、数学等临聘教师
学校以“求精教育”为核心,研究建设具有佛实特色的多元、分类、综合的“实·验”课程体系,包含特色的拓展课程、实践课程...[阅读全文]
2025-08-17 09:19:15 人气:1532
佛山市第三中学初中部招聘合同制教师若干名
1.遵纪守法,无违法犯罪记录,品行端正,身体健康。2.有较强的事业心和责任感,遵守职业道德和职业规范。3.具有相应的职业资格证书。专任教师须具备相应的教师资格证。...[阅读全文]
2025-08-17 09:15:19 人气:1451
高明区荷城街道沛明实验小学临聘教师招聘公告
沛明实验小学位于高明区荷城街道荷香路金旺街27号,创办于1994年,是一所环境优美、设备完善的现代化公办小学...[阅读全文]
2025-08-17 09:04:01 人气:1205
佛山市高明区西江新城第一小学2025年秋季学期临聘教师招聘启事
佛山市高明区西江新城第一小学开办于2018年9月,位于佛山市高明区荷城街道明湖南路338号。学校按照省标准化学校的要求进行设计和建设...[阅读全文]
2025-08-16 09:59:06 人气:1231
南海狮山镇显纲小学招聘学校代课教师方案
招聘要求:本科以上学历,持相应学科教师资格证,有教学经验者优先考虑,享受狮山镇小学代课教师待遇。...[阅读全文]
2025-08-16 09:52:09 人气:1182
南海狮山镇罗村第二初级中学招聘历史、数学、物理教师
一、招聘岗位:历史、数学、物理教师各1名。二、招聘条件:1.身体健康,有较好的专业功底、较强的管理能力和团队合作精神。...[阅读全文]
2025-08-16 09:44:56 人气:680
佛山市南海区狮山镇英才学校公开招聘教师多名
1.初中临聘(镇聘):数学1人、物理3人、地理1人。2.初中校聘(代课):数学2人、物理1人、英语1人。校聘合同时间:2025年9月至2026年3月。...[阅读全文]
2025-08-16 09:42:32 人气:874
南海狮山镇小塘一环路11幢14号铺等10项物业出租项目
狮山镇小塘长安路21幢2号商铺;狮山镇小塘长安路21幢1号商铺;狮山镇小塘一环路11幢16号铺;狮山镇小塘长安路21幢3号商铺;狮山镇小塘长安路21幢4号商铺;...[阅读全文]
2025-08-20 10:06:07 人气:732
佛山市高明区明城镇仙峰路以北、规划一路以东网上拍卖出让
经佛山市人民政府批准,受佛山市自然资源局(以下称委托人)委托,本中心(以下称拍卖人)现采用网上拍卖方式出让以下地块的国有建设用地使用权...[阅读全文]
2025-08-20 10:03:31 人气:693
南海狮山10处公有物业招租,速看!
狮山10个临街旺铺等你来开店,地段优、客源稳定感兴趣的街坊可关注,用途:商铺;资产面积:29.7m²...[阅读全文]
2025-08-19 08:59:09 人气:936
佛山市顺德区龙江镇左滩村甘电大道10号公开招租项目
佛山市顺德区璟龙文化旅游投资有限公司采用网上竞价方式出租位于佛山市顺德区龙江镇左滩村甘电大道10号物业使用权...[阅读全文]
2025-08-18 15:39:09 人气:808
佛山市顺德区伦教街道创智路以西、东乐路以北地块公开招租项目(二次)
佛山市优建工程顾问有限公司受佛山市顺德区土地储备发展中心委托采用网上竞价方式出租位于佛山市顺德区伦教街道创智路以西、东乐路以北地块的使用权...[阅读全文]
2025-08-18 15:35:50 人气:942
南海九江镇游泳中心租赁公告
3.产权证照情况:有土地证佛府南国用(2012)第0300546号。4.租金收取方式:租金采用先交付后使用的方式,承租人于每月5日前向出租人缴清当月租金。...[阅读全文]
2025-08-18 08:13:16 人气:1167
南海九江镇顺德水道五约砂场2号3号土地租赁公告
在租赁期间,乙方经营使用租赁物的每日作业时间为早上7:00至晚上21:00。除此以外,严禁乙方在上述规定的作业时间外进行开工作业...[阅读全文]
2025-08-18 08:08:54 人气:879
南海丹灶镇工业大道36号物业出租项目
备注:交易底价含税费,税费包含增值税及附加、房产税、土地使用税、印花税,签订合同时以该面积为准,不再重新测量。...[阅读全文]
2025-08-18 08:07:02 人气:966
佛山市三水区白坭镇聚龙湾C区2号出让公告
经佛山市人民政府批准,受佛山市自然资源局三水分局委托,本中心将对下列地块的国有建设用地使用权进行网上拍卖出让...[阅读全文]
2025-08-18 08:03:50 人气:756
南海丹灶镇丹灶商业195号物业出租项目
租金收取方式: 物业使用费按月缴交。若租赁期起始日为1号的,在签订物业租赁协议书时以银行转帐方式缴交第二个月的物业使用费...[阅读全文]
2025-08-16 10:08:21 人气:920
佛山五区糖水地图来啦!从老字号到网红店,一键收藏→
在禅城提起糖水,十个本地人九个会指向燎原路!开放式店面、三叶吊扇、清一色“白衫”阿叔……几十年如一日的老广风情!芝麻糊浓滑如绸...[阅读全文]
2025-08-11 10:49:03 人气:1673
佛山年夜饭之珍馐美馔与祥瑞象征
在佛山,白切鸡是年夜饭必不可少的一道菜。选用优质的三黄鸡,经过精心处理后,用热水浸熟,保持了鸡肉的鲜嫩和原汁原味。鸡皮金黄爽滑...[阅读全文]
2025-01-28 09:03:45 人气:6881
66道佛山地标美食正式授牌
近日,2025佛山市“品味佛山 焕新过年”系列促消费活动启动,66道佛山地标美食及相关认定餐饮经营企业被正式授牌...[阅读全文]
2025-01-21 10:12:27 人气:6955
三水长寿醋又上央视,明晚播出→
在三水,有一道传统美食,无论三水人去哪里,一到饭点就想来喝一碗。它有“液体榴莲”的“威名”,很多人第一次吃都是捏住鼻子硬着头皮一口闷...[阅读全文]
2024-10-30 14:49:15 人气:9426
顺德5家餐厅上榜“2024年南部人气餐厅”!
9月5日,匠心营造·凤凰网美食盛典暨2024金梧桐中国餐厅指南南部人气餐厅颁奖晚宴于合肥君悦酒店举办,为206间餐厅颁发南部人气餐厅奖项...[阅读全文]
2024-09-08 10:27:11 人气:72545
顺德鱼皮角、干蒸、地道肠有团体标准了!
近日,由佛山市顺德区津津食品有限公司牵头,顺德职业技术学院、广东产品质量监督检验研究院、广东省农业科学院蚕业与农产品加工所...[阅读全文]
2024-08-15 11:19:34 人气:22032
2024顺德鱼生节有新动作!风味“八阵图”亮相!
2024顺德鱼生节新闻发布会在顺德区容桂街道龙悦湾酒家举行。来自政府、各镇街餐饮协会及企业代表近百人参与...[阅读全文]
2024-07-17 09:15:59 人气:25635
佛山河鲜地图上新 → 出发!
三水因为地处三江交汇处,得天独厚的地理环境使这里的河鲜凭借“鲜嫩爽滑”闯出一片天。嘉鱼、龙脷鱼、三黎鱼等不少特色鱼虾为三水所独有...[阅读全文]
2024-07-15 10:46:51 人气:29323
三水云东海推出“广府菜三水荷花宴”团体标准
三水区云东海街道办事处举办了“放心消费美食集聚区双承诺单位”颁牌仪式暨“广府菜三水荷花宴”团体标准推广会。当天,云东海街道向10家餐饮店颁发“放心消费美食集聚区双承诺单位”牌匾...[阅读全文]
2024-06-16 09:03:27 人气:10261
美狮美高梅“蜀道”再度荣获米其林一星荣誉 正宗成都四川菜匠艺 勇获业界权威认可
【2024年3月14日,澳门】美高梅欣然宣布,旗下位于美狮美高梅内的餐厅“蜀道”在最新公布的《香港澳门米其林指南2024》中,再度获评为米其林一星餐厅...[阅读全文]
2024-03-14 21:05:58 人气:27143
租房有新规!9月15日起施行!
用于出租的住房应当符合建筑、消防、燃气、室内装饰装修等方面的法律、法规、规章和强制性标准,不得危及人身安全和健康...[阅读全文]
2025-07-22 15:06:46 人气:6693
广东明确!小产权房一律不得登记!
适用范围为2024年12月31日前国有建设用地上已建成销售的城镇住宅,未办理国有建设用地使用权及房屋所有权首次或转移登记...[阅读全文]
2025-07-13 08:17:19 人气:2642
月租20元/㎡!广州今年第二批户籍家庭公租房来啦
本次推出分配的房源为2025年度第一批常态分配剩余房源,总套数372套。房源点为萝岗和苑,均为两房一厅!...[阅读全文]
2025-06-08 09:19:56 人气:5847
南海桂城又一条村首期回迁房交楼!村民直呼:很满意!
桂城夏北社区宝华村首期448套精装住宅正式交付,这不仅是宝华村新发展的里程碑,也是桂城兑现民生承诺、推进城市更新的生动实践...[阅读全文]
2025-05-29 09:59:37 人气:8788
惠选订房启动广东市场:以“滴滴订房”模式重塑住宿经济新生态
山城商业基因孕育的破局者 在中国商业版图上,重庆企业家素以敢闯敢试闻名。从美心防盗门的豪迈扩张,到乡村基的逆势崛起,再到谭木匠的招聘银行创新...[阅读全文]
2025-05-12 20:55:55 人气:5669
老旧街区改造成撬动消费新支点
老旧街区改造是城市更新的重要组成部分。住房城乡建设部部长倪虹在今年全国两会期间表示,住房城乡建设部将下功夫实施一批惠民生...[阅读全文]
2025-05-12 13:52:31 人气:5660
政企协同发力,“提前交付+交房即办证”双兑现!
佛山新城碧桂园世纪中心现场洋溢着喜庆的氛围,148户业主不仅迎来了新家的钥匙,更有部分业主同步领取了不动产权证书...[阅读全文]
2025-05-04 09:02:19 人气:4712
南海发布购房避“坑”指南!购房必看!
为切实保障购房人的合法权益,维护房地产市场秩序,请广大市民购房前阅读《商品房交易风险提示》,注意防范交易风险...[阅读全文]
2025-05-01 08:48:23 人气:4621
佛山配售型保障性住房来了!建面50-100㎡!满5年可转让!
近日;佛山市政府办公室印发《佛山市配售型保障性住房管理办法(试行)》自2025年3月31日起实施...[阅读全文]
2025-04-07 10:02:21 人气:4883
佛山发布新政!事关“商转公”!
为充分发挥住房公积金制度的保障作用,支持缴存职工合理购房需求,规范个人住房商业贷款转住房公积金个人住房贷款...[阅读全文]
2025-02-27 09:35:21 人气:9112
2025年“跨交会”开幕,佛山参展企业较去年翻倍
2025中国(广东)—RCEP成员国跨境电商交流活动暨中国(广州)跨境电商交易会在广州开幕。今年佛山市共有63家企业参展...[阅读全文]
2025-08-18 09:40:21 人气:2282
2025湾区综合材料绘画邀请展在佛山举办
2025湾区综合材料绘画邀请展在广东省新石湾美术馆启幕。这是粤港澳大湾区的首次高规格全国性综合材料绘画展,汇聚了全国近130件综合材料绘画作品...[阅读全文]
2025-08-08 08:52:54 人气:2857
2025 年亚洲陶瓷展,规模空前的陶瓷盛宴盛大开场!
佛山潭洲陶瓷展向来是陶瓷行业的风向标,亦是陶瓷品牌的超级秀场。在此,我们向亲临展会以及通过直播参与的全球朋友展示陶瓷的新产品.........[阅读全文]
2025-04-18 15:58:24 人气:4514
2025华南开春首展圆满收官!佛山国际机床展明年再会
第5届佛山国际机床展作为华南开春首场机床展,吸引了来自广东、浙江、北京、江苏、上海、河北、河南等全国各地以及韩国...[阅读全文]
2025-03-17 15:13:09 人气:5245
龙江家具“两展”携六大亮点震撼登场,全球瞩目!
第47届国际龙家具展览会、第37届亚洲国际家具材料博览会媒体见面会在龙江镇政府举行。第47届国际龙家具展览会和第37届亚洲国际家具材料博览会将于2025年3月17日至20日在龙江举行...[阅读全文]
2025-03-10 15:29:57 人气:8902
南海里水蝴蝶兰,香飘全球!3000款新品种免费赏→
里水镇万顷园艺世界农业示范区—岭南农业产业创意园内热闹非凡,2025广东蝴蝶兰新品种展正式开幕。活动汇聚全球100多家蝴蝶兰企业...[阅读全文]
2025-02-25 09:51:43 人气:5684
佛山国际机床展|2025华南开春首场机床展
本届佛山国际机床展聚焦家具家电零配件加工、新能源汽车零部件制造、模具加工等应用领域,将携手500+国内外机床产业链企业...[阅读全文]
2025-02-08 11:02:43 人气:10220
南海大吉·西樵工业艺术展开张了!
艺术化的表达方式,是此次展览最大的看点。展会围绕陶瓷、纺织、文旅、大健康等产业主题,策划了“天生地造”“应势而生”“结缔共生”及“新生不息”四大篇章...[阅读全文]
2025-01-10 10:06:23 人气:7062
全国知名陶塑作品,即日起在顺德陈村展出!
《回娘家》《洞房花烛夜》《恩爱夫妻》《蛇年顺景》……喜欢雕塑作品的市民看过来,陈村有好物。即日起至2025年1月8日(逢周一闭馆)...[阅读全文]
2024-11-26 15:47:15 人气:7313
2024中国(义乌)外贸工厂展览会12月6日义乌启幕
中国义乌外贸工厂展览会暨跨境电商采购交易会(以下简称:义乌外贸工厂展)是国内以中小型工厂为主体...[阅读全文]
2024-11-18 16:57:21 人气:5809
广州地铁十三号线鱼珠至天河公园段今年开通
广州地铁集团组织媒体记者前往十三号线二期天河公园、珠村等车站探营。线路二期首通段将开通至天河公园站,与环线(十一号线)、二十一号线实现三线换乘...[阅读全文]
2025-08-08 08:55:03 人气:8714
广州站⇄广州南站,这条线路有新进展!
新建广州站至广州南站联络线工程——设计开挖直径达12.86米的“天佑号”大型盾构机23日在广州正式始发,...[阅读全文]
2025-07-31 10:13:35 人气:5914
提前开放!广州地铁实施“弹性开站”!
今年7月1日,铁路广州白云站正式升级为广东普速列车核心枢纽,30对普速列车从广州站整体迁入。为更好地服务暑期出行旅客...[阅读全文]
2025-07-30 14:57:26 人气:4569
广州上半年外贸进出口总额创新高
广州名创优品装满潮玩潮品、生活家居用品的25个货柜,通过航运发往印度尼西亚、泰国以及欧美国家;2025亚洲时尚(泰国)展上,200家广州企业参展并收获超2万件意向订单...[阅读全文]
2025-07-24 09:33:07 人气:4723
广州增城区荔城街继枚社区居民委员会和平路西一巷6号商铺招标公告
荔城街社区建设办公室受增城区荔城街继枚社区居民委员会的委托,定于2025年7月31日 10:00在荔城街社区建设办公室对增城区荔城街继枚社区居民委员会的和平路...[阅读全文]
2025-07-24 09:33:04 人气:6179
广州增城区荔城街金星村第七股份经济合作社清水塘后山山顶土地电子竞投交易公告
荔城街金星村第七股份经济合作社定于2025年7月31日10:00对清水塘后山山顶土地进行公开交易,交易服务机构:荔城街社区建设办公室...[阅读全文]
2025-07-24 09:32:30 人气:3643
广州市越秀区华乐街2025年公开招聘综合行政执法队协管员公告
本次招聘协管员主要承担本辖区的路面巡查守点(户外)工作,为24小时轮班制,主要职责包括:...[阅读全文]
2025-07-17 10:08:26 人气:3107
广州黄埔西区红酒文化街体育公园酒窝PARK正式启用
随着扶胥古运河连通工程逐步推进,这段有生命力的古航道日渐焕发新生机,恰逢第十五届全国运动会临近,7月11日,位于广州市黄埔区夏港街道的西区红酒文化街体育公园酒窝PARK正式启用...[阅读全文]
2025-07-17 09:51:46 人气:1593
粤港澳协同发力,2025年“数据要素×”大赛广东分赛彰显湾区特色
为全面激活数据潜能,加快推进数据要素市场化配置改革进程,2025年“数据要素×”大赛广东分赛正在火热进行中...[阅读全文]
2025-07-17 08:50:14 人气:2694
广州增城区新塘镇东华村新村头股份经济合作社碧松山6出租电子竞投的交易公告
新塘镇东华村新村头股份经济合作社定于2025年08月15日上午10:30对新塘镇东华村新村头股份经济合作社的碧松山6出租项目进行公开交易...[阅读全文]
2025-07-17 08:48:49 人气:1629
沼肥,农业发明从农业科学家到采用者的传播
沼肥是个宝!农业八字宪法是土、肥、水、种、密、保、工、管。肥料的生产和使用一直备受关注!去年我多次前往广东德庆...[阅读全文]
2025-08-18 15:08:38 人气:1876
第四批南海制造业全国隐形冠军在深圳颁奖
8月9日,2025(第十九届)中国品牌节·荣耀盛典活动在深圳举行。46家新入围的南海制造业全国隐形冠军企业、4家首批南海制造业全国隐形冠军服务领航企业获授牌。...[阅读全文]
2025-08-11 09:48:37 人气:4571
佛山10家企业拟入选先进级智能工厂
广东省工业和信息化厅公示了《2025年先进级智能工厂名单》,全省90家企业上榜,覆盖13个地市。其中,佛山共有10家企业拟入选。...[阅读全文]
2025-08-07 09:09:58 人气:3210
佛山今年首家A股上市企业诞生!
悍高集团股份有限公司(简称“悍高集团”)在深圳证券交易所主板成功挂牌上市,股票代码“001221.SZ”,成为今年全市首家A股上市企业...[阅读全文]
2025-07-30 14:54:39 人气:5202
全省首个机器人领域“产教评”一体化试点项目落地佛山
作为全省首个机器人领域“产教评”一体化试点项目,此次培训班创新性采用“岗位需求+技能培训+技能评价+就业服务”四位一体模式...[阅读全文]
2025-07-26 09:25:31 人气:7393
开启申购!佛山今年首家上市企业即将诞生!
国内五金龙头企业,有“收纳之王”之称的佛山企业悍高集团股份有限公司(以下简称“悍高”)正式开启申购...[阅读全文]
2025-07-22 15:33:42 人气:7566
佛山8家企业上榜《中国预制菜企业百强榜暨广东特色食材名录》
近日,第三届中国国际(佛山)预制菜产业大会在佛山潭洲国际会展中心举行。会上发布《中国预制菜企业百强榜暨广东特色食材名录》,佛山8家企业上榜...[阅读全文]
2025-07-21 10:16:04 人气:8821
数字化转型时代:企业网站建设的战略价值与实战指南
本文深入探讨了企业网站建设在数字化转型中的核心地位,分析了优秀企业网站的关键要素,提供了从规划到上线的全流程指南,并展望了网站建设的未来趋势...[阅读全文]
2025-07-15 10:37:52 人气:3210
佛山9家企业入围广东“机器人+”榜单
2025年广东省“机器人+”典型应用场景案例名单(第一批)结束公示,来自佛山的库卡机器人、凯硕集团等9家企业成功入围...[阅读全文]
2025-07-07 09:28:09 人气:6457
封顶!佛山再添世界级工厂!
德国SEW集团是深耕传动领域近百年的跨国巨头,总部设在德国巴符州,在全球动力传输市场享有盛誉,共拥有17个制造厂...[阅读全文]
2025-06-30 09:39:37 人气:3267
佛山市住房公积金管理中心关于下调个人住房公积金贷款利率的通知
根据《中国人民银行关于下调个人住房公积金贷款利率的通知》要求,自2025年5月8日起,调整个人住房公积金贷款利率,现就我市有关事项通知如下:...[阅读全文]
2025-05-08 09:36:06 人气:4216
佛山市个人住房公积金贷款利率下调!
佛山市住房公积金管理中心发布通知称,根据《中国人民银行关于下调个人住房公积金贷款利率的通知》要求,自2024年5月18日起,下调个人住房公积金贷款利率0.25个百分点...[阅读全文]
2024-05-20 09:41:59 人气:18457
佛山住房公积金提取有新变化→
为进一步整合民生服务资源,加快推进民生用卡服务集成融合,佛山市住房公积金管理中心增加“佛山市社会保障卡”作为住房公积金提取划账银行账户...[阅读全文]
2023-11-02 11:26:54 人气:34878
佛山住房公积金新政8月起实施
据佛山市住房公积金管理中心消息,《佛山市住房公积金管理中心关于阶段性提高个人住房公积金贷款额度的通知》将于8月1日起实施...[阅读全文]
2023-07-25 14:59:21 人气:37134
在外市缴存公积金,这样也能申请贷款!
登录佛山市住房公积金管理中心网站【个人网上办事大厅(入口)】→主借款人登录→【我要办理】→【异地缴存明细申报】...[阅读全文]
2023-07-04 12:25:37 人气:38465
租房提取公积金有变化!7月1日起,最高可提取超6万元!
根据《佛山市住房公积金管理中心关于调整佛山市提取住房公积金支付房租有关事项的通知》(佛房金管〔2023〕29号),现将佛山市2023年度...[阅读全文]
2023-06-30 08:08:22 人气:38562
佛山公积金贷款上限拟提至50万/人,夫妻最高可贷100万
佛山市住房公积金管理中心发布《关于阶段性提高个人住房公积金贷款额度的通知(征求意见稿)》。其中提出,缴存职工个人申请的...[阅读全文]
2023-06-28 15:09:15 人气:35374
7月起多孩家庭住房公积金额度更高!提取额度上调好消息!
为贯彻落实党中央“租购并举”的决策部署,支持职工合理住房需求,根据《住房公积金管理条例》有关规定以及《住房城乡建设部 财政部 人民银行关于放宽提取住房公积金支付房租条件的通知》...[阅读全文]
2023-06-26 01:12:36 人气:37694
佛山职工租房提取额度上调!下月起公积金有新变化
职工在本市连续足额缴存住房公积金满3个月,本人及配偶在本市无自有住房且租赁住房的,可提取夫妻双方住房公积金支付房租...[阅读全文]
2023-06-16 10:06:06 人气:39583
住房公积金最新相关问题解答
在本市连续足额缴存住房公积金满3个月”是指职工在本市开设账户满3个月且已连续足额缴存住房公积金满3个月...[阅读全文]
2023-06-02 09:05:55 人气:40633
高温作业补贴来了!每人每月300元!
最近的天气又湿又热;从事高温作业的小伙伴请注意;什么是高温津贴?高温津贴是从事高温作业的劳动者,依法享受的岗位津贴。...[阅读全文]
2025-05-09 10:50:01 人气:3659
每人2000元!佛山发放创业带动就业补贴!
根据佛山市创业带动就业补贴申领指南,初创企业招用3人(含3人)以下的,按每人2000元给予补贴;招用4人以上的...[阅读全文]
2025-03-27 09:05:32 人气:5725
2025年度佛山住院起付标准及报销比例公布!
起付标准及报销比例:(一)起付标准以上、最高支付限额以下的纳入统筹基金支付范围的医疗费用按以下比例进行报销:...[阅读全文]
2025-03-18 09:32:01 人气:9611
佛山人才,租房有补贴!别忘了复核→
您此前已领取过租房补贴,但当前工作单位与资格申请时不一致,发生过同区工作单位变更,此时您应先完成【同区变更单位申请】后...[阅读全文]
2024-07-06 07:43:33 人气:28821
禅城区祖庙街道上门提供养老待遇资格认证服务
在祖庙街道行政服务中心工作人员的耐心服务和指导下,通过智能手机人脸识别等操作或现场收件等形式,60多名老人顺利完成了养老待遇资格认证...[阅读全文]
2024-03-31 08:42:27 人气:26432
3月21日开放参保!2024年“健康·佛医保”来啦
连续参保四年、三年或者两年无理赔的,医保目录内个人负担费用补偿、医保目录外个人自费费用补偿起付线分别下调...[阅读全文]
2024-03-19 14:57:59 人气:16632
一次申报、待遇直享!工伤保险“多件事一次办”全面升级
在佛山市社会保险基金管理局、市政务服务数据管理局、市行政服务中心的指导下,南海区作为争先示范区,从职工办事的难点堵点出发...[阅读全文]
2024-01-16 09:47:33 人气:31582
佛山新市民在支付宝办理居住证等业务,可领取专属医疗保险!
符合相关条件的新市民通过支付宝“佛山新市民服务通”在线办理相关业务,专享医疗保险投保后前两个月免费体验,包含好医保·门诊险产品以及好医保·长期医疗(0免赔)产品...[阅读全文]
2024-01-09 10:43:45 人气:30387
禅城社保推行“智能语音客服” 实现“政策找人”精准高效
养老保险待遇核定、养老资格认证,关系着养老待遇能否按时发放,是退休长者最为关切的事情。为满足群众需求...[阅读全文]
2023-12-30 11:21:11 人气:32672
佛山南海在全市首推!港澳居民可“掌上办”居民医保
据南海区政务服务数据管理局消息,南海在全市首推港澳居民参加城乡居民基本医疗保险“掌上办”,在南海生活的港澳人员可通过线上操作...[阅读全文]
2023-12-08 10:25:50 人气:20848
禅城区2025年度积分入户指标数和分配方案的公告
根据《佛山市人民政府办公室关于印发佛山市2025年度积分入户指标数和分配方案的通知》(佛府办函〔2025〕1号)的文件精神...[阅读全文]
2025-01-14 15:16:01 人气:9488
佛山市2025年度积分入户指标数最新出炉
2025年度积分入户指标数为5000个,其中禅城区800个、南海区1900个、顺德区2000个、高明区100个、三水区200个...[阅读全文]
2025-01-10 09:30:45 人气:7285
租房也能入户!符合条件当场办理!
申请人、随迁人的居民身份证(年满16周岁或以上必须提供)、居民户口簿。属集体户的,提供本人的常住人口登记卡...[阅读全文]
2024-10-18 12:23:09 人气:11156
佛山实施新政后,居住半年以上就能入户!
本市持自有合法产权住宅房屋的非本市户籍人员,可以在房屋所在地申请入户,共同居住生活的配偶、未成年子女可以随迁...[阅读全文]
2024-07-11 07:45:23 人气:27020
佛山户籍新政实施首月,申请人数升升升
佛山市发布了《佛山市人民政府办公室关于稳定居住就业入户事项调整的通知》(佛府办〔2024〕7号),自发布之日起施行...[阅读全文]
2024-06-28 07:57:44 人气:30167
佛山迎来新市民入户高峰
自5月13日佛山开始实施稳定居住就业入户新政以来,新市民入户申请积极性爆棚,佛山不少行政服务中心预约爆满。数据显示...[阅读全文]
2024-05-17 14:58:43 人气:16989
佛山入户新政解答:持有公寓可以入户吗?在哪办理?
从5月13日开始就可以申请办理。线上请到“粤居码”微信小程序申请(选择“其他户籍业务”—“市外迁入”—“稳定居住就业”)...[阅读全文]
2024-05-16 08:31:46 人气:16410
南海桂城新市民积分入户申请须知→
具有大学本科以上学历或者中级及以上专业技术资格且年龄在50周岁以下的,不受1年社保限制,申请时上1个自然月起在我市缴纳社会保险费即可按照...[阅读全文]
2024-05-13 09:47:07 人气:16275
佛山市孩子入学,入户要趁早!盘点入户方式→
在我市合法稳定就业满3年(连续缴纳社会保险满3年,或连续经商满3年,可互补叠加),并有合法稳定住所(含租赁)的人员,本人及其共同居住生活的配偶...[阅读全文]
2024-02-29 08:26:15 人气:17497
“佛山新市民积分计算器”帮你一键估算积分
本系统结果仅供参考,真实结果需前往佛山新市民通提交资料申请。本系统暂时只收录了全市积分,各区的加分项请参考区政策文件。...[阅读全文]
2023-12-31 10:52:27 人气:21815
全国学生资助管理中心发布预警,警惕这类骗局→
正值生源地信用助学贷款办理高峰期,我们发现有不法分子混入助学贷款咨询QQ、微信群中,假冒工作人员添加群内学生为好友...[阅读全文]
2025-08-20 09:39:48 人气:2945
学费全免!南海大沥青少宫秋季200个公益学位报名中!
为助力佛山市建设青年发展型城市,优化青少年文化环境,提升南海区青少年服务水平,充分发挥公益性校外教育主阵地作用...[阅读全文]
2025-08-20 08:28:10 人气:3228
佛山市2025年10月高等教育自学考试网上报名报考须知
广东省2025年10月高等教育自学考试定于10月25日至26日举行,佛山市报名报考及缴费工作将于8月26日至9月6日进行...[阅读全文]
2025-08-19 10:30:16 人气:689
佛山中小学开学时间来了!10个收心锦囊→
家长和孩子一起可以把假期生活“倒电影”式地回放一遍,对照假期计划,看哪些已经完成,哪些尚未完成,一起分享收获和遗憾(读书...[阅读全文]
2025-08-19 10:14:04 人气:1515
“歼-16”亮相佛山校园!
近日,一架1:1高仿真歼-16(代号“潜龙”)模型机正式入驻顺德区莘村中学军事模型基地。学校的军事模型基地还有歼-20、99A坦克等多种模型...[阅读全文]
2025-08-19 09:57:32 人气:2942
佛山中附外国语学校招生啦:廿载积淀,文化根脉+科创视野,让每个孩子潜能绽放
你是否在寻找这样一所学校?它既有儒家智慧浸润的文化底蕴,又有接轨国际的创新视野;既能让孩子在绿茵场上肆意奔跑,也能带领他们探索人工智能的奇妙世界...[阅读全文]
2025-08-18 19:34:56 人气:3052
保教费免多少?春秋假怎么放?学位供给情况如何?官方回应→
佛山市教育局党委书记、局长黎妍上线《民生直通车》节目,围绕学位供给、免费学前教育、春秋假试点、人工智能教育等热点话题与市民进行交流...[阅读全文]
2025-08-14 09:49:24 人气:1980
佛山家长们,“三侨生”身份确认工作指引来了→
佛山市人民政府行政服务中心综合服务窗口,具体地址:8月15日,佛山市柒伍柒科技有限公司季华五路28号公交大厦市行政服务中心一楼自然人简易事项服务区...[阅读全文]
2025-08-13 10:57:32 人气:2072
佛山8名学子获全国荣誉
第二十六届全国学生数字素养提升实践活动在浙江诸暨成功举办,全国共有约2600名中小学生及专家教师参与。佛山学子表现突出,8人荣获“创新之星”...[阅读全文]
2025-08-13 09:49:12 人气:2266
佛山中小学春秋假来了,时间安排→
为进一步贯彻落实国家有关“双减”政策要求,调整中小学生学习节奏,减轻学生过重课业负担,形成劳逸结合的良好状态...[阅读全文]
2025-08-11 10:47:49 人气:1459
南海西樵举行“大仙诞”非遗民俗活动→
西樵“大仙诞”非遗民俗活动于2009年被列入佛山市非物质文化遗产名录,2013年被列入广东省非物质文化遗产名录...[阅读全文]
2025-05-09 09:23:39 人气:5050
顺德乐从举行“葛仙诞”!巡游方阵+万人宴席超热闹!
本年度的巡游路线别出心裁,亮点纷呈,起于新时代文明实践站,止于岑氏大宗祠,象征着传统民俗演绎时代精神。这场延续近千年的文化庆典,以“传承葛洪文化...[阅读全文]
2025-04-22 09:33:41 人气:5050
2025佛山祖庙庙会开启!这些“庙”趣亮点不容错过!
当天上午九点半,在祖庙门前,庄严肃穆的春祭大典吸引了大批市民游客的关注。在佛山古老的八音锣鼓柜奏乐下...[阅读全文]
2025-04-01 09:24:39 人气:5611
禅城石湾这条村超热闹!开启伍佰年盛典!
作为广东省文物保护单位,霍氏家庙承载着500年的家族荣光与礼义精神,此次盛典以“礼义石头 世代传承”为主题,通过百年礼制、文化沙龙...[阅读全文]
2025-03-30 09:21:41 人气:5435
三月三,再现北帝出巡盛况!最强阵容抢先看→
2025年北帝出巡将于31日上午10点开启,充分展现深厚的岭南文化底蕴、融合传统民俗与现代创新的11个巡游方阵组成的豪华巡游阵容...[阅读全文]
2025-03-30 09:05:27 人气:5108
2025年佛山祖庙庙会即将开锣!
“祈福肃拜、北帝出巡、酬神演戏、贺诞宴”四大项目“依制”举行,春祭大典、北帝出巡、非遗展演、书画雅集等活动逐一铺开...[阅读全文]
2025-03-29 09:19:32 人气:7771
三水芦苞北帝巡游即将开启!巡游亮点抢先看!
北帝诞庙会是流行于珠三角一带,融民间信仰、世俗性、群众性、娱乐性为一体的综合性民间文化活动。而胥江祖庙北帝诞庙会是以中国南武当...[阅读全文]
2025-03-20 11:21:06 人气:4026
“游朱紫·大红大紫”民俗活动举行!
作为佛山市十大传统民俗活动之一,今年的“游朱紫”以“美陶湾日与夜”为线索,融合非遗、现代创意与乡村振兴元素,打造了一场从白天到夜晚精彩不断的文化盛宴...[阅读全文]
2025-03-03 10:04:15 人气:4373
南海狮山官窑生菜会+抢花炮+龙狮汇演,2月23日开锣!攻略→
全天筵开800多席!狮山官窑生菜宴即将开锣!时间:2025年2月23日(正月廿六)午宴12:00开始,晚宴18:30开始。地点:佛山市南海区狮山镇官窑文化广场...[阅读全文]
2025-02-20 14:30:37 人气:4514
佛山猜灯谜:智慧与欢乐的交织
灯谜的内容丰富多样,涵盖了历史、文化、地理、科学、生活常识等各个领域。有的谜题巧妙运用了汉字的结构和意义,有的则需要对诗词典故有一定的了解...[阅读全文]
2025-02-12 08:32:16 人气:3833
佛山梁园今日免费开放
佛山梁园于8月15日(周五)免费开放。此外,梁园每周六实行免费开放,8月16日(周六)照常免费。上述两天(8月15日—16日)...[阅读全文]
2025-08-15 09:54:43 人气:2370
南海新增一站式休闲乐园!打球吃饭遛娃全搞定
大沥联滘体育农乐园一期项目正式落成,大沥网球培训基地和联滘羽毛球培训基地同步开业,标志着大沥在推动农文旅深度融合发展...[阅读全文]
2025-08-14 09:42:43 人气:2410
佛山市科学馆开放时间调整
衷心感谢大家对佛山科学馆的关注与支持!暑期为参观高峰期,为满足游客的参观需求,即日起我馆对开放时间进行优化调整,为确保大家的参观体验...[阅读全文]
2025-07-18 09:37:54 人气:7355
岭南文化创新展示中心开业迎客
当闲置的公共文化设施摇身一变成为充满活力的岭南文化创新空间,一场关于空间活用、文化传承与艺术创新的故事在祖庙街道精彩上演...[阅读全文]
2025-07-17 10:39:40 人气:2567
梁园夜游,限时开放!
夜幕初垂,梁园邀您共赏荷塘映月、水波成文的静谧之美,同品法帖墨香、绵延百年的深厚底蕴。群星草堂的满洲窗、石庭处的嶙峋怪石...[阅读全文]
2025-07-14 11:05:21 人气:3235
潜水乐园试业!欢乐洞天开工!开渔节启幕!三水助力佛山“四山两江”建设!
佛山市三水区建设“四山两江”文旅精品区迎来重大进展:佛山DiveHub国际潜水乐园及浮日计划蓝矿咖啡项目试营业、欢乐洞天项目主体工程正式动...[阅读全文]
2025-07-14 10:59:42 人气:3353
暑假开启!佛山最全玩水地图,码住→
相信不少女孩子心里都有一个美人鱼的梦,穿上一条梦幻的鱼尾,在水中享受真正的自由。潜水馆常年开设美人鱼课程...[阅读全文]
2025-07-09 10:34:53 人气:5096
南海这两个场馆需预约参观
康有为博物馆、康有为故居需预约才能进行参观,场馆开放时间为每周二至周日9:00—17:00(16:30停止入场),逢周⼀闭馆(法定节假⽇和特殊情况除外)...[阅读全文]
2025-07-02 10:12:54 人气:2421
三水荷花世界全新升级,梦幻荷塘等你来探!5月31日开园!
丁步观荷,步步生莲:踩着丁步深入荷塘中央,零距离感受“莲叶何田田”的诗意,晨雾缭绕中,荷花若隐若现,随手一拍皆是国风大片!...[阅读全文]
2025-05-29 15:52:25 人气:3532
多个文旅项目亮相!佛山诚邀“合伙人”!
今年佛山市政府工作报告提出,高标准建设环两江(西江、北江)区镇村高质量发展先行区,着力打造区域发展新增长极...[阅读全文]
2025-05-29 10:57:56 人气:3813
佛山市顺德区佛山福盈酒店:豪华与舒适的典范
酒店的外观气势恢宏,内部装饰豪华典雅,充满了现代时尚的气息。步入大堂,高挑的空间、璀璨的水晶吊灯以及精美的大理石地面,营造出奢华而温馨的氛围...[阅读全文]
2024-09-18 08:38:46 人气:16188
佛山市顺德区凤佛山依家精品酒店:精致体验,宾至如归
酒店的外观设计独具特色,融合了现代与当地文化元素,给人留下深刻的印象。步入大堂,宽敞明亮的空间、高雅的装饰和热情的服务人员...[阅读全文]
2024-09-18 08:02:05 人气:15589
佛山新颖宾馆:舒适与便捷的休憩之所
宾馆地理位置优越,交通便利。周边有多条公交线路,临近[主要交通枢纽],方便宾客前往顺德区的各个景点和商业中心...[阅读全文]
2024-09-06 08:31:10 人气:18133
佛山雅致宾馆:顺德的温馨驿站
宾馆地处顺德区的繁华地段,周边交通十分便利,距离[主要交通枢纽或地标]仅[距离]。无论是商务出行还是休闲旅游...[阅读全文]
2024-09-06 08:28:28 人气:18672
维也纳酒店(佛山顺德伦教店):舒适与品质的栖息之所
酒店地理位置优越,交通便利。周边配套设施齐全,临近商业中心、旅游景点和交通枢纽,方便宾客出行和购物娱乐...[阅读全文]
2024-09-05 11:19:42 人气:18616
佛山泓丰酒店:舒适与品质的完美邂逅
酒店的外观设计独具特色,融合了现代与传统的元素,给人留下深刻的印象。步入大堂,宽敞明亮的空间、精致的装饰和热情的服务...[阅读全文]
2024-09-01 15:26:59 人气:19078
城市便捷酒店(龙江会展中心店):顺德的舒适驿站
酒店的外观设计简约大方,内部装修精致典雅。步入大堂,宽敞明亮的空间和热情周到的服务人员给人宾至如归的感觉...[阅读全文]
2024-08-27 10:49:03 人气:10685
佛山旺业酒店(龙江会展中心店):顺德的温馨港湾
旺业酒店的外观气派,内部装饰精美。步入大堂,宽敞明亮的空间、优雅的装饰和热情友好的工作人员,让人立刻感受到温馨与舒适...[阅读全文]
2024-08-27 10:47:22 人气:19823
维纳斯国际酒店(龙江会展中心店):顺德的奢华休憩之所
酒店坐落于顺德区的核心地段,临近龙江会展中心,交通网络发达,出行极为便利。其优越的地理位置使它成为商务人士和游客的理想选择...[阅读全文]
2024-08-27 10:46:08 人气:19467
品质之选:佛山市顺德区亿湖烟酒店
亿湖烟酒店堪称丰富多样。香烟品牌涵盖了国内众多知名品牌以及一些特色地方品牌,能够满足不同消费者的需求...[阅读全文]
2024-08-21 08:38:30 人气:20350
30张床位!南海大沥社卫也有住院服务了!
联合病房正式揭牌,这是由三级医院与社区卫生服务机构联手打造的南海区首家社区住院病房,为“小病在社区、大病进医院、康复回社区”...[阅读全文]
2025-08-19 08:51:02 人气:4107
佛山市一医院将启用“先就诊后付诊查费”
佛山市第一人民医院将正式推出“先就诊后付诊查费”惠民服务。患者无论采取哪种挂号方式,挂号时都可选择先不交诊查费(俗称挂号费)...[阅读全文]
2025-08-18 10:10:26 人气:1918
南海九院“无假日门诊”全面开启
南海区第九人民医院开启“无假日门诊”服务,服务时间为每天8:00-12:00、14:30-17:30,市民可在“南海区第九人民医院服务号”预约...[阅读全文]
2025-08-05 10:07:45 人气:5867
在佛山药店购买这47种药物须实名登记
根据佛山市疫情防控工作统一部署,即日起,全市所有零售药店将严格执行销售重点管控药品登记报告制度。现将有关事项告知如下...[阅读全文]
2025-08-05 09:46:01 人气:5296
禅城区社区卫生服务机构增设全周夜诊和门诊延时服务
社区卫生服务中心全周夜诊服务时间最晚可至23:00,社区卫生服务站门诊延长开诊时间至18。各社区卫生服务机构...[阅读全文]
2025-08-01 07:43:08 人气:3733
顺德区中医院新院区10月底将完工
广州中医药大学顺德医院(顺德区中医院)易地新建项目正在稳步推进中,目前医院内部整体装修进度已达85%,预计2026年上半年医院将完成主体搬迁...[阅读全文]
2025-07-24 10:18:52 人气:6829
事关就诊!南海桂城多个医院科室搬迁!
为优化诊疗环境,提升就医体验,给您提供更优质的诊疗服务,2025年7月23日(星期三)起,广东省人民医院南海医院内分泌代谢科...[阅读全文]
2025-07-22 15:29:04 人气:5396
南海区人民医院罗村医院揭牌
佛山市南海区人民医院罗村医院正式揭牌。该医院将以“强专科、大综合”为发展定位,重点建设精神卫生和职业病专科...[阅读全文]
2025-07-21 10:32:45 人气:3880
珠江医院三水医院推出门诊免费陪诊服务!
南方医科大学珠江医院三水医院率先推出门诊免费陪诊服务,为行动不便的患者提供全程陪诊服务,是佛山市三水区首家实施这一便民服务的医院...[阅读全文]
2025-07-14 14:53:32 人气:3537
价格公布!首款国产九价HPV疫苗来了!
这是我国首个国产九价HPV疫苗,标志着我国正式成为继美国后第二个具有独立自主供应高价次HPV疫苗能力的国家...[阅读全文]
2025-07-10 08:42:38 人气:1889
佛山站建设:登高车如林,广湛高铁全线铁轨铺设完成
广湛高铁佛山站持续火热建设,现场火力全开:金属敲击声与机械轰鸣交织,上千名工人冒雨进行站房装饰装修、地铁车站结构施工...[阅读全文]
2025-08-20 10:44:59 人气:1024
铁路学生票又有新优惠!不限寒暑假、不限二等座……
5大优惠措施;方便学生旅客就学、与家人团聚拥有更好的出行体验;相关优惠车票预计将于9月6日开始发售...[阅读全文]
2025-08-20 08:18:30 人气:1049
南海狮山罗下路至罗村大道8月22日起有交通管制!
为确保施工顺利开展,届时将根据工程建设需要对上述路段进行临时交通管制措施,请过往车辆、行人按现场交通指示或绕道通行。道路施工给市民带来的不便...[阅读全文]
2025-08-20 08:16:42 人气:1057
广湛高铁全线铺轨完成!最新进展→
近日,随着广湛高铁机场2号隧道最后一块无砟轨道道床板成功浇筑,广湛高铁全线无砟轨道工程全面胜利完工。...[阅读全文]
2025-08-19 10:26:41 人气:1241
佛山西站一期路网A、C匝道临时封闭
8月18日上午12时至8月21日上午12时,佛山西站A、C匝道临时封闭,全封闭期间,一切车辆和行人暂停通行...[阅读全文]
2025-08-19 10:02:06 人气:892
佛山顺德多条道路通车!出行更方便!
恒悦路、启骏路是龙江新城核心干道之一,北接龙洲路,西通东华路,东联乐龙路,有效串联起龙江镇东西向与南北向交通主干道...[阅读全文]
2025-08-19 09:41:40 人气:919
珠三角枢纽机场站(佛肇站)建设有新进展
广湛高铁珠三角枢纽机场站(佛肇站)无砟轨道工程全面竣工,为后续轨道铺设、联调联试及全线通车运营创造了有利条件...[阅读全文]
2025-08-13 09:57:48 人气:1767
南海桂城平东大道辅道路段新增一批车位
桂城平东大道辅道路段151个车位已完成智能化改造施工,将于8月12日起实施收费运营管理,按照二类路段收费...[阅读全文]
2025-08-12 08:28:32 人气:839
禅城公交195(原K5)线路调整
因佛山创意产业园的施工尚未完成,公交195(原K5)线路暂不恢复进入佛山创意产业园,敬请市民留意提前调整出行安排...[阅读全文]
2025-08-08 08:49:19 人气:1519
禅城南庄绿岛湖巡堤辅道完工通车!
绿岛湖巡堤辅道(同济大桥至湖翠东一路段)完工通车,该道路南接科海东路、科洋东路、和悦路,北通湖翠东一路、绿荫路...[阅读全文]
2025-08-08 08:45:55 人气:2469
中国护照可免签或落地签进入90多个国家地区
国务院新闻办公室举行“高质量完成‘十四五’规划”系列主题新闻发布会,介绍“十四五”时期中国移民管理工作发展成就...[阅读全文]
2025-07-31 09:18:55 人气:4034
8月1日起,居住登记和居住证业务办理方式有新变化!
根据工作部署,自2025年8月1日起,在佛山市居住、生活、就业的非佛山户籍人员(港澳台同胞及外籍人士除外)需线上办理居住登记和居住证业务的...[阅读全文]
2025-07-25 14:40:37 人气:9549
好消息!婚姻登记将全国通办!不用再跑老家了
为满足人民群众异地办理婚姻登记需求,经国务院批准,自2021年6月起,全国陆续有21个省(自治区、直辖市)开展了2轮婚姻登记“跨省通办”试点...[阅读全文]
2025-03-24 08:35:27 人气:4825
港澳台居民可线上申办来往内地电子临时通行证
两项便利措施的具体内容为,一是港澳台居民因遗失损毁或忘记携带通行证,需紧急乘坐飞机、火车在内地(大陆)城市间出行的...[阅读全文]
2025-03-21 14:55:38 人气:4150
佛山五区已落地实施!居住权登记来了!
居住权登记服务已在全市五区落地实施,共办理38宗居住权设立登记。此项业务的高效开展既是我局践行“以人民为中心”发展理念的生动实践...[阅读全文]
2025-02-22 09:33:21 人气:5733
新市民服务管理中心可以办理居住证业务了
为进一步加强新市民服务管理,向新市民提供更加优质、便捷、高效的政务服务,白坭镇新市民服务管理中心将增设新市民事务服务点,受理新市民相关政务业务...[阅读全文]
2024-08-21 15:03:49 人气:20807
顺德户政、不动产和商事登记业务办理量呈井喷式增长
当前,顺德区户政、不动产和商事登记业务办理需求呈现井喷式增长,据悉,顺德区、镇(街道)两级强联动,出实招、解民忧,通过加号源...[阅读全文]
2024-06-21 10:24:04 人气:11528
学生出入境业务办理有变化!
1.预约禅城、南海、高明、三水区专场服务的,可通过“广东出入境”微信公众号预约;2.预约顺德区专场服务的,可通过“顺德政务百事通”微信公众号预约...[阅读全文]
2024-06-13 09:46:08 人气:14025
庄子素解 第二章 徐无鬼
徐无鬼因女商见魏武侯,武侯劳之曰:“先生病矣!苦于山林之劳,故乃肯见于寡人。”徐无鬼曰:“我则劳于君,君有何劳于我!君将盈耆欲...[阅读全文]
2023-02-09 09:38:10 人气:49618
庄子素解 第一章 庚桑楚
老聃之役有庚桑楚者,偏得老聃之道,以此居畏垒之山。其臣之画然知者去之,其妾之挈然仁者远之。拥仲之与居,鞅掌之为使。居三年,畏垒大壤...[阅读全文]
2023-02-08 10:52:56 人气:46932
庄子素解 第十五章 知北游
知北游于玄水之上,登隐弅之丘,而适遭无为谓焉。知谓无为谓曰:“予欲有问乎若:何思何虑则知道?何处何服则安道?何从何道则得道?...[阅读全文]
2023-02-07 08:44:53 人气:47970
庄子素解 第十四章 田子方
田子方侍坐于魏文侯,数称谿工。文侯曰:“谿工,子之师耶?”子方曰:“非也,无择之里人也;称道数当,故无择称之。”文侯曰:“然则子无师邪?...[阅读全文]
2023-02-06 09:41:31 人气:47219
庄子素解 第十三章 山木
【原文】庄子行于山中,见大木枝叶盛茂,伐木者止其旁而不取也。问其故,曰:“无所可用。”庄子曰:“此木以不材得终其天年。...[阅读全文]
2023-02-02 08:43:02 人气:47534
庄子素解 第十二章 达生
达生之情者,不务生之所无以为;达命之情者,不务知之所无奈何。养形必先之以物,物有余而形不养者有之矣;有生必先无离形...[阅读全文]
2023-01-31 09:26:23 人气:51241
[东方哲学] 一处不立 处处能立
一处不立 处处能立;亦即任何角度与立场都不立,任何角度与立场都能立;也即全然地、无条件地接纳与随机(缘)起用;云门禅三句:涵盖乾坤,截断众流,随波逐流...[阅读全文]
2022-06-08 08:31:38 人气:52239
获取深度世界真相信息的两种途径
人获取外部信息的最原始、最基础的方式就是感觉;感觉信息来源的最初端口就是感觉器官;感觉器官的阀域与自身承受力决定了人感知外部环境的上下极限...[阅读全文]
2022-06-08 08:26:00 人气:50146
物理学遇到意识素解(7)
如果一位值得信赖的朋友告诉你一些似乎可笑的事情,你会尝试着揣摩他或她可能的真实意思。值得信赖的物理学演示就告诉了我们某些看似荒谬的东西。因此,我们试图解释这些结果可能的真正意思。...[阅读全文]
2019-12-16 09:48:47 人气:38894
海外需求萎靡背后:美国进口全面收缩、欧盟现结构性变化
5月中国进出口商品总值为5011.91亿美元,同比下降6.2%。其中出口总值2834.99亿美元,同比下降7.5%;进口总值2176.92亿美元...[阅读全文]
2023-06-24 20:30:07 人气:32940
欧洲议会已批准通过《新电池法》,新能源卖家将面临更加严格的考验
近日,欧洲议会议员以 587 票赞成、9 票反对和 20 票弃权通过了与理事会达成的一项协议(针对在欧盟销售的所有类型电池的设计、生产和废物管理的新规定-《新电池法》)...[阅读全文]
2023-06-24 20:28:34 人气:19636
美国亚马逊的销售税和免税的州有哪些?
美国的销售税是美国州和地方政府对商品及劳务,按其销售价格的一定比例征收的一种税款,是在美国发生消费的时候,由消费者一方缴纳的税款...[阅读全文]
2023-06-24 20:27:41 人气:32977
Amazon 店铺代运营案例:家居类目
窗帘,浴帘的工厂,工厂OEM实力非常强,专注于传统外贸贴牌,国内天猫京东都有店,想要扩展海外渠道...[阅读全文]
2023-06-24 21:41:21 人气:22582
Amazon 店铺代运营案例:户外类目
效果:宏那运营团队进行账户诊断后,重新调整了广告,优化了产品线。进行2个月的调整后,销售额增长180%...[阅读全文]
2023-06-24 21:38:22 人气:21948
Amazon 店铺代运营案例:家居类目
吸尘器类目,宏那团队根据客户工厂优势,放弃竞争激烈的美国站点,选择切入日本站点,第三个月单品达到7W美金销售额...[阅读全文]
2023-06-24 21:36:20 人气:22041
Amazon 店铺代运营案例:饰品类目
目前效果:通过半年的测试留存,和铺货老链接的优化,日出单在平均700单左右,同比增长100%;由单SKU日均平均出单5-10单左右...[阅读全文]
2023-06-24 21:34:33 人气:13747
Amazon 店铺代运营案例:宠物类目
目前效果:运营人员一年内通过选品测试留存,现平均日销售额8000美金,每天单款SKU出单60个左右,SKU12个,月度销售额在30W美金+...[阅读全文]
2023-06-24 21:31:31 人气:9933
Amazon运营团队老师介绍:simon
有8年的亚马逊运营经验,为20+ 多个品牌工作过,其中包括类目 Top10的卖家。擅长运营广告...[阅读全文]
2023-06-24 21:16:54 人气:10279
Amazon运营团队老师介绍:Fanny
Fanny:7年亚马逊操盘经验,擅长广告,运营策略制定,并着手从0-1打造过多个百万级别的项目;统筹各个项目的开展计划...[阅读全文]
2023-06-24 21:11:52 人气:6550
卧室家居风水布局:打造舒适与和谐的睡眠环境
卧室作为我们日常休息和恢复精力的场所,其家居风水布局对于居住者的身心健康和家庭和谐有着不可忽视的影响。了解并遵循卧室的风水原则,可以为您打造一个舒适、和谐的睡眠环境...[阅读全文]
2024-02-20 09:46:18 人气:15464
客厅家居风水布局:营造和谐与繁荣的社交空间
客厅作为家庭的核心区域,是家人聚会、招待客人的重要场所。一个和谐的客厅家居风水布局,不仅可以提升居住者的生活品质,还能为家庭带来好运和繁荣。...[阅读全文]
2024-02-20 09:44:52 人气:16934
餐厅家居风水布局:打造美味与和谐的用餐环境
餐厅作为家庭中重要的功能区域,不仅是家人用餐的地方,也是与亲朋好友聚会交流的场所。一个好的餐厅家居风水布局,能够提升家庭成员的食欲,增强家庭和谐氛围...[阅读全文]
2024-02-20 09:43:33 人气:16127
卫生间家居风水布局:打造舒适与和谐的卫浴空间
卫生间作为家庭中私密且重要的功能区域,其家居风水布局对于家庭成员的身心健康和家庭和谐有着不可忽视的影响。一个好的卫生间家居风水布局,能够提升家庭成员的幸福感,增强家庭的正能量。...[阅读全文]
2024-02-20 09:39:02 人气:15096
为什么家居不宜挂太多红色装饰物?
健康平安人生,一定要认识和拥有3个贵人:西医(治标)、中医(治本)、易医(治根)。当西医不行就要找中医...[阅读全文]
2022-06-25 21:03:39 人气:66235
如何将一间旧厂房催旺吉运?
企业新入驻旧厂房,如何做到催旺吉运,达至丁财两旺的效果?这就需要风水的综合策划:大门口形象包装,出入口的八卦方位...[阅读全文]
2022-06-25 21:01:04 人气:70009
装修前规划风水,好处多多
现在越来越多的人认识科学风水的好处,看风水已经是很平常的事。在装修前,先邀请风水师前来勘察毛坯房环境...[阅读全文]
2022-06-25 20:58:23 人气:64982
三角形的办公室如何化解?
方正规整的办公室气场稳定,三角形或不规整的办公室气场混杂,卦位不全,锐气回冲,形成老总思维不定,判断能力减弱。将三角形地方加上屏风...[阅读全文]
2022-06-21 20:33:27 人气:67182
工厂机器为什么不能放在车间中心点
工厂老板由于对风水不熟悉,为了方便,将重型机器设备放在车间〈宅)中心。宅中心为太极点,玄空风水叫“五黄大煞”,只能静不能动,如遇某年的流年凶星飞临该位...[阅读全文]
2022-06-21 20:29:46 人气:63861
买新能源汽车这些车型,减免购置税→
根据《中华人民共和国行政许可法》、《国务院对确需保留的行政审批项目设定行政许可的决定》、《财政部 税务总局 工业和信息化部 交通运输部关于节能...[阅读全文]
2025-05-27 10:36:35 人气:7069
补贴500元/辆!佛山市2025年电动自行车以旧换新指引来了!
对个人消费者在佛山市内交售报废老旧电动自行车(含蓄电池)并换购销售价格1500元(含)以上的电动自行车新车的,给予一次性补贴500元...[阅读全文]
2025-05-05 08:50:50 人气:8000
2025年老旧营运货车报废更新看这里→
根据《交通运输部 国家发展改革委 财政部关于实施老旧营运货车报废更新的通知》(交规划发〔2025〕17号)...[阅读全文]
2025-04-24 14:44:14 人气:5845
福田卡文乐福中山上市,智慧绿流打通珠三角新格局
自福田卡文乐福在东莞荣耀上市以后,广东地区绿色物流产业再添新华章。4月18日,以“乐汇湾区 福享未来”为主题的福田卡文乐福上市发布会在中山盛大举行...[阅读全文]
2025-04-21 14:56:28 人气:4248
电动汽车电池新国标!明年开始实施!
标准是由工业和信息化部组织制定的强制性国家标准——《电动汽车用动力蓄电池安全要求》,包括7项单体测试,17项电池包或系统测试等内容...[阅读全文]
2025-04-17 15:10:30 人气:2880
2025佛山汽车报废更新补贴申领!最高20000元/辆!
2025年,对个人消费者报废登记在本人名下的2012年6月30日前注册登记的汽油乘用车、2014年6月30日前注册登记的柴油及其他燃料乘用车...[阅读全文]
2025-03-25 07:52:28 人气:5523
最新召回!涉及车辆的这些进口车型→
日前,斯泰兰蒂斯(上海)汽车有限公司根据《缺陷汽车产品召回管理条例》和《缺陷汽车产品召回管理条例实施办法》的要求...[阅读全文]
2025-03-04 09:35:09 人气:2895
新能源汽车车辆购置税减免!减免!减免!
新一批《道路机动车辆生产企业及产品》减免车辆购置税的新能源汽车车型等目录公告;其中减免车辆购置税的新能源汽车车型目录(第十四批)纯电动汽车-乘用车车型如下...[阅读全文]
2025-03-03 14:58:24 人气:6422
召回!市场监管总局发布通告,涉及多款汽车
日前,丰田汽车(中国)投资有限公司根据《缺陷汽车产品召回管理条例》和《缺陷汽车产品召回管理条例实施办法》的要求...[阅读全文]
2025-02-19 15:50:38 人气:3109
电动自行车安全技术规范,9月1日实施!
电动自行车强制性国家标准修订后正式对外发布,《电动自行车安全技术规范》(GB 17761—2024)将于2025年9月1日实施...[阅读全文]
2025-01-14 09:32:21 人气:6996
家具盛宴!第 45 届国际龙家具展览会震撼启幕!
全球家具看顺德,顺德家具看龙江。家具产业是龙江的根基,也是龙江和顺德的亮丽名片。经过五十多年的发展...[阅读全文]
2024-03-17 09:55:30 人气:16353
佛山机场重建航站楼进度刷新!效果图曝光!
按照建设目标和设计规划,由中国联合航空出资建设的新航站楼预计在2024年上半年完成建设并投入使用...[阅读全文]
2023-12-25 09:23:04 人气:31017
佛山国家高新技术产业开发区
佛山高新技术产业开发区(以下简称“佛山高新区”)于1992年12月经国务院批准成立,是全国最早的53个国家高新区之一...[阅读全文]
2023-08-27 21:28:39 人气:10953
佛山意美家卫浴陶瓷世界
意美家,全称意美家卫浴陶瓷世界(Casa Ceramics&Sanitarywares Mall),位于广东省佛山市柒伍柒科技有限公司季华四路与雾岗路口交汇处,原名为“河宕陶瓷批发直销仓”...[阅读全文]
2023-08-27 21:26:18 人气:10925
澳大利亚技术移民移民
澳洲技术移民是为了引进海外人才,促进澳洲劳动力市场平衡和发展而推出的移民政策,不仅适用于国内有专业技能的技术人才,也适用于在澳留学生,且移民成本低...[阅读全文]
2022-07-07 22:07:38 人气:54346
加拿大BC省雇主担保移民
新政策自2015年1月1日起开始实施。新政后增加了SIRS打分系统,每月公布2次分数,达到此分数的要求的申请人将被移民局选中。因此只要你的职业在加拿大NOC职业列表或职业列表中...[阅读全文]
2022-07-07 22:03:09 人气:54790
美国eb3雇主担保移民
美国eb3雇主担保移民 Other works按照美国移民法,职业移民划分为五类。而EB-3就属于职业移民的第三优先。EB-3职业移民的第三优先类别包括熟练工人、学士学位持有人以及其它工人...[阅读全文]
2022-07-07 21:59:21 人气:53075
马来西亚永久居留(红卡)
PR是PermanentResident的英文缩写,中文是永久居留的意思。获得PR, 就是获得永久居留身份证。 马来西亚永久居留(红卡)是大马政府授予给外国人士的永久居留身份证...[阅读全文]
2022-07-07 21:41:23 人气:54411
顺德乐从大湾区车世界汽车科技产业园首期封顶!
位于粤港澳大湾区核心腹地乐从镇的重大标杆项目——大湾区车世界汽车科技产业园,迎来首期1号楼体验中心主体结构荣耀封顶...[阅读全文]
2025-08-20 09:16:55 人气:1665
南海九江茧里创意园即将亮相
南海区九江镇原蚕种场整体改造工程已启动,建设时间为8月1日至12月31日。九江茧里创意园建成后,将打造集文创展...[阅读全文]
2025-08-19 10:06:26 人气:1000
佛山南庄华夏龙舟训练基地揭牌
佛山南庄华夏龙舟训练基地正式揭牌。该训练基地位于华夏明珠大酒店内,占地面积约3000平方米,配套4个训练区,是集三人艇...[阅读全文]
2025-08-19 10:05:33 人气:798
禅城山姆、南海文化中心项目建设进度刷新!
中建三局禅城山姆项目正在如火如荼地进行中,冲刺9月上旬地下室全面封顶的关键节点。工地现场,工人们麻利地绑扎钢筋、架设模板...[阅读全文]
2025-08-19 08:48:04 人气:916
禅城将打造“FU-PARK”跨次元潮文化街区
2025「IP X FOSHAN」美陶湾国际创合交流活动在禅城区举办。活动上,美陶湾正式推出佛山“FU-PARK”文商旅融合街区,该街区计划打造成为中国首个跨次元潮文化主题街区...[阅读全文]
2025-08-14 09:39:36 人气:1788
LESSO领尚中心L.PLUS正式试业
顺德区龙江镇新商业地标LESSO领尚中心L.PLUS正式试业,目前已有多个亲子成长旗舰品牌进驻。LESSO领尚中心L.PLUS总建筑面积15万㎡...[阅读全文]
2025-08-05 10:24:52 人气:3124
南海桂城威士忌文化街区8月试运营
位于桂城千灯湖中央活力区的灯湖·樽岸项目正如火如荼建设中,目前首批商家已进驻装修。该项目拥有3000㎡亲水露台与700㎡湖景主舞台...[阅读全文]
2025-08-01 08:23:07 人气:3768
万洋加码35亿,重仓顺德打造数字装备产业园
万洋众创城成功竞得顺德区龙江镇新产业区约194.57亩地块。项目总投资约35亿元,将联动万洋1-3期项目打造万洋数字装备产业园四期项目...[阅读全文]
2025-07-31 09:07:24 人气:2625
加码6.2亿元!物流装备巨头再落子高明
广东协达物流设备实业有限公司(以下简称“协达公司”)成功竞拍高明区专精特新湾46亩地块,投资6.2亿元打造润达云仓智控设备研发生产基地项目...[阅读全文]
2025-07-23 14:20:26 人气:4517
高明专精特新湾,又一项目火热动工!
专精特新湾依托珠三角枢纽(广州新)机场,广湛、珠肇、深南等三大高铁的辐射带动,加速打造高端制造业集聚区...[阅读全文]
2025-07-18 09:29:43 人气:1411
南海丹灶城市商业新坐标五一开业,多重好礼!
5月1日,佰汇盈广场二期将携手嘉荣超市、华美达酒店等多元业态盛大开业,构筑“商业+生活+社交”多维体验空间...[阅读全文]
2025-04-30 14:07:04 人气:4081
顺德万象汇即将开业!5折起吃大餐,还有100%中奖福利!
华润万象生活旗下有着“万象城”“万象汇”“万象天地”这三大商业核心产品线。华润万象生活商业布局佛山的首站,正是位于大良中心地带的顺德万象汇...[阅读全文]
2025-04-14 10:18:50 人气:4924
南海大沥这一重磅项目封顶!坐标广佛交界!
大沥镇环球水产工贸一体项目商业楼封顶仪式顺利举行,标志着大沥在推动传统商贸转型升级中的又一标杆项目取得新的进展。大沥镇人大主席李柏添出席活动...[阅读全文]
2025-04-02 10:52:56 人气:4807
禅城石湾黎冲状元文化广场奠基仪式举行
2月18日,石湾镇街道举办黎冲状元文化广场奠基仪式。项目位于魁奇路南侧,一期工程于2024年12月28日开工...[阅读全文]
2025-02-19 10:16:01 人气:5246
三水将新增一个高端酒店综合体!总投资5.3亿元!
三水乐平高端酒店综合体项目正式动工,项目总面积20.8亩,总投资5.3亿元,将进一步推动乐平镇第三产业发展...[阅读全文]
2024-12-27 10:32:46 人气:7047
禅城东基·禅西环宇城 将于12月28日开业!
东基·禅西环宇城位于季华二路北侧,紧邻佛山地铁2号线智慧新城站。东基·禅西环宇城是东基控股与中海商业在禅西新城板块联合打造的超10万㎡的品质型购物中心...[阅读全文]
2024-12-24 09:44:37 人气:33335
顺德大良一商贸综合体正式动工!总投资4000万→
在喜乐喧天、鞭炮齐鸣的热烈氛围中,备受瞩目的苏岗商贸综合体(暂定名)建设项目正式破土动工,标志着这一重要民生工程的全面启动...[阅读全文]
2024-11-14 15:30:49 人气:4459
繁华新地标:佛山市顺德区凯盛广场
凯盛广场地理位置优越,交通便捷,周边配套设施完善。它坐落在顺德区的核心地段,多条主要道路在此交汇,无论是驾车还是乘坐公共交通都能轻松抵达...[阅读全文]
2024-10-03 08:33:48 人气:10531
魅力之城:佛山市顺德区宏汇城
宏汇城的建筑设计独具匠心,融合了现代美学与实用功能。外观宏伟壮观,内部装修精致典雅,营造出了舒适且高端的商业氛围...[阅读全文]
2024-10-03 08:31:52 人气:10409
佛山市顺德区印象城购物中心:购物与娱乐的天堂
印象城购物中心占地面积广阔,拥有多层建筑,内部布局合理。一层通常设有国际知名品牌的专卖店和时尚精品店;二层和三层则汇聚了众多流行服饰...[阅读全文]
2024-09-26 08:17:34 人气:11042
三水区独树岗市场升级投用,绘写强农惠农富农新图景!
备受瞩目的芦苞镇独树岗市场升级改造项目圆满完成,以崭新的姿态正式投入使用,为当地村民带来了更加优质便捷的生活体验,赢得了村民们的纷纷点赞...[阅读全文]
2025-03-21 11:47:07 人气:5340
高明大茶泵站主厂房封顶!事关河江片区!
“大茶泵站重建工程项目主厂房的封顶,预示着这个项目的主厂房主体结构已经完成,也预示着项目水下部分基本完成。”...[阅读全文]
2025-01-06 15:06:42 人气:6654
禅城祖庙南堤街市阔别5年旧址重开!街坊:终于等到了!
新开业的南堤街市位于南堤路和升平交界路口,即中山桥桥底处,市场面积约2600平方米。市场内部分区明确,包含蔬菜、水果、肉类、海鲜...[阅读全文]
2024-11-26 09:48:10 人气:6632
繁华市井——佛山市顺德区永丰市场
永丰市场位于顺德区的核心地段,交通便利,周边居民众多。市场占地面积较大,内部摊位布局合理,通道宽敞整洁...[阅读全文]
2024-09-26 07:50:24 人气:14652
佛山市顺德区番村市场:充满烟火气的生活舞台
番村市场内部布局合理,划分清晰。主要分为蔬菜区、水果区、肉类区、水产区、熟食区、干货区等多个区域,方便顾客快速找到所需商品...[阅读全文]
2024-09-25 07:32:43 人气:16898
佛山市顺德区富裕市场:繁华热闹的民生之所
富裕市场内部空间宽敞明亮。市场布局清晰,分为蔬菜区、水果区、肉类区、水产区、粮油副食区、熟食区等多个区域,方便顾客快速找到所需商品...[阅读全文]
2024-09-25 07:18:06 人气:14926
佛山市顺德区南水市场:繁华市井中的生活百态
南水市场占地面积较大,布局合理清晰。市场内划分了多个区域,包括蔬菜区、水果区、肉类区、水产区、粮油副食区等...[阅读全文]
2024-09-23 15:28:08 人气:15121
汇鲜市场:顺德的美味之源
走进汇鲜市场,首先映入眼帘的是宽敞整洁的布局。市场内部划分清晰,摊位排列有序,通道宽敞明亮,让顾客能够轻松自如地穿梭其中...[阅读全文]
2024-09-22 15:34:02 人气:14888
佛山市顺德区桑麻市场:繁华热闹的生活舞台
市场内部布局合理,摊位规划整齐。蔬菜、水果、肉类、水产、粮油副食等各类商品琳琅满目,应有尽有。新鲜的蔬菜水灵灵地摆放着...[阅读全文]
2024-09-18 15:40:09 人气:15599
顺德光中市场:繁华市井中的生活百态
市场内部布局合理,摊位分类明确。蔬菜区、水果区、肉类区、水产区、干货区等一应俱全,商品琳琅满目。这里的蔬菜水果新鲜水灵,种类丰富...[阅读全文]
2024-09-17 08:23:44 人气:16585
佛山消委会:网络直播套路深,翡翠消费需谨慎!
秦女士浏览某购物网站时,发现某玉石直播间正在直播销售翡翠手镯,主播称该翡翠种水为冰种...[阅读全文]
2022-03-21 15:24:43 人气:65706
机器视觉人才供应链第一梯队:清远市万金目视科技有限公司
清远市万金目视科技有限公司,定位为机器视觉人才供应链第一供应商。首先,以基于机器视觉和深度学习的实战实训平台。为高职高专,大学,提供机器视觉实战实训的人才...[阅读全文]
2021-07-05 15:21:34 人气:99017
跨境电商脱口秀:炮哥刘智勇
炮哥的跨境电商六脉神剑理论、炮哥的跨境电商1357创业模型、炮哥的跨境电商行业快速传播方法论、炮哥的跨境电商合伙人模型...[阅读全文]
2021-07-03 20:33:52 人气:68380
建材家居短视频直播达人——陈宣平
建材家居短视频直播达人——陈宣平,2011年从事互联网行业,2012年进入建材行业媒体工作,主要负责新媒体事业部...[阅读全文]
2021-07-03 20:29:36 人气:93234
广东金麦福餐饮管理服务有限公司
广东金麦福餐饮管理服务有限公司有着多年来连锁经营、机关食堂承包、学校食堂承包、工厂食堂承包、厨房设计经验。致力于食堂承包经营管理...[阅读全文]
2021-07-03 20:25:31 人气:85869
颛孙宏鸽(净雨):书法艺术跨界探索与禅悟
颛孙宏鸽,法名净雨,圣贤名门之后裔,为颛孙子张第七十三代传人,祖籍山东省,中国著名作家、书画家,新闻工作者和社会活动者,公益热心人...[阅读全文]
2021-12-05 20:21:15 人气:70796














































































































































































































































