城市站点
> 关于普惠托育收费,广东出新规
详细内容

关于普惠托育收费,广东出新规

时间:2025-11-25     人气:41     来源:佛山教育     作者:
概述:广东省发展改革委、广东省教育厅、广东省卫生健康委近日联合发布《关于进一步完善价格形成机制 支持普惠托育服务体系建设的通知》......

为大力发展普惠托育服务,完善广东省普惠托育服务价格形成机制,广东省发展改革委、广东省教育厅、广东省卫生健康委近日联合发布《关于进一步完善价格形成机制 支持普惠托育服务体系建设的通知》(以下简称《通知》)。


《通知》明确,普惠托育服务机构,是指接受政府支持并经卫生健康部门认定,面向3岁以下婴幼儿提供照护服务的托育服务机构,具体包括各类公办托育服务机构,接受场地费用减免、建设运营补贴等政府支持的各类社会力量举办的普惠托育服务机构,公办幼儿园、普惠性民办幼儿园按规定开设的托班。


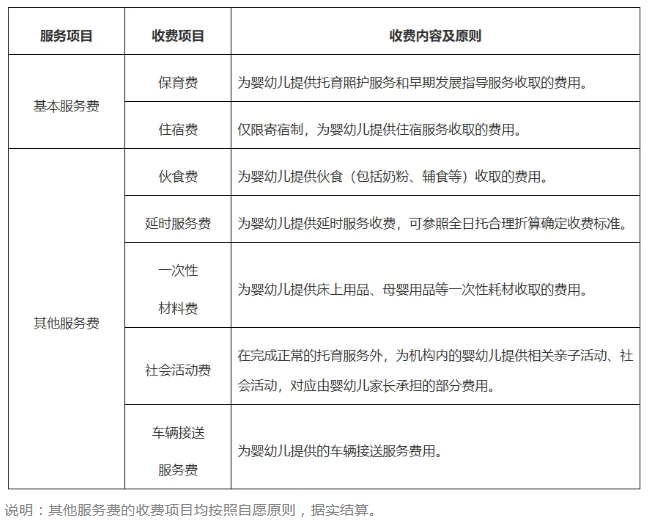
在收费管理方面,《通知》明确普惠托育服务机构收费包括基本服务费和其他服务费。其中,基本服务费包括保育费、住宿费(仅限寄宿制);其他服务费指在基本服务费外,服务机构收取或代收的伙食费、材料费等其他费用。


《通知》要求,地级以上市人民政府可参照省级收费项目清单制定本地收费项目清单。各地级以上市卫生健康、教育部门要将本地区普惠托育服务机构收费目录清单在统一平台进行集中公示并及时更新,接受社会监督。


在规范托育服务机构水电气收费方面,《通知》明确托育机构用水、用电、用气原则上应分表计量,执行居民生活类价格。


广东省发展改革委 广东省教育厅 广东省卫生健康委关于进一步完善价格形成机制 支持普惠托育服务体系建设的通知


粤发改规〔2025〕4号


各地级以上市人民政府:


为贯彻落实党的二十大和二十届历次全会精神,大力发展普惠托育服务,按照国家发展改革委、国家卫生健康委《关于进一步完善价格形成机制、支持普惠托育服务体系建设的通知》(发改价格〔2024〕1477号)有关要求,经省人民政府同意,现就进一步完善我省普惠托育服务价格形成机制有关事项通知如下。


一、明确普惠托育服务机构范围


本通知所称普惠托育服务机构,是指接受政府支持并经卫生健康部门认定,面向3岁以下婴幼儿提供照护服务的托育服务机构,具体包括各类公办托育服务机构,接受场地费用减免、建设运营补贴等政府支持的各类社会力量举办的普惠托育服务机构(以下简称社会办普惠托育服务机构),公办幼儿园、普惠性民办幼儿园按规定开设的托班。公办幼儿园、普惠性民办幼儿园托班按规定招收2—3岁幼儿,提供普惠托育服务。


二、分类制定收费管理方式


普惠托育服务机构收费包括基本服务费和其他服务费。其中,基本服务费包括保育费、住宿费(仅限寄宿制);其他服务费指在基本服务费外,服务机构收取或代收的伙食费、材料费等其他费用。


(一)公办托育和社会办普惠托育服务机构


公办托育服务机构坚持非营利性原则,基本服务费实行政府指导价管理,授权地级以上市人民政府制定属地基准收费标准和浮动幅度,托育服务机构在政府制定的基准收费标准和浮动幅度内,确定具体收费标准。


社会办普惠托育服务机构基本服务费实行政府指导价管理,授权地级以上市人民政府制定属地基准收费标准和浮动幅度,托育服务机构在政府制定的基准收费标准和浮动幅度内,确定具体收费标准。


(二)公办幼儿园、普惠性民办幼儿园开设的托班


基本服务费由地级以上市人民政府参照当地公办幼儿园、普惠性民办幼儿园实行政府指导价管理,收费标准可参照幼儿园收费标准或公办托育、社会办普惠托育服务机构收费标准,根据成本差异等情况合理确定。


普惠托育服务机构的其他服务费收费标准均实行市场调节价,由服务机构依据经营成本和市场供求状况合理确定。


其他类型托育服务机构收费实行市场调节价,由托育服务机构依据经营成本和市场供求状况自主制定。


三、明确收费标准制定原则


各地制定政府指导价,要履行成本调查等程序,普惠托育服务机构收费标准的制定或调整,以扣除政府投入、社会无偿捐赠等后的服务成本为依据,综合考虑当地收入水平、市场供求状况、机构性质和等级、服务类型等因素制定。其中,公办托育和社会办普惠托育服务机构由卫生健康部门提出意见,同级发展改革部门会同卫生健康部门审核,报同级人民政府批准后执行;公办幼儿园、普惠性民办幼儿园开设的托班,由教育部门提出意见,同级发展改革部门会同教育部门审核,报同级人民政府批准后执行。


全日托保育费标准可区分不同班型,按照乳儿班(0—1岁)、托小班(1—2岁)、托大班(2—3岁)、混龄班等班型科学合理制定。全日托的服务时长一般不少于8个小时。半日托、计时托、临时托可参照全日托合理折算确定收费标准。各地卫生健康部门应及时公布托育服务机构等级评定结果。


四、建立目录清单制度


地级以上市人民政府可参照省级收费项目清单制定本地收费项目清单。各地发展改革、教育、卫生健康部门结合实际推动普惠托育服务机构建立基本服务费和其他服务费目录清单,在经营场所显著位置告知,并通过网站、官方自媒体账号、招生简章等多种形式对外公示。目录清单应包含收费项目、收费标准、服务内容、收费依据等,公示内容一般应包含机构性质、收费项目、收费标准、服务内容、收费依据、收(退)费办法、监督举报电话等。目录清单之外不得收取其他费用。收费项目、收费标准发生变化的,应及时更新公示内容。未按规定公示或公示内容与政策不符的,不得收费。


各地级以上市卫生健康、教育部门要将本地区普惠托育服务机构收费目录清单在统一平台进行集中公示并及时更新,接受社会监督。


五、规范收(退)费行为


托育服务机构收取基本服务费和其他服务费应与婴幼儿家长签订协议,明确收费项目、收费标准、收费方式、退费办法以及双方的权利、责任、义务,并按有关规定开具相应的票据。


基本服务费一般按月或按日收取。其中,


全日托、半日托、计时托一般按月收取,婴幼儿在托育服务机构天数不超过4天(含4天),按基本服务缴费额的80%退还;


超过4天但不足当月法定工作日数一半(含一半),按基本服务缴费额的50%退还;


超过当月法定工作日数一半,不退还所缴基本服务费;


当月未入托,不得收取费用;


因托育服务机构原因造成停课的,托育服务机构按实际天数退还基本服务费。


临时托一般按日收取,按天结算。


其他服务费坚持自愿原则,据实收取(退费)。


因托育服务机构刊登、散发虚假招生简章(广告)或其他违反国家规定的行为造成婴幼儿放弃入托或停止继续入托的,托育服务机构应全额退还所缴基本服务费,根据实际情况退还其他服务费。


六、完善收费政策评估优化机制


各地级以上市发展改革部门要会同教育、卫生健康部门加强托育服务价格监测,及时了解行业动态。强化收费政策评估,通过自行评估、委托第三方机构评估等方式,对收费管理方式、收费项目、收费标准等进行定期评估,并及时调整优化相关政策。评估周期原则上不超过3年。各地级以上市发展改革、教育、卫生健康部门应将本市收费政策评估调整情况及时报告省发展改革、教育、卫生健康部门。


七、规范托育服务机构水电气收费


托育机构用水、用电、用气原则上应分表计量,执行居民生活类价格。如需安装独立计量装置,建筑红线内线路管道改造的,有关费用由托育机构承担,计量装置费用由供水、供电、供气企业承担;确实不具备分表计量安装条件的,可由供用双方通过约定采用定量或定比的方式分别计费,采用定量或定比方式计费的,供用双方每年至少校核一次。托育机构申请执行居民生活类价格时,应向供水、供电、供气企业提交卫生健康部门核发的《托育机构备案回执》。符合条件的,自确认次月起执行居民生活类价格;终止托育服务的,不再执行相关价格政策。托育机构终止服务的,应及时告知水电气经营企业和卫生健康部门,并按规定办理备案注销手续;托育机构变更经营场所或改变经营范围的,应重新申办。


八、强化组织实施


各地级以上市人民政府要高度重视普惠托育服务机构收费管理工作,认真落实上述政策要求,将完善收费政策与扩大服务供给、提升服务质量有机结合,积极加大支持力度,完善托育服务成本分担机制。省级卫生健康部门负责指导普惠托育服务机构认定,各地级以上市卫生健康部门负责制定属地普惠托育服务机构等级分类标准,县级以上卫生健康部门按认定标准和等级分类标准组织认定、公布并定期更新,严格监督管理。县级以上教育部门负责对幼儿园开设托班的资质进行评估审核,配合卫生健康部门明确等级分类、加强日常管理,同级卫生健康部门按照托育机构相关规定做好备案和业务指导工作。各地要对照本通知要求,结合实际制定本地区普惠托育服务机构收费具体政策;在出台政策时,要同步加强宣传解读,及时回应社会关切,推动政策平稳实施;各相关部门要密切配合,加强监督检查,依法查处各类违法违规收费行为。


《广东省卫生健康委 广东省发展改革委关于印发普惠性托育服务机构认定和管理办法的通知》(粤卫规〔2024〕7号)等与本通知规定不一致的,按本通知执行。国家和省对托育服务收费另有规定的,按照相关规定执行。


本通知自2025年12月1日起执行,有效期5年。


附件:省级收费项目清单



(声明: 网站所收集的部分公开资料来源于互联网,转载的目的在于传递更多信息及用于网络分享,并不代表本站赞同其观点和对其真实性负责,也不构成任何其他建议。本站部分作品是由网友自主投稿和发布、编辑整理上传,对此类作品本站仅提供交流平台,不为其版权负责。如果您发现网站上有侵犯您的知识产权的作品,请与我们取得联系,我们会及时修改或删除。 )
分享





Baidu
map