佛山市高明区杨和镇杨宅公路以东、井头圩以北网上拍卖出让
佛山市高明区国有建设用地使用权
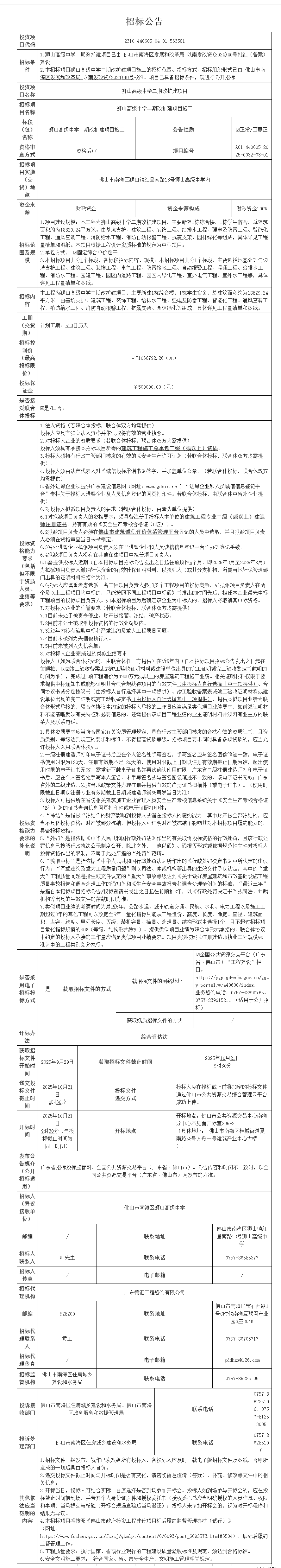
网上拍卖出让公告
经佛山市人民政府批准,受佛山市自然资源局(以下称委托人)委托,本中心(以下称拍卖人)现采用网上拍卖方式出让以下地块的国有建设用地使用权,现将有关网上拍卖事项公告如下:
一、地块基本情况
本块地其他规划建设要求按《高明区土地使用规划条件》(佛规明设函〔2025〕0059号)执行。
二、竞买资格和要求:
(一)中华人民共和国境内外的法人和非法人组织,除法律、法规另有规定外,均可独立或联合竞买。
(二)被自然资源管理部门、佛山市中级人民法院列入土地交易黑名单的单位或个人,属于被执行人或被相关征信机构确认为失信人的;属于因用地者自身原因导致土地闲置、尚未处理完毕的土地使用权人不得参加该宗地网上拍卖出让活动。
若发现申请人存在上述违法违规违约行为仍参与竞买,并最终取得土地使用权的,经相关部门核实后,竞得结果无效,拍卖人取消其竞得资格,没收其交纳的竞买保证金。
三、本地块网上拍卖起始价为人民币陆佰壹拾万元(大写)(CNY6,100,000.00),增价幅度为不低于人民币壹拾万元(大写)(CNY100,000.00)/次,并设有保密底价。
四、本次国有建设用地使用权网上拍卖采用增价方式进行报价,按照价高者得的原则确定竞得人。
本地块竞买保证金为人民币壹佰贰拾贰万元(大写)(CNY1,220,000.00)。竞买保证金以美元交纳的,则为壹拾捌万美元(大写)(USD180,000.00);竞买保证金以港元交纳的,则为壹佰叁拾伍万港元(大写)(HKD1,350,000.00)。
五、有意参与竞买者可于2025年9月28日后登录网上交易系统下载该地块的《佛山市高明区国有建设用地使用权网上拍卖出让文件》。
申请人应于2025年10月20日9时30分之前登录网上交易系统提交竞买申请,选择银行,获得随机保证金账号,并向此指定账号一次性足额交纳竞买保证金。竞买保证金须于2025年10月20日9时30分之前到达本中心指定账户后(请自行留意银行办公时间),申请人方获得竞买权限。申请人必须以自己的名义交纳保证金,不得由他人代交。以美元或港元交纳竞买保证金的,竞买申请人应详尽了解国家关于外资及外汇管理的相关规定。
六、该宗地的公告期自2025年9月28日至2025年10月20日止,网上拍卖时间从2025年10月21日11:00开始。
七、上述时间均以网上交易系统的服务器时间为准。具体的竞价规则见该地块的交易文件。
八、需要到拍卖地块现场踏勘的竞买人请与拍卖人联系。
九、本次网上拍卖仅接受网上竞买申请和竞买报价,不接受书面、邮寄、电子邮件、电话、传真、口头等其他形式的申请。
十、自本次公告起至网上拍卖截止期间,如有关于本地块网上拍卖文件的修改、澄清、说明等将通过网上交易系统、广东省公共资源交易平台网站发布,请有意参与竞买者密切留意。其它未尽事宜,详见该地块的交易文件。
十一、联系方式
(一)佛山市国有建设用地使用权和矿业权网上交易系统地块信息查看页面和竞买人登录页面:https://jy.ggzy.foshan.gov.cn/TPBidder/login.aspx
(二)联系人及联系电话:
1.网上拍卖业务咨询:周先生、李先生(0757—88620826)
2.系统使用及技术咨询: (0757—83990765)
地址:佛山市高明区荷城街道百灵路88号
-
顺德大良街道机械车库采购及安装项目(二次)竞争性磋商公告
-
佛山市顺德区容桂街道德胜社区宏业路6号租赁权竞投
-
佛山市顺德区北滘镇公交站亭广告经营权招租项目
-
高明明城镇产业园区邻里中心2#楼B101–B110超市招租项目
-
佛山市顺德区伦教街道永丰村委会工业区南路28号7幢6层之一物业(第二次)公开招租项目
-
南海桂城街道林岳社区广明高速北侧及南侧地段土地使用权租赁项目
-
南海桂城街道南平西路广东夏西国际橡塑城一期1号楼第四层A1-407物业租赁项目
-
佛山市高明区荷城街道丽中路以南、规划纵一路以西网上拍卖出让
-
佛山市柒伍柒科技有限公司禅西大道东侧、智慧路北侧网上挂牌出让
-
佛山市三水区芦苞镇刘寨村委会菜园地村“菜地”(土名)网上挂牌出让
项目概况
伦教街道龙洲路以南伦教大涌以西片区水环境提升项目采购项目的潜在供应商应在广东省政府采购网https://gdgpo.czt.gd.gov.cn/获取采购文件,并于 2025年10月17日 09时30分 (北京时间)前提交响应文件。
一、项目基本情况
项目编号:JF2025(SD)WS0084
项目名称:伦教街道龙洲路以南伦教大涌以西片区水环境提升项目
采购方式:竞争性磋商
预算金额:1,668,721.54元
采购需求:
采购包1(伦教街道龙洲路以南伦教大涌以西片区水环境提升项目):
采购包预算金额:1,668,721.54元
本采购包不接受联合体投标
合同履行期限:90日历天
二、申请人的资格要求:
1.投标供应商应具备《中华人民共和国政府采购法》第二十二条规定的条件,提供下列材料:
1)具有独立承担民事责任的能力:在中华人民共和国境内注册的法人或其他组织或自然人, 投标(响应)时提交有效的营业执照(或事业法人登记证或身份证等相关证明) 副本复印件。分支机构投标的,须提供总公司和分公司营业执照副本复印件,总公司出具给分支机构的授权书。
2)有依法缴纳税收和社会保障资金的良好记录:提供以下两种证明材料之一:1.提供《政府采购供应商资格信用承诺函》,具体要求详见磋商公告附件;2.提供响应截止日前6个月内任意1个月依法缴纳税收和社会保障资金的相关材料。如依法免税或不需要缴纳社会保障资金的,提供相应证明材料。
3)具有良好的商业信誉和健全的财务会计制度:供应商必须具有良好的商业信誉和健全的财务会计制度(提供以下三种证明材料之一:1.提供《政府采购供应商资格信用承诺函》,具体要求详见磋商公告附件;2.提供2024年度财务状况报告,财务状况报告须由第三方会计师事务所出具,能清晰显示第三方会计师事务所的印章,并能反映审计结论;3.提供响应截止日前6个月内基本开户银行出具的资信证明,并同时提交开户(基本户)许可证扫描件,开户(基本户)许可证已取消的,应提供能体现基本开户银行的“基本存款账户编号”的相关证明。)
4)履行合同所必需的设备和专业技术能力:提供以下两种证明材料之一:1.提供《政府采购供应商资格信用承诺函》,具体要求详见磋商公告附件;2.按投标(响应)文件格式填报设备及专业技术能力情况。
5)参加采购活动前3年内,在经营活动中没有重大违法记录:提供以下两种证明材料之一:1.提供《政府采购供应商资格信用承诺函》,具体要求详见磋商公告附件;2.参照投标(报价)函相关承诺格式内容。重大违法记录,是指供应商因违法经营受到刑事处罚或者责令停产停业、吊销许可证或者执照、较大数额罚款等行政处罚。(根据财库〔2022〕3号文,“较大数额罚款”认定为200万元以上的罚款,法律、行政法规以及国务院有关部门明确规定相关领域“较大数额罚款”标准高于200万元的,从其规定)
2.落实政府采购政策需满足的资格要求:
采购包1(伦教街道龙洲路以南伦教大涌以西片区水环境提升项目)落实政府采购政策需满足的资格要求如下:
本采购包整体专门面向中小企业采购,参与的供应商服务全部由符合政策要求的中小企业承接。中小企业须符合本项目采购标的对应行业(本项目的企业划分标准所属行业为:建筑业)的政策划分标准。监狱企业、残疾人福利单位视同小型、微型企业。(注:中小企业以供应商填写的《中小企业声明函》(见响应格式)为判定标准,残疾人福利性单位以供应商填写的《残疾人福利性单位声明函》(见响应格式)为判定标准,监狱企业须供应商提供由省级以上监狱管理局、戒毒管理局(含新疆生产建设兵团)出具的属于监狱企业的证明文件,否则不予认定。)
3.本项目的特定资格要求:
采购包1(伦教街道龙洲路以南伦教大涌以西片区水环境提升项目)特定资格要求如下:
(1)供应商须具有水利水电工程施工总承包三级(或以上)资质,且资质证书应在有效期限范围内,资质证书有效期延期符合《住房城乡建设部办公厅关于做好有关建设工程企业资质证书换领和延续工作的通知》(建办市〔2023〕47号)文件规定的,如有最新文件,按其执行。)。提供相关证书扫描件。
(2)供应商须具有有效的《安全生产许可证》。提供相关证件扫描件。
(3)供应商未被列入“信用中国”网站(www.creditchina.gov.cn)“记录失信被执行人或重大税收违法案件当事人名单或政府采购严重违法失信行为”记录名单;不处于中国政府采购网(www.ccgp.gov.cn)“政府采购严重违法失信行为信息记录”中的禁止参加政府采购活动期间。(以采购代理机构于投标(响应)截止时间当天在“信用中国”网站(www.creditchina.gov.cn)及中国政府采购网(http://www.ccgp.gov.cn/)查询结果为准,如相关失信记录已失效,供应商需提供相关证明资料)。
(4)单位负责人为同一人或者存在直接控股、 管理关系的不同供应商,不得同时参加本采购项目(或采购包)投标(响应)。为本项目提供整体设计、规范编制或者项目管理、监理、检测等服务的供应商,不得再参与本项目投标(响应)。投标(报价)函相关承诺要求内容。
(5)本项目不接受联合体参与磋商。
三、获取采购文件
时间: 2025年09月28日 至 2025年10月11日 ,每天上午 00:00:00 至 12:00:00 ,下午 12:00:00 至 23:59:59 (北京时间,法定节假日除外)
地点:广东省政府采购网https://gdgpo.czt.gd.gov.cn/
方式:在线获取
售价: 免费获取
四、响应文件提交
截止时间: 2025年10月17日 09时30分00秒 (北京时间)
地点:广东省政府采购网https://gdgpo.czt.gd.gov.cn/
五、开启
时间: 2025年10月17日 09时30分00秒 (北京时间)
地点:广东省政府采购网https://gdgpo.czt.gd.gov.cn/
六、公告期限
自本公告发布之日起3个工作日。
七、其他补充事宜
1.本项目采用电子系统进行招投标,请在投标前详细阅读供应商操作手册,手册获取网址:https://gdgpo.czt.gd.gov.cn/help/transaction/download.html。投标供应商在使用过程中遇到涉及系统使用的问题,可通过020-88696588进行咨询或通过广东政府采购智慧云平台运维服务说明中提供的其他服务方式获取帮助。
2.供应商参加本项目投标,需要提前办理CA和电子签章,办理方式和注意事项详见供应商操作手册与CA办理指南,指南获取地址:https://gdgpo.czt.gd.gov.cn/help/problem/。
3.如需缴纳保证金,供应商可通过"广东政府采购智慧云平台金融服务中心"(http://gdgpo.czt.gd.gov.cn/zcdservice/zcd/guangdong/),申请办理投标(响应)担保函、保险(保证)保函。
4.本项目采用远程电子开标,参与本项目的投标人可登录云平台通过“开标大厅”进行开标签到及投标文件解密,签到需在开标时间前30分钟内完成。各投标人在参加开启以前须自行对使用电脑的网络环境、驱动安装、客户端安装以及数字证书的有效性等进行检测,确保可以正常使用。投标人须在投标文件提交截止时间前,将电子投标文件成功完整上传到云平台项目采购系统,且取得响应回执。投标文件在广东省政府采购网https://gdgpo.czt.gd.gov.cn/线上提交,开标地点为佛山市顺德区公共资源交易中心开标室。
八、凡对本次采购提出询问,请按以下方式联系。
1.采购人信息
名 称:佛山市顺德区伦教街道土地发展中心
地 址:佛山市顺德区伦教街道南苑路一号
联系方式:0757-27727788
2.采购代理机构信息
名 称:广东友信达工程咨询有限公司
地 址:广东省佛山市南海区桂城街道夏南路58号方舟建筑产业中心1座2栋508室
联系方式:0757-86700636、86700630
3.项目联系方式
项目联系人:赵小姐、李小姐
电 话:0757-86700636、86700630

微信
新浪微博
QQ空间
QQ好友
豆瓣
Facebook
Twitter












































































































































































































































