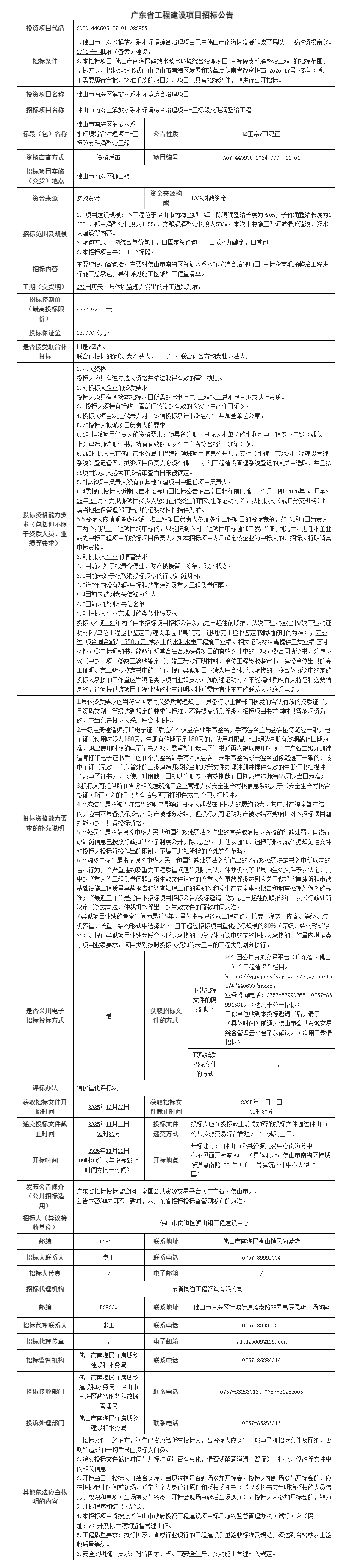
2025年度佛山市高明区明城镇明西村、明南村高标准农田改造提升建设项目施工招标公告
佛山市国有建设用地使用权网上挂牌出让公告
受佛山市自然资源局委托,本中心现采用网上挂牌方式出让以下地块的国有建设用地使用权,现将有关网上挂牌事项公告如下:
一、地块基本情况:
本地块其他规划指标和要求按《佛山市建设用地规划条件》[案件编号:440607202500156]相关规定执行。
二、竞买资格和要求:
1、中华人民共和国境内外的法人和其他组织,除法律、法规另有规定外,均可申请单独参加竞买活动(本宗地不接受联合竞买)。
2、被自然资源管理部门、佛山市中级人民法院列入土地交易黑名单的单位,不得参加本地块网上挂牌活动。
3、除竞买人为佛山云东海医药健康产业园内已注册的独立法人,且竞得宗地后以竞买人名义开发本宗地的情形外,其他竞买人必须在佛山云东海医药健康产业园内设立以独立法人、独立核算的项目公司,且该公司为竞买人的全资子公司或控股公司,并在竞买申请前明确拟设立项目企业法人的股东名称及出资份额,到市场监督管理部门办理企业名称自主申报,并取得企业名称自主申报告知书。竞买人应在办理竞得人资格确认时将设立项目企业法人的声明、竞买申请人及企业名称自主申报的资料(应包括有企业名称自主申报告知书)等有关申请材料提交挂牌人。
三、本地块网上挂牌起始价为人民币捌仟零陆拾玖万柒仟壹佰元(大写)(CNY 80,697,100.00),增价幅度为人民币伍拾万元(大写)(CNY 500,000.00)/次。本次国有建设用地使用权出让采用网上挂牌的形式进行,并设有保密底价、不设最高限制地价。按照价高者得原则确定竞得人及成交地价款。
四、本地块竞买保证金为人民币壹仟陆佰壹拾叁万玖仟伍佰元(大写)(CNY 16,139,500.00)。竞买保证金以美元缴纳的,则为贰佰贰拾陆万捌仟玖佰美元(大写)(USD 2,268,900.00);竞买保证金以港元缴纳的,则为壹仟柒佰陆拾叁万玖仟伍佰港元(大写)(HKD 17,639,500.00)。
五、有意参与竞买者可于2025年10月21日后登录网上交易系统下载TD2025(SZ)WG0005地块的《佛山市国有建设用地使用权网上挂牌出让文件》。
申请人应于2025年11月18日17时之前登录网上交易系统提交竞买申请,选择银行,获得随机保证金账号,并向此指定账号一次性足额缴纳竞买保证金。竞买保证金须于2025年11月18日17时之前到达本中心指定账户后(请自行留意银行办公时间),申请人方获得竞买权限。申请人必须以自己的名义缴纳保证金,不得由他人代交。以美元或港元缴纳竞买保证金的,竞买申请人应详尽了解国家关于外资及外汇管理的相关规定。
六、该地块的公告期自2025年10月21日至2025年11月10日止;网上报价期限为2025年11月11日8时30分至2025年11月20日10时止。
七、上述时间均以网上交易系统的服务器时间为准。具体的竞价规则详见该地块的交易文件。
八、需要到挂牌地块现场踏勘的竞买人请与挂牌人联系:0757-83992717。
九、本次网上挂牌仅接受网上竞买申请和报价,不接受书面、邮寄、电子邮件、电话、传真、口头等其他形式的申请。
十、自本次公告起至网上挂牌截止期间,如有关于本地块网上挂牌文件的修改、澄清、说明等将通过广东省公共资源交易平台和佛山市国有建设用地使用权和矿业权网上交易系统进行发布,有意参与竞买者的请密切留意。其它未尽事宜,详见该地块的交易文件。
十一、联系方式
(一)广东省公共资源交易平台(土地矿业):https://ygp.gdzwfw.gov.cn/ggzy-portal/#/440600/jygg
佛山市国有建设用地使用权和矿业权网上交易系统:http://jy.ggzy.foshan.gov.cn:3680/TPBank/newweb/framehtml/onlineTradex/index.html
(二)联系人、联系电话以及联系地址:
1.交易业务咨询电话:黄小姐、杨小姐(0757—83992717)
2.交易系统咨询电话:0757-83990765
3.联系地址:佛山市顺德区乐从镇岭南大道2号佛山新城中欧中心D座1-3层、E座5层
微信
新浪微博
QQ空间
QQ好友
豆瓣
Facebook
Twitter












































































































































































































































