城市站点
> 佛山市顺德区北滘镇高端制造示范基地南侧道路工程施工招标公告
详细内容

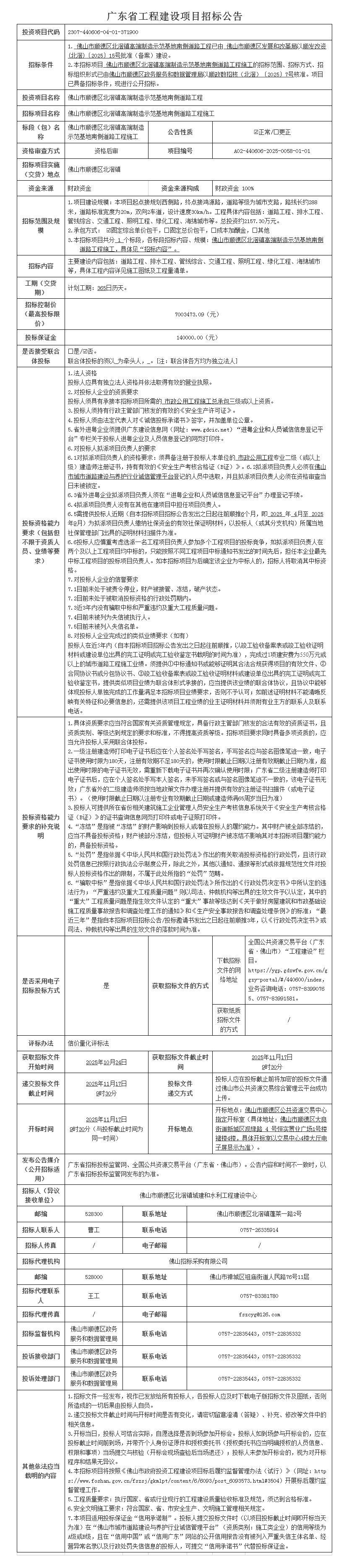
佛山市顺德区北滘镇高端制造示范基地南侧道路工程施工招标公告

时间:2025-10-27     人气:1099     来源:佛山市公共资源交易信息化综合平台     作者:
概述:佛山市顺德区北滘镇高端制造示范基地南侧道路工程已由 佛山市顺德区发展和改革局以顺发改资(北滘)〔2025〕15号批准(备案)建设......

(声明: 网站所收集的部分公开资料来源于互联网,转载的目的在于传递更多信息及用于网络分享,并不代表本站赞同其观点和对其真实性负责,也不构成任何其他建议。本站部分作品是由网友自主投稿和发布、编辑整理上传,对此类作品本站仅提供交流平台,不为其版权负责。如果您发现网站上有侵犯您的知识产权的作品,请与我们取得联系,我们会及时修改或删除。 )
分享





Baidu
map