佛山市顺德区伦教街道仕版村委会南苑西路仕版段网上挂牌出让
受佛山市顺德区伦教街道办事处委托,佛山市顺德区公共资源交易中心(以下称“挂牌人”)以网上挂牌方式出租广东省佛山市顺德区伦教街仕版股份合作经济社(以下称“出租人”)的集体建设用地使用权[交易编号为TD2025(SD)WG0055]。现将有关事项公告如下:
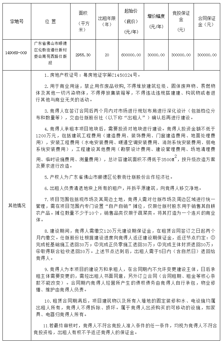
一、本次网上挂牌出租地块的基本情况和规划指标要求如下表:
二、竞租人准入条件:
1、年满18周岁且具有完全独立民事能力的中国境内自然人,以及中华人民共和国境内的法人和其他经济组织均可参与竞投。
2、本项目报名时未拖欠本村(或社区 )的农村集体经济组织(包括农村集体所属企业)的租金(承包款)及各类欠款,并未纳入失信名单。
3、本项目竞投不接受委托竞投和联合竞投。
4、未纳入佛山市农村集体资产交易警示名单。
三、《土地租赁合同》签订时间及租金收取方式及递增情况:
1、竞得人须与签订《成交确认书》之日起5个工作日内与出租人签订。
2、租金按季收取,竞得人需在5个工作日内签订地块租赁合同。竞得人需在地块租赁合同签订之日起10日内将第一季度租金、履约保证金一次性拨付到指定账户上,转账成功后由出租人统一开具等额票据。
四、竞投保证金的划转与退付:
1、交易结束后,未竞得人交纳的保证金,挂牌人在5个工作日内不计利息原路退还。
2、竞得人缴纳的竞投保证金,由挂牌人按照出租人出具的《竞投保证金划转通知单》在签订《成交确认书》次日起5个工作日内划转到出租人指定的账户(不计利息),作为竞得人履约保证金或首年租金,不足额部分须在签订《土地租赁合同》前补齐。
五、有意参与竞租人可于2025年10月21日后登录佛山市国有建设用地使用权和矿业权网上交易系统(下称“网上交易系统”,网址:http://jy.ggzy.foshan.gov.cn:3680/TPBank/newweb/framehtml/onlineTradex/index.html)或广东省公共资源交易平台(网址:https://ygp.gdzwfw.gov.cn/ggzy-portal/#/440600/index)下载本网上挂牌文件。
六、本次网上挂牌出租地块的公告期自2025年10月21日至2025年11月9日止;网上挂牌期(网上报价期)为2025年11月10日8时30分至2025年11月20日15时止。
竞租申请人应于2025年11月18日9时之前登录网上交易系统提交竞租申请,选择银行,获得随机保证金账号,并向此指定账号一次性足额交纳竞投保证金。竞投保证金须于2025年11月18日9时之前到达本中心指定账户后(提示:竞租申请人须充分了解银行划转账的流程和时限,须跨省跨行支付的建议尽早缴纳竞投保证金),竞租申请人方获得竞投权限。竞租申请人必须以自己的名义交纳保证金,不得由他人代交,且保证金必须以人民币支付。
上述时间均以网上交易系统的服务器时间为准。
七、本次网上挂牌采用增价方式进行报价,按照价高者得原则确定竞得人。
八、本次网上挂牌仅接受网上竞租申请和竞租报价,不接受书面、邮寄、电子邮件、电话、传真、口头等其他形式的申请。
九、自本次公告起至网上挂牌截止期间,如有关于本地块网上挂牌出租文件的修改、澄清、说明等将通过上述网上交易系统、佛山市顺德区公共资源交易中心网站发布,不再另行通知,请有意参与竞租者密切留意。其它未尽事宜,详见本地块的网上挂牌出租文件。
十、佛山市顺德区伦教街道办事处对本次国有建设用地使用权出租拥有最终解释权。
十一、联系方式
1、项目监管、投诉处理和交易细则咨询:
伦教街道农业农村办公室(联系人:曾先生,联系电话:27729588)
2、交易中心地址:
佛山市顺德区大良街道新城区观绿路4号恒实置业广场1号楼裙楼
联系电话:0757-22837810(梁先生)(陈小姐)
3、系统使用咨询电话:0757-83990765
佛山市柒伍柒科技有限公司国有建设用地使用权
网上挂牌出让公告
受佛山市自然资源局禅城分局委托,本中心现采用网上挂牌方式出让以下地块的国有建设用地使用权,现将有关网上挂牌事项公告如下:
一、地块基本情况
二、竞买资格和要求:
(一)中华人民共和国境内外的自然人、法人和其他组织,除法律、法规另有规定外,均可单独或联合竞买该地块。
(二)除申请人为佛山市柒伍柒科技有限公司内已注册的独立企业法人,且竞得宗地后以申请人名义开发本宗地的情形外,其他申请人必须在佛山市柒伍柒科技有限公司内成立全资独立的单项开发公司开发本宗地,在竞买申请前明确拟成立单项开发公司名称、股东组成及投资比例,到市场监督管理部门办理企业名称自主申报,取得企业名称自主申报告知书,并进行声明。
(三)被自然资源管理部门、佛山市中级人民法院列入土地交易黑名单的单位或个人,不得参加本宗地网上挂牌活动。
三、本次国有建设用地使用权网上挂牌采用增价方式进行报价,按照价高者得的原则确定竞得人。
四、该宗地网上挂牌起始价为人民币叁仟壹佰玖拾壹万元(¥3191万元),另设保密底价,增价幅度为人民币32万元。竞买保证金为人民币陆佰叁拾玖万元(¥639万元),竞买保证金以美元交纳的,则为玖拾万元(USD90万元),竞买保证金以港元交纳的,则为陆佰玖拾柒万元(HKD697万元)。
五、有意参与竞买者可登录网上交易系统下载TD2025(CC)WG0017地块的《佛山市柒伍柒科技有限公司国有建设用地使用权网上挂牌出让文件》。
申请人应于2025年11月18日17时00分之前登录网上交易系统提交竞买申请,选择银行,获得随机保证金账号,并向此指定账号单笔足额交纳竞买保证金。竞买保证金须于2025年11月18日17时之前到达本中心指定账户后,申请人方获得竞买权限。申请人必须以自己的名义交纳保证金,不得由他人代交。以美元或港元交纳竞买保证金的,竞买申请人应详尽了解国家关于外资及外汇管理的相关规定。
六、该宗地的公告期自2025年10月21日至2025年11月9日止;网上报价期限为2025年11月10日8时30分至2025年11月20日15时00分止。
七、上述时间均以网上交易系统的服务器时间为准。具体的竞价规则见该地块的交易文件。
八、需要到挂牌地块现场踏勘的竞买人请与佛山市公共资源交易中心禅城分中心联系。
九、本次网上挂牌仅接受网上竞买申请和竞买报价,不接受书面、邮寄、电子邮件、电话、传真、口头等其他形式的申请。
十、自本次公告起至网上挂牌截止期间,如有关于本地块网上挂牌文件的修改、澄清、说明等将通过网上交易系统、佛山市公共资源交易中心禅城分中心网站发布,请有意参与竞买者密切留意。其它未尽事宜,详见该地块的交易文件。
十一、联系方式
(一)佛山市国有建设用地使用权和矿业权网上交易系统网址:
http://jy.ggzy.foshan.gov.cn:13880/TPBank/newweb/framehtml/onlineTradex/index.html
(二)联系人及联系电话:
1.网上挂牌业务咨询:陈先生,0757-83905327
2.系统使用咨询:0757-83990765
(三)地址:佛山市柒伍柒科技有限公司季华西路131号B1座八楼
(一)项目基本情况
1.招/出租人: 广东瀚天投资发展有限公司
2.项目信息:
3.产权证照情况: 有房产证 。
4.租金收取方式: 每月交纳一次,竞得人应在每月15日前(如遇节假日可顺延至节假后第一个工作日)支付给出租方 。
(二)竞买资格及要求
1.中华人民共和国境内的企业法人、个体工商户(须开立银行账户)、自然人,除法律、法规另有规定外,均可申请参加竞买活动。
申请人必须以自己的名义交纳竞买保证金,不得由他人代交。申请人为企业法人、个体工商户的,须以企业法人、个体工商户开立的银行账户交纳保证金;未开立银行账户的个体工商户不能参加竞买,只能以自然人(经营者)名义申请和交纳保证金;申请人为自然人的,须以其本人名下开立的银行账户交纳保证金。
2.本次网上竞价采用增价方式进行报价,按照价高者得原则确定竞得人。
3.意向人可登录广东省公共资源交易平台(佛山市)>交易公开>国有产权>交易公告页面(网址:https://ygp.gdzwfw.gov.cn/ggzy-portal/#/440600/index)下载本项目交易文件。如有关于本项目交易文件的修改、澄清、说明等,将通过上述网址发布,不再另行通知,请意向人密切留意。
4.意向人需要现场查看交易资产状况的,请与招/出租人联系。
5.申请人提交竞买申请参与竞价的,请点击进入佛山市公共资源交易信息化综合平台-交易平台页面(网址:http://jy.ggzy.foshan.gov.cn:3680/TPBank/newweb/framehtml/onlineTradex/indexzcjy.html)进行登录操作(操作指引详见交易须知)。
意向人、申请人、竞买人在网上交易使用电脑操作过程中,仅能使用IE9/IE10/IE11以上的IE浏览器,请勿使用其它浏览器,如出现不正确使用浏览器导致出现的问题,由意向人、申请人、竞买人自行负责承担。
6.本次网上竞价仅接受网上竞买申请和报价,不接受书面、邮寄、电子邮件、电话、传真、口头等其他形式的申请。
(三)交易时间
1.提交竞买申请时间: 2025年10月21日至2025年10月27日17时30分止;
2.竞买保证金到账截止时间为 2025年10月28日16时;
3.网上报价时间: 2025年10月29日10时00分至10时30分,网上报价时间结束后,如有竞买人愿意参加网上限时竞价的,则系统自动进入网上限时竞价环节。
(四)特别提示
1.招/出租人承诺已如实披露项目信息,并对其披露信息的真实性、完整性、有效性负责。佛山市公共资源交易中心南海分中心对招/出租人披露的信息及其后果不承担任何法律责任。
2.佛山市公共资源交易中心南海分中心通过佛山市资产交易网上交易系统及粤公平网站发布的项目信息(包括但不限于公告信息、交易文件、合同条款等)并不构成佛山市公共资源交易中心南海分中心对项目的任何交易建议。意向竞买人应不依赖于已披露的项目信息并自行对项目的相关情况进行必要的尽职调查和充分了解,对是否竞买该项目及项目成交后可能发生的费用和存在的风险自行作出充分评估,并独立承担所有风险。意向竞买人一经申请参加竞买,即视为知晓、认可项目现状,佛山市公共资源交易中心南海分中心对此不承担任何法律责任。
(五)招/出租人对本《交易文件》拥有解释权,招/出租人主管部门对交易过程进行监督管理,对质疑投诉进行处理。
(六)联系方式
1.佛山市公共资源交易信息化综合平台系统使用咨询电话:0757-83990765
2.佛山市公共资源交易中心南海分中心
联系电话:0757-86322057、86396255
地址:佛山市南海区桂城街道夏南路58号公共资源交易中心
3.招/出租人:广东瀚天投资发展有限公司
联系人:周小姐 联系电话:81236666
地址:佛山市南海区桂城街道深海路17号瀚天科技城
微信
新浪微博
QQ空间
QQ好友
豆瓣
Facebook
Twitter












































































































































































































































