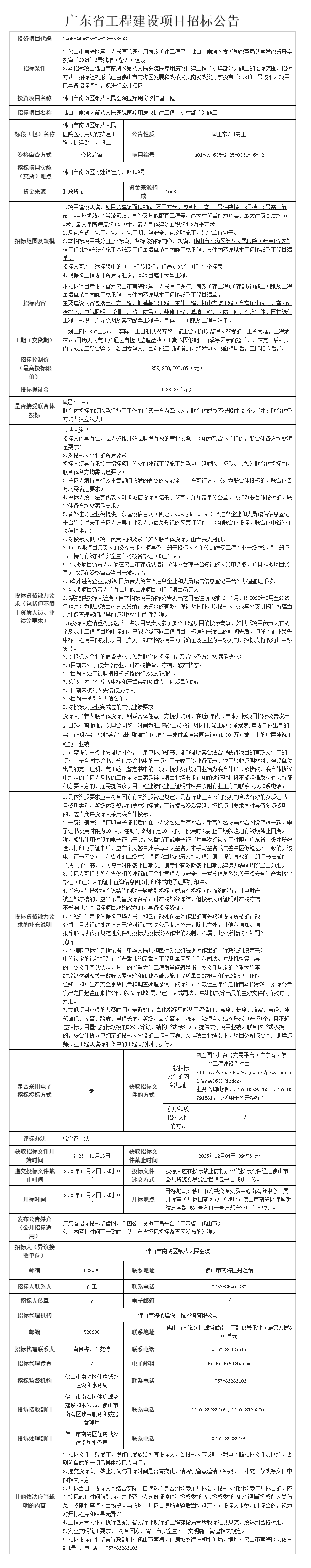
佛山市顺德区容桂街安边股份合作经济社地块网上挂牌出让
受佛山市顺德区容桂街道办事处委托,佛山市顺德区公共资源交易中心(以下称“挂牌人”)以网上挂牌方式出租佛山市顺德区容桂街安边股份合作经济社(以下称“出租人”)的国有建设用地使用权[交易编号为TD2025(SD)WG0062]。现将有关事项公告如下:
一、出租地块基本情况
二、竞租人准入条件
1.未纳入佛山市农村集体资产交易警示名单。
2.竞投人必须是在中华人民共和国境内注册并合法运作的独立法人或独立法人的分支机构、其他非法人组织(如合伙企业、个人独资企业)、经工商登记注册的个体工商户以及年满18周岁具有完全民事行为能力的自然人,且不属于国家有关失信联合惩戒名单中禁止参与公共资源交易活动的,除法律法规另有规定外。
3.未拖欠本村(或社区)的农村集体(包括农村集体所属企业)的租金(承包款)及各类欠款。
4.本项目竞投接受委托竞投,不接受联合竞投。
三、合同履约保证金
竞得人必须在合同签订前 1个工作日内,足额缴入指定账户: 广东省佛山市顺德区容桂街安边股份合作经济社,开户银行: 顺德农村商业银行 ,账号16178800002308 ),如未能按时及时足额缴纳履约保证金的,出租方有权取消其中标资格,对所缴存的交易保证金不予以返还,出租方重新组织竞投交易,并有权拒绝其再参加本项目的竞投交易。
四、租金缴纳方式
租金以竞得价为准,竞得人须在签订合同之日起5个工作日内,将第一期租金一次性支付到出租人指定账户,具体的付款日期、租金金额、租赁期间发生税费等在合同中约定。
租金收款账户名:广东省佛山市顺德区容桂街安边股份合作经济社
租金开户银行:顺德农村商业银行
租金收款账号:16178800002308
五、合同签订
1.竞投意向人竞价成功后,有关租赁事项按合同相关约定执行。
2.如竞得人资格审核不通过的,取消其竞得人资格,由出租人对竞得人已缴纳的竞投保证金不予返还并重新组织交易。
3.如竞得人未在规定时间内按要求签订合同,视为放弃竞得资格,竞得人承担违约责任。并由出租人对该竞得人已缴纳的交易保证金不予返还,重新组织竞投交易,并有权拒绝其再参加本项目的竞投交易。
4.竞价成功后竞得人未按有关规定履行相关手续时,竞得人将承担违约责任并无权要求返还交易保证金。合同义务履行期间,竞得人违反合同约定逾期未支付租金的,按合同约定出租人有权对已缴纳的合同履约保证金不予返还,出租人有权组织重新竞价。
5.合同一经签订即生效,如竞得人中途退出或放弃承租,视为竞得人违约,合同履约保证金不予返还及租金计缴以合同约定为准。
六、竞投保证金的划转与退付
1.未竞得人和因出租方终止项目交易的竞买人已交纳的交易保证金于竞价会议结束次日起5个工作日内由挂牌人直接将交易保证金原路退回竞买人汇款账户(不计利息)。
2.竞得人缴纳的竞投保证金在交易双方签订合作合同后,竞得人凭出租人出具的《交易保证金退回通知单》向挂牌人书面提出退款申请,挂牌人在收到退款申请后5个工作日内不计利息原路退还。
若竞得人未能按期签订合作开发经营合同或未按期缴纳履约保证金的,本社将没收竞投保证金,并重新组织交易。
七、网上挂牌文件下载
有意参与竞租人可于2025年11月12日后登录佛山市国有建设用地使用权和矿业权网上交易系统(下称“网上交易系统”,网址:http://jy.ggzy.foshan.gov.cn:3680/TPBank/newweb/framehtml/onlineTradex/index.html)或广东省公共资源交易平台(网址:https://ygp.gdzwfw.gov.cn/ggzy-portal/#/440600/index)下载本网上挂牌文件。
八、网上挂牌出租交易时间
本次网上挂牌出租地块的公告期自2025年11月12日至2025年12月1日止;网上挂牌期(网上报价期)为2025年12月2日8时30分至2025年12月12日15时止。
竞租申请人应于2025年12月10日9时之前登录网上交易系统提交竞租申请,选择银行,获得随机保证金账号,并向此指定账号一次性足额交纳竞投保证金。竞投保证金须于2025年12月10日9时之前到达本中心指定账户后(提示:竞租申请人须充分了解银行划转账的流程和时限,须跨省跨行支付的建议尽早缴纳竞投保证金),竞租申请人方获得竞投权限。竞租申请人必须以自己的名义交纳保证金,不得由他人代交,且保证金必须以人民币支付。
上述时间均以网上交易系统的服务器时间为准。
九、其他事项
1.本次网上挂牌采用增价方式进行报价,按照价高者得原则确定竞得人。
2.本次网上挂牌仅接受网上竞租申请和竞租报价,不接受书面、邮寄、电子邮件、电话、传真、口头等其他形式的申请。
3.自本次公告起至网上挂牌截止期间,如有关于本地块网上挂牌出租文件的修改、澄清、说明等将通过上述网上交易系统、佛山市顺德区公共资源交易中心网站发布,不再另行通知,请有意参与竞租者密切留意。其它未尽事宜,详见本地块的网上挂牌出租文件。
4.佛山市顺德区容桂街道办事处对本次国有建设用地使用权出租拥有最终解释权。
十、联系方式
1.项目监管、投诉处理和交易细则咨询:
容桂街道农业农村办公室,联系电话:0757-28381176(邹先生)
2.本竞投项目不组织统一勘察现场,竞投意向人可自行查看标的物位置及向出租人咨询:
联系电话:0757-26621630(杨先生)
3.顺德区公共资源交易中心:
佛山市顺德区大良街道新城区观绿路4号恒实置业广场1号楼裙楼
联系电话:0757-22837810(梁先生、陈小姐)
4.系统使用咨询电话:0757-83990765
-
急诊科综合治疗室搬迁装修工程竞争性谈判公告
-
佛山市柒伍柒科技有限公司科海东路北侧临时宣传站
-
佛山市顺德区大良街道办事处五沙社区居民委员会顺园东路1号金沙人家花园6-7号铺物业出租项目
-
佛山市顺德区龙江镇东华路以东、官田南路以南地块租赁公告
-
佛山市三水区乐平镇红云路北侧、朗华支路东侧地块网上挂牌出让
-
佛山市高明区西江产业新城高明大道以南、三顺路以东网上拍卖出让
-
佛山市高明区西江产业新城高明大道以南、海天大道以西网上拍卖出让
-
佛山市顺德区容桂街安边股份合作经济社地块网上挂牌出让
-
南海狮山镇首创禧瑞花园1栋205房等共5套住房销售项目
-
佛山市顺德区北滘镇君兰社区乐创路9号中海汇德里公馆13栋187室出租项目
佛山市高明区国有建设用地使用权
网上拍卖出让公告
经佛山市人民政府批准,受佛山市自然资源局(以下称委托人)委托,本中心(以下称拍卖人)现采用网上拍卖方式出让以下地块的国有建设用地使用权,现将有关网上拍卖事项公告如下:
一、地块基本情况
本块地其他规划建设要求按《高明区土地使用规划条件》(佛规明设函〔2025〕0104号)执行。
二、竞买资格和要求:
(一)土地竞买者须为独立核算的法人公司,除法律、法规另有规定外,均可独立或联合竞买。
(二)被自然资源管理部门、佛山市中级人民法院列入土地交易黑名单的单位或个人,属于被执行人或被相关征信机构确认为失信人的;属于因用地者自身原因导致土地闲置、尚未处理完毕的土地使用权人不得参加该宗地网上拍卖出让活动。
若发现申请人存在上述违法违规违约行为仍参与竞买,并最终取得土地使用权的,经相关部门核实后,竞得结果无效,拍卖人取消其竞得资格,没收其交纳的竞买保证金。
三、本地块网上拍卖起始价为人民币捌佰肆拾万元(大写)(CNY8,400,000.00),增价幅度为不低于人民币拾万元(大写)(CNY100,000.00)/次,并设有保密底价。
四、本次国有建设用地使用权网上拍卖采用增价方式进行报价,按照价高者得的原则确定竞得人。
本地块竞买保证金为人民币贰佰陆拾万元(大写)(CNY2,600,000.00)。竞买保证金以美元交纳的,则为叁拾柒万美元(大写)(USD370,000.00);竞买保证金以港元交纳的,则为贰佰捌拾肆万港元(大写)(HKD2,840,000.00)。
五、有意参与竞买者可于2025年11月12日后登录网上交易系统下载该地块的《佛山市高明区国有建设用地使用权网上拍卖出让文件》。
申请人应于2025年12月2日9时30分之前登录网上交易系统提交竞买申请,选择银行,获得随机保证金账号,并向此指定账号一次性足额交纳竞买保证金。竞买保证金须于2025年12月2日9时30分之前到达本中心指定账户后(请自行留意银行办公时间),申请人方获得竞买权限。申请人必须以自己的名义交纳保证金,不得由他人代交。以美元或港元交纳竞买保证金的,竞买申请人应详尽了解国家关于外资及外汇管理的相关规定。
六、该宗地的公告期自2025年11月12日至2025年12月2日止,网上拍卖时间从2025年12月3日11:00开始。
七、上述时间均以网上交易系统的服务器时间为准。具体的竞价规则见该地块的交易文件。
八、需要到拍卖地块现场踏勘的竞买人请与拍卖人联系。
九、本次网上拍卖仅接受网上竞买申请和竞买报价,不接受书面、邮寄、电子邮件、电话、传真、口头等其他形式的申请。
十、自本次公告起至网上拍卖截止期间,如有关于本地块网上拍卖文件的修改、澄清、说明等将通过网上交易系统、广东省公共资源交易平台网站发布,请有意参与竞买者密切留意。其它未尽事宜,详见该地块的交易文件。
十一、联系方式
(一)佛山市国有建设用地使用权和矿业权网上交易系统地块信息查看页面和竞买人登录页面:https://jy.ggzy.foshan.gov.cn/TPBidder/login.aspx
(二)联系人及联系电话:
1.网上拍卖业务咨询:周先生、李先生(0757—88620826)
2.系统使用及技术咨询: (0757—83990765)
地址:佛山市高明区荷城街道百灵路88号
微信
新浪微博
QQ空间
QQ好友
豆瓣
Facebook
Twitter












































































































































































































































