城市站点
> 禅城祖庙品字街片区老旧小区改造项目(一期)施工招标公告
详细内容

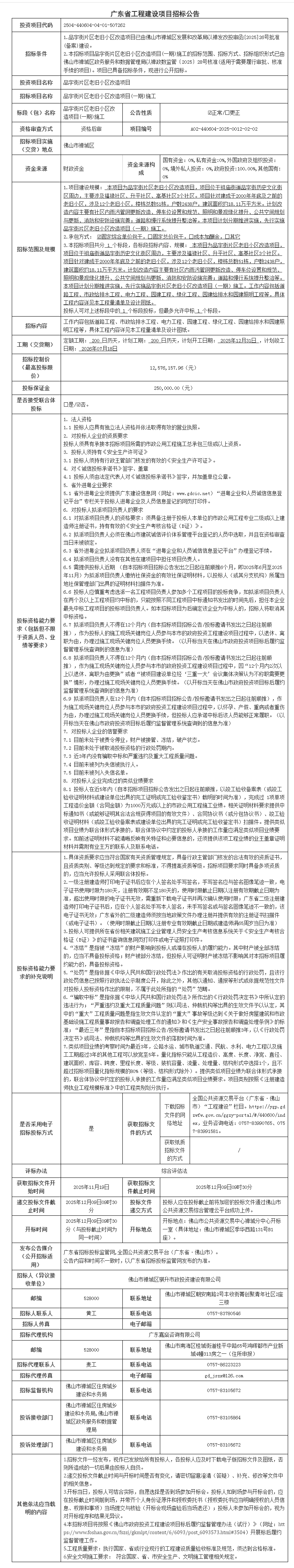
禅城祖庙品字街片区老旧小区改造项目(一期)施工招标公告

时间:2025-11-23     人气:112     来源:佛山市公共资源交易信息化综合平台     作者:
概述:本招标项目品字街片区老旧小区改造项目(一期)施工的招标范围、招标方式、招标组织形式已由佛山市柒伍柒科技有限公司政务服务和数据管理局以禅政数监管〔2025〕28号核准......

(声明: 网站所收集的部分公开资料来源于互联网,转载的目的在于传递更多信息及用于网络分享,并不代表本站赞同其观点和对其真实性负责,也不构成任何其他建议。本站部分作品是由网友自主投稿和发布、编辑整理上传,对此类作品本站仅提供交流平台,不为其版权负责。如果您发现网站上有侵犯您的知识产权的作品,请与我们取得联系,我们会及时修改或删除。 )
分享





Baidu
map