城市站点
> 佛山市三水区云东海街道兴业路以北、大塱涡涌以南地块网上拍卖出让
详细内容

佛山市三水区云东海街道兴业路以北、大塱涡涌以南地块网上拍卖出让

时间:2025-12-05     人气:34     来源:佛山市公共资源交易信息化综合平台     作者:
概述:经佛山市人民政府批准,受佛山市自然资源局三水分局委托,本中心将对下列地块的国有建设用地使用权进行网上拍卖出让......

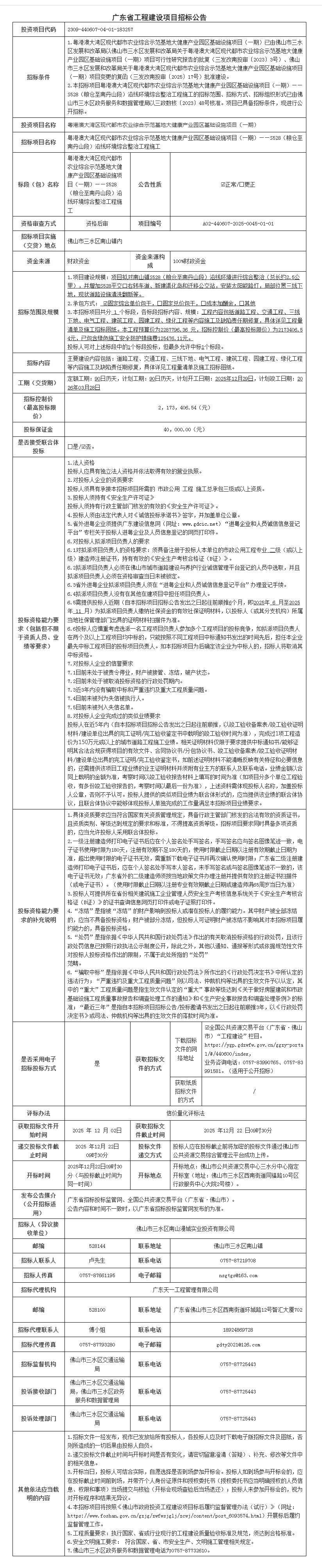
佛山市三水区国有建设用地使用权网上拍卖出让公告


经佛山市人民政府批准,受佛山市自然资源局三水分局委托,本中心将对下列地块的国有建设用地使用权进行网上拍卖出让,现将有关网上拍卖事项公告如下:


一、地块基本情况



本地块其他规划指标和要求按《规划条件》(编号:440607202500225)相关规定执行。


二、竞买资格和要求:


(一)中华人民共和国境内外的法人、自然人和其他组织,除法律、法规另有规定外,均可单独或联合申请参加竞买。


(二)被自然资源部门、佛山市中级人民法院列入土地交易黑名单的单位或个人,不得参加本宗地网上拍卖活动。


三、本地块网上拍卖起始价为人民币玖佰壹拾伍万元(大写)(CNY9,150,000.00),增价幅度为人民币肆拾伍万元(大写)(CNY450,000.00)/次,并设有保密底价。按照价高者得原则确定竞得人及成交地价款。


竞买人须一并竞买地上建(构)筑物/附着物。根据《资产评估报告》(报告文号:穗顺益评报字[2025]第068号),地上建(构)筑物/附着物估价为人民币3228.328万元,建议交易价设定为3229万元(固定值,竞价时不作增价)。


四、本地块竞买保证金为人民币壹佰捌拾叁万元(大写)(CNY1,830,000.00);竞买保证金以美元交纳的,则为贰拾柒万美元(大写)(USD270,000.00);竞买保证金以港元交纳的,则为贰佰零肆万港元(大写)(HKD2,040,000.00)。


五、有意参与竞买者可于2025年12月1日后登录网上交易系统下载TD2025(SS)WP0078地块的《佛山市三水区国有建设用地使用权网上拍卖出让文件》。


申请人应于2025年12月22日14时之前登录网上交易系统提交竞买申请,选择银行,获得随机保证金账号,并向此指定账号一次性足额交纳竞买保证金。竞买保证金须于2025年12月22日14时之前到达本中心指定账户后(请自行留意银行办公时间),申请人方获得竞买权限。申请人必须以自己的名义交纳保证金,不得由他人代交。以美元或港元交纳竞买保证金的,竞买申请人应详尽了解国家关于外资及外汇管理的相关规定。


六、该宗地的公告期自2025年12月1日至2025年12月22日止;网上拍卖时间从2025年12月23日15时开始。


七、上述时间均以网上交易系统的服务器时间为准。具体的竞价规则见该地块的交易文件。


八、需要到拍卖地块现场踏勘的竞买人请与佛山市公共资源交易中心三水分中心联系。


九、本次网上拍卖仅接受网上竞买申请和竞买报价,不接受书面、邮寄、电子邮件、电话、传真、口头等其他形式的申请。


十、自本次公告起至网上拍卖截止期间,如有关于本地块网上拍卖文件的修改、澄清、说明等将通过网上交易系统、广东省公共资源交易平台、佛山市自然资源局三水分局网站发布,请有意参与竞买者密切留意。其它未尽事宜,详见该地块的交易文件。


十一、联系方式


(一)佛山市国有建设用地使用权和矿业权网上交易系统网址:


http://jy.ggzy.foshan.gov.cn:3680/TPBank/newweb/framehtml/onlineTradex/index.html


(二)联系人及联系电话:


1.网上拍卖业务咨询联系人:刘先生、冯小姐,联系电话:0757-87731903


2.系统使用咨询联系人:刘先生、冯小姐,联系电话:0757-87731903


地址:佛山市三水区西南街道同福路10号2号楼

(声明: 网站所收集的部分公开资料来源于互联网,转载的目的在于传递更多信息及用于网络分享,并不代表本站赞同其观点和对其真实性负责,也不构成任何其他建议。本站部分作品是由网友自主投稿和发布、编辑整理上传,对此类作品本站仅提供交流平台,不为其版权负责。如果您发现网站上有侵犯您的知识产权的作品,请与我们取得联系,我们会及时修改或删除。 )
分享





Baidu
map