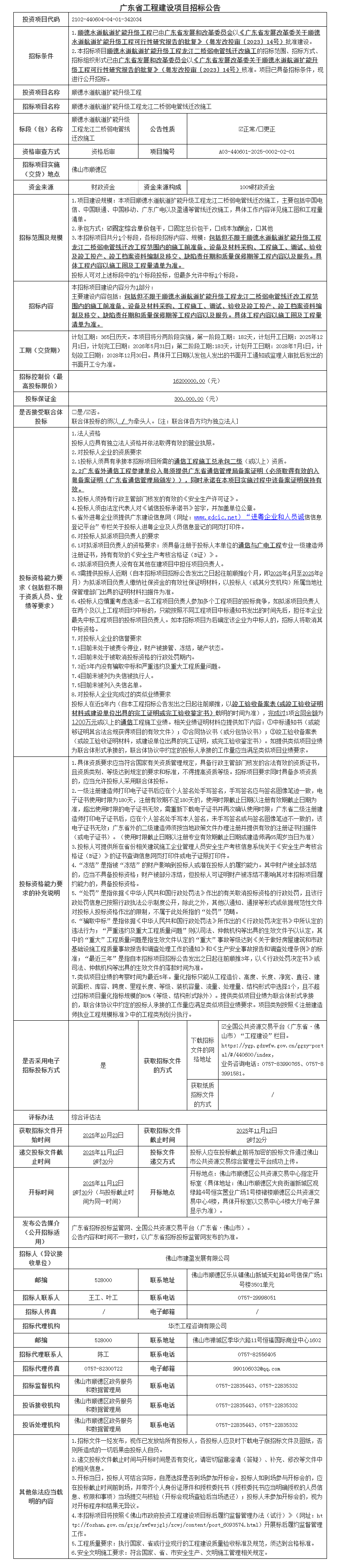
顺德水道航道扩能升级工程龙江二桥弱电管线迁改施工招标公告
-
南海区北村水系流域水环境综合治理项目-大布涌节制闸提水泵站、瓜步汛引水泵站改造工程监理招标公告
-
新建深圳至南宁高铁珠三角枢纽机场至省界段项目甲供物资桥梁桥面防水材料采购招标公告
-
佛山市高明区重点区域节点排水防涝设施建设项目一杨和镇葫芦岗灌溉排水建设工程施工招标公告
-
顺德水道航道扩能升级工程龙江二桥弱电管线迁改施工招标公告
-
南海区北村水系流域水环境综合治理项目-大布涌节制闸提水泵站、瓜步汛引水泵站改造工程招标公告
-
顺德均安镇星槎村“社区嵌入式”家门口医养结合综合服务站项目施工招标公告
-
顺德区国道G105增设非机动车专用道项目(碧江大桥-南涌大桥段、三洪奇大桥-顺德立交段)施工招标公告
-
2025年度佛山市高明区明城镇明西村、明南村高标准农田改造提升建设项目施工招标公告
-
佛山市南海区解放水系水环境综合治理项目-三标段支毛涌整治工程招标公告
-
佛山市顺德区北滘镇高端制造示范基地东侧道路工程施工招标公告
1. 招标条件
本建设项目新建深圳至南宁高铁珠三角枢纽机场至省界段已由广东省发展和改革委员会以《广东省发展改革委关于新建深圳至南宁高铁珠三角枢纽机场至省界段项目可行性研究报告的批复》(粤发改投审〔2023〕51号)、广东省交通运输厅以《广东省交通运输厅关于新建深圳至南宁高铁珠三角枢纽机场至省界段项目初步设计的批复》(粤交铁〔2023〕496号)、国铁集团和广东省人民政府以《国铁集团广东省人民政府关于新建广州至湛江高速铁路珠三角枢纽机场段及同步实施等相关工程初步设计的批复》(铁鉴函〔2022〕491号)批准建设,广东珠肇铁路有限责任公司(以下简称“珠肇公司”)被授权代为决策管理与深南项目公司有关的所有业务,目前暂由珠肇公司代履行建设单位职责。建设资金来自项目资本金及银行贷款,出资比例为项目资本金占45%、银行贷款占55%,招标人为广东珠肇铁路有限责任公司。项目已具备招标条件,现对新建深圳至南宁高铁珠三角枢纽机场至省界段项目甲供物资桥梁桥面防水材料采购采用资格后审方式进行公开招标。
2. 项目概况与招标范围
2.1项目概况:
(1)建设规模:新建深圳至南宁高铁珠三角枢纽机场至省界段线路自珠三角枢纽机场站引出,经佛山高明,肇庆高要,云浮云城、云安、郁南、罗定,终至粤桂省界。线路全长142.372公里,设车站3座,分别为珠三角枢纽机场站(不含)、云浮站、罗定北站。项目投资估算总额283.36亿元,建设总工期4年。
2.2招标范围:
新建深圳至南宁高铁珠三角枢纽机场至省界段项目包含新建深圳至南宁高铁珠三角枢纽机场至省界段DK307+156(设计起点)~DK449+618.676(设计终点,与珠肇高铁分界里程)和罗岑铁路CK4+258.76~CK10+511.64(对应深南高铁DK331+215.53~DK337+468.795),本项目所需甲供物资桥梁桥面防水材料,其中桥面防水聚氨酯防水涂料1066087kg,桥面防水薄涂型聚氨酯防水层材料409734kg。
2.3包件划分:
本招标项目共划分为2个包件,包件号分别为桥面防水包件SNQMFS-01、桥面防水包件SNQMFS-02。投标人可对其中一个包件进行投标,也可对多个包件进行投标,但最多只能中标一个包件。
桥面防水包件SNQMFS-01:新建深圳至南宁高铁珠三角枢纽机场至省界段项目所需甲供物资桥梁桥面防水材料,本包件桥面防水聚氨酯防水涂料1066087kg。
桥面防水包件SNQMFS-02:新建深圳至南宁高铁珠三角枢纽机场至省界段项目所需甲供物资桥梁桥面防水材料,本包件桥面防水薄涂型聚氨酯防水层材料409734kg。
详见招标公告附件2。
3. 投标人资格要求
3.1 本次招标要求投标人须具备相应的资质、财务、信誉和其他要求,并具有与本招标项目相应的供货能力,详见招标公告附件1。“近三年内”指“2022年11月至投标截止时间”。
4. 招标文件的获取
4.1凡有意参加投标者,请于2025年10月22日至10月29日17时30分前(北京时间,下同),登录广东省公共资源交易中心工程建设项目招投标中心网站(以下简称“广东省交易平台”。下文及招标文件中的“广东省交易平台”均指广东省公共资源交易中心工程建设项目招投标中心网站,登录网址为:https://www.gdgczb.com)选择对应项目,点击“进入项目”,在招标文件领取栏目点击“确认投标”,待招标代理确认后即可下载招标文件。
4.2在广东省交易平台完成了4.1操作的投标人,登录国e平台(网址:tl.ebidding.com)获取招标文件,具体详见招标公告附件4《获取招标文件操作说明》。
4.3招标文件售价0元/标段。
4.4 投标人投标登记前应在广东省交易平台办理好企业信息登记并办理机构数字证书、机构个人数字证书,办理方法详见广东省交易平台网站“服务指南”(网址为:https://www.gdgczb.com/、咨询电话:020-22360006)。
5. 投标文件的递交
5.1投标文件递交的截止时间(投标截止时间,下同)为2025年11月13日10时30分,投标人应在截止时间前通过广东省交易平台递交电子投标文件。项目开标时间同投标截止时间。
5.2逾期送达的投标文件,广东省交易平台将予以拒收。
5.3递交方式及地点:电子投标文件统一采用网络上传的形式,投标人核对并确认投标信息无误后,需登录广东省交易平台在递交投标文件截止时间前完整上传带有电子签名及电子签章的加密投标文件至广东省交易平台。
如果电子投标文件在递交投标文件截止时间前未能上传完毕,该电子投标文件将视为无效投标文件。
5.4开标时间:2025年11月13日10时30分。
5.5如投标保证金以纸质保函、保险形式提交的,纸质投标保函、保险原件(如有)采用现场递交方式。
纸质保函、保险原件递交时间为2025年11月13日10时00分至2025年11月13日10时30分,截止时间为2025年11月13日10时30分。现场递交地点:广东省公共资源交易中心(工程建设项目招投标中心)开标室(地址:广州市天河北路28号时代广场中座7楼)。
6. 发布公告的媒介
本次招标公告同时在中国招标投标公共服务平台(www.cebpubservice.com)、广东招标投标监管网(zbtb.gd.gov.cn)、广东省公共资源交易中心工程建设项目招投标中心网站(www.gdgczb.com)上发布。
7.其他说明
潜在投标人或利害关系人对本招标公告及招标文件内容有异议的,向招标人书面提出(尚未注册登记的)或通过广东省交易平台提出(已注册登记的)。
异议受理部门:广东珠肇铁路有限责任公司
异议受理电话:020-61869395
联系地址:广州市天河区黄埔大道中668号城际广场30楼
8. 联系方式
招标人:广东珠肇铁路有限责任公司
地址:广州市天河区黄埔大道中668号城际广场30楼
邮编:510645
联系人:吕先生、唐先生
电话:020-61869395
监督部门:广东省铁路建设投资集团有限公司
地址:广州市天河区员村街道黄埔大道中668号城际广场35—38楼
邮编:510645
电话:020-61869332
招标代理机构:国义招标股份有限公司
地址:广州市越秀区东风东路726号7楼
邮编:510080
联系人:郑丹婷、彭柏林、王亚东
电话:020-37860601、37860725
微信
新浪微博
QQ空间
QQ好友
豆瓣
Facebook
Twitter












































































































































































































































