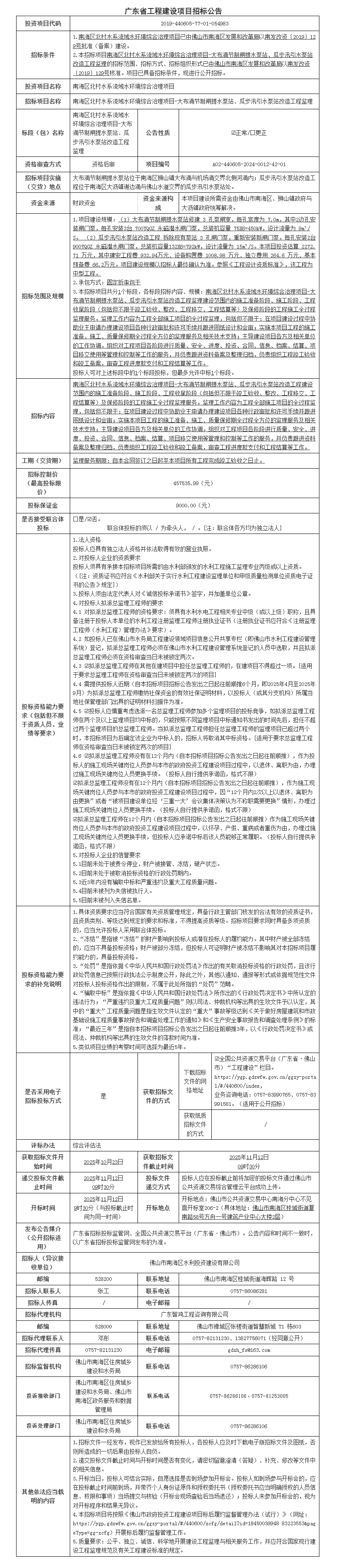
南海区北村水系流域水环境综合治理项目-大布涌节制闸提水泵站、瓜步汛引水泵站改造工程监理招标公告
-
南海区北村水系流域水环境综合治理项目-大布涌节制闸提水泵站、瓜步汛引水泵站改造工程监理招标公告
-
新建深圳至南宁高铁珠三角枢纽机场至省界段项目甲供物资桥梁桥面防水材料采购招标公告
-
佛山市高明区重点区域节点排水防涝设施建设项目一杨和镇葫芦岗灌溉排水建设工程施工招标公告
-
顺德水道航道扩能升级工程龙江二桥弱电管线迁改施工招标公告
-
南海区北村水系流域水环境综合治理项目-大布涌节制闸提水泵站、瓜步汛引水泵站改造工程招标公告
-
顺德均安镇星槎村“社区嵌入式”家门口医养结合综合服务站项目施工招标公告
-
顺德区国道G105增设非机动车专用道项目(碧江大桥-南涌大桥段、三洪奇大桥-顺德立交段)施工招标公告
-
2025年度佛山市高明区明城镇明西村、明南村高标准农田改造提升建设项目施工招标公告
-
佛山市南海区解放水系水环境综合治理项目-三标段支毛涌整治工程招标公告
-
佛山市顺德区北滘镇高端制造示范基地东侧道路工程施工招标公告
1. 招标条件
本建设项目新建深圳至南宁高铁珠三角枢纽机场至省界段已由广东省发展和改革委员会以《广东省发展改革委关于新建深圳至南宁高铁珠三角枢纽机场至省界段项目可行性研究报告的批复》(粤发改投审〔2023〕51号)、广东省交通运输厅以《广东省交通运输厅关于新建深圳至南宁高铁珠三角枢纽机场至省界段项目初步设计的批复》(粤交铁〔2023〕496号)、国铁集团和广东省人民政府以《国铁集团广东省人民政府关于新建广州至湛江高速铁路珠三角枢纽机场段及同步实施等相关工程初步设计的批复》(铁鉴函〔2022〕491号)批准建设,广东珠肇铁路有限责任公司(以下简称“珠肇公司”)被授权代为决策管理与深南项目公司有关的所有业务,目前暂由珠肇公司代履行建设单位职责。建设资金来自项目资本金及银行贷款,出资比例为项目资本金占45%、银行贷款占55%,招标人为广东珠肇铁路有限责任公司。项目已具备招标条件,现对新建深圳至南宁高铁珠三角枢纽机场至省界段项目甲供物资桥梁桥面防水材料采购采用资格后审方式进行公开招标。
2. 项目概况与招标范围
2.1项目概况:
(1)建设规模:新建深圳至南宁高铁珠三角枢纽机场至省界段线路自珠三角枢纽机场站引出,经佛山高明,肇庆高要,云浮云城、云安、郁南、罗定,终至粤桂省界。线路全长142.372公里,设车站3座,分别为珠三角枢纽机场站(不含)、云浮站、罗定北站。项目投资估算总额283.36亿元,建设总工期4年。
2.2招标范围:
新建深圳至南宁高铁珠三角枢纽机场至省界段项目包含新建深圳至南宁高铁珠三角枢纽机场至省界段DK307+156(设计起点)~DK449+618.676(设计终点,与珠肇高铁分界里程)和罗岑铁路CK4+258.76~CK10+511.64(对应深南高铁DK331+215.53~DK337+468.795),本项目所需甲供物资桥梁桥面防水材料,其中桥面防水聚氨酯防水涂料1066087kg,桥面防水薄涂型聚氨酯防水层材料409734kg。
2.3包件划分:
本招标项目共划分为2个包件,包件号分别为桥面防水包件SNQMFS-01、桥面防水包件SNQMFS-02。投标人可对其中一个包件进行投标,也可对多个包件进行投标,但最多只能中标一个包件。
桥面防水包件SNQMFS-01:新建深圳至南宁高铁珠三角枢纽机场至省界段项目所需甲供物资桥梁桥面防水材料,本包件桥面防水聚氨酯防水涂料1066087kg。
桥面防水包件SNQMFS-02:新建深圳至南宁高铁珠三角枢纽机场至省界段项目所需甲供物资桥梁桥面防水材料,本包件桥面防水薄涂型聚氨酯防水层材料409734kg。
详见招标公告附件2。
3. 投标人资格要求
3.1 本次招标要求投标人须具备相应的资质、财务、信誉和其他要求,并具有与本招标项目相应的供货能力,详见招标公告附件1。“近三年内”指“2022年11月至投标截止时间”。
4. 招标文件的获取
4.1凡有意参加投标者,请于2025年10月22日至10月29日17时30分前(北京时间,下同),登录广东省公共资源交易中心工程建设项目招投标中心网站(以下简称“广东省交易平台”。下文及招标文件中的“广东省交易平台”均指广东省公共资源交易中心工程建设项目招投标中心网站,登录网址为:https://www.gdgczb.com)选择对应项目,点击“进入项目”,在招标文件领取栏目点击“确认投标”,待招标代理确认后即可下载招标文件。
4.2在广东省交易平台完成了4.1操作的投标人,登录国e平台(网址:tl.ebidding.com)获取招标文件,具体详见招标公告附件4《获取招标文件操作说明》。
4.3招标文件售价0元/标段。
4.4 投标人投标登记前应在广东省交易平台办理好企业信息登记并办理机构数字证书、机构个人数字证书,办理方法详见广东省交易平台网站“服务指南”(网址为:https://www.gdgczb.com/、咨询电话:020-22360006)。
5. 投标文件的递交
5.1投标文件递交的截止时间(投标截止时间,下同)为2025年11月13日10时30分,投标人应在截止时间前通过广东省交易平台递交电子投标文件。项目开标时间同投标截止时间。
5.2逾期送达的投标文件,广东省交易平台将予以拒收。
5.3递交方式及地点:电子投标文件统一采用网络上传的形式,投标人核对并确认投标信息无误后,需登录广东省交易平台在递交投标文件截止时间前完整上传带有电子签名及电子签章的加密投标文件至广东省交易平台。
如果电子投标文件在递交投标文件截止时间前未能上传完毕,该电子投标文件将视为无效投标文件。
5.4开标时间:2025年11月13日10时30分。
5.5如投标保证金以纸质保函、保险形式提交的,纸质投标保函、保险原件(如有)采用现场递交方式。
纸质保函、保险原件递交时间为2025年11月13日10时00分至2025年11月13日10时30分,截止时间为2025年11月13日10时30分。现场递交地点:广东省公共资源交易中心(工程建设项目招投标中心)开标室(地址:广州市天河北路28号时代广场中座7楼)。
6. 发布公告的媒介
本次招标公告同时在中国招标投标公共服务平台(www.cebpubservice.com)、广东招标投标监管网(zbtb.gd.gov.cn)、广东省公共资源交易中心工程建设项目招投标中心网站(www.gdgczb.com)上发布。
7.其他说明
潜在投标人或利害关系人对本招标公告及招标文件内容有异议的,向招标人书面提出(尚未注册登记的)或通过广东省交易平台提出(已注册登记的)。
异议受理部门:广东珠肇铁路有限责任公司
异议受理电话:020-61869395
联系地址:广州市天河区黄埔大道中668号城际广场30楼
8. 联系方式
招标人:广东珠肇铁路有限责任公司
地址:广州市天河区黄埔大道中668号城际广场30楼
邮编:510645
联系人:吕先生、唐先生
电话:020-61869395
监督部门:广东省铁路建设投资集团有限公司
地址:广州市天河区员村街道黄埔大道中668号城际广场35—38楼
邮编:510645
电话:020-61869332
招标代理机构:国义招标股份有限公司
地址:广州市越秀区东风东路726号7楼
邮编:510080
联系人:郑丹婷、彭柏林、王亚东
电话:020-37860601、37860725
10月23日,2025华韵视听大会在广东佛山隆重开幕。大会由中国广播电视社会组织联合会与佛山市人民政府联合主办,广东省广播电视局支持,围绕“视听无界·融合共生”主题,汇聚行业资源,活动涵盖开幕式、2025视听产业跨界融合发展大会、微短剧赋能千行百业精品创作交流会、音乐产业赋能文旅消费交流研讨会与中国体育彩票·第四届华韵视听金曲年度盛典等核心板块,致力于打造集内容创作、技术应用、产业对接、人才培育于一体的国家级视听文化盛会。
在开幕式上,“中国国际文化艺术中心·演艺产业(佛山)基地”正式揭牌,一批视听产业重点项目签约落地,展现了佛山在推动视听内容与城市产业深度融合方面的系统布局与实践成果,标志着佛山向打造视听高地迈出的关键步伐。
从“制造业名城”到“视听高地”
佛山构建产业融合新范式
作为国家制造业名城,佛山近年来以视听产业为突破口,推动文化内容与实体经济协同发展。开幕式上,佛山市政协副主席麦洁华在致辞中表示,华韵视听大会的落地,既是对佛山城市文化建设的认可,更为行业交流、思想碰撞搭建宝贵平台,它将成为纽带,与各方携手挖掘视听文化的时代价值,探索文化传承与产业融合新路径,让更多人听见佛山的声音、感受中华文化的魅力。
中国广电联合会副会长刘学俊指出,佛山在视听领域的探索具有示范意义,中国广电联合会将持续支持佛山打造视听产业生态,推动中国故事、岭南文化通过视听载体走向全国、影响世界。
今年1月,佛山挂牌成立以“影视指定拍摄景地”“音乐创作基地”“品牌短剧创作基地”及“剧片协拍服务中心”为核心的“三基地一中心”视听产业生态合作运营服务平台运行以来,成果显著。
据中国广电联合会音乐工作委员会常务副会长程矛介绍,佛山至今已吸引超168部微短剧落地,全网播放量突破10亿;《有功夫来佛山》等8部作品获省级以上扶持;音乐创作基地推出《念念》《龙行图》《向南》等多首原创热门歌曲,全网播放量超8000万次;协拍服务中心高效服务超过25个影视项目在佛山取景拍摄,成为佛山视听产业集聚的“强磁场”。
从平台搭建到人才集聚
以视听IP深耕产业生态
自2023年中国广电联合会音乐创作基地落地佛山以来,这座城市持续推动以视听产业赋能制造业高质量发展的战略布局,并已取得阶段性成果。通过深入挖掘“华韵视听”IP价值,构建“长风破浪计划”“谷德乐克”“金南狮”等一系列定位清晰、形态多样的视听产业和人才培育矩阵,引入头部的创作、制作和推流公司等行业资源,形成覆盖全产业链的视听生态。
人才,是生态建设的关键支撑,这些生态矩阵也围绕“人才”这一核心要素,搭建起人才培训、内容创作、宣传发行到市场化运营的全产业链闭环,推动视听内容从创意源头到消费终端的完整转化。
为进一步促进人才的发展,本次大会新聘原中国广电联合会专家委员会专家、北京电视艺术家协会第六届副主席智黎明,TVB金牌监制、导演、资深制作人刘仕裕,著名演员、导演、编剧果靖霖,著名歌手虞霞、侯旭等14位影视、音乐不同领域专家担任“三基地一中心”的特聘专家,与此前聘任的张宏光、黄立杰、程矛等大咖形成“智囊团”,为内容创作注入专业力量,也为青年人才的系统化培养提供持续助力。
产业的未来在于青年人,大会特别呈现了“长风破浪青年音乐人唱享计划”第二季创作营的成果。本季创作营组织青年创作者深入佛山梁园、祖庙、南风古灶及江门等地采风,创作出一批兼具文化韵味与现代审美的作品,推动青年创意与岭南文化双向赋能。
为“视听无界·融合共生”宏伟蓝图探索实践路径,也是本次大会的重要议题。在“2025视听产业跨界融合发展大会”环节,来自产业链各领域的代表企业围绕四大主题展开深刻研讨:从影视剧内容赋能城市文旅传播与创新思路,到短剧的快思维与长剧的慢艺术;从微短剧如何成为文旅经济的“新引擎”,到影视企业面临的挑战与机遇等,多维度、多层次的观点交锋,为视听内容与城市发展深度融合提供了系统的方法论和前瞻思考。
从本土培育到国际链接
构建视听产业可持续发展体系
大会上,“中国国际文化艺术中心·演艺产业(佛山)基地”正式揭牌。该基地将突出“国际性、创新性、融合性”,涵盖演艺创作、演出展演、人才培养与版权交易等功能,成为粤港澳大湾区演艺产业枢纽和中外文化交流重要窗口。
在项目签约环节,“C&K流行音乐合作中心”与“湾区演艺人才孵化中心”两大项目落地,标志着佛山正积极引入国际演艺资源,推动本土演艺人才与国际市场接轨。
从微短剧的爆发式增长,到音乐节带来的消费热潮;从青年创作人才的系统培育,到国际演艺平台的落地,佛山正系统性地在探索一条以视听内容为纽带、以产业融合为路径的城市升级之路。
正如大会主题“视听无界·融合共生”所揭示的,佛山不再将视听产业局限于文化领域的传统思路,而是将其视为激活制造业基因、赋能文旅融合、培育经济新动能的重要支点。这一具有鲜明实践特色的“佛山样本”,为更多城市在文化内容与产业实体的协同发展中,提供了扎实可鉴的实践参考。
佛山的实践证明,视听产业能成为城市转型的引擎,2025华韵视听大会系列活动也邀请了来自全国视听行业的优秀人士,围绕相关主题进行深入探讨。
10月23日下午举行的“微短剧赋能千行百业精品创作交流会”,聚焦岭南文化题材,通过平台趋势解析、金南狮优秀案例发布、项目路演与四大议题对话,推动微短剧从“流量增长”向“质量提升”转型,探索内容与产业融合新路径。
同时段举行的“音乐产业赋能文旅消费交流研讨会”,汇聚演艺界内外的精英,共同探索演艺演出的创新路径、市场趋势、技术革新、政策环境及国际合作等关键议题。探讨在数字化转型、文化多元化、全球化背景下,演艺演出如何创新内容、形式与商业模式以及如何在保持传统艺术魅力的同时,融入现代元素,推动演艺文化的传承与创新。
中国体育彩票·第四届华韵视听金曲年度盛典(闭幕晚会)于10月23日晚在佛山金马剧院举办,作为本届华韵视听大会的压轴盛事,这场以“聚岭南光影,汇时代新声”为主题的闭幕晚会,不仅将权威发布“2024-2025年度华韵视听金曲榜单”,更将集中呈现“长风破浪”青年音乐人扶持计划的阶段性成果。届时,程矛、黄立杰、王备、孟文豪、孟可等著名音乐家,丁柳元、庞瀚辰等实力演员,虞霞、侯旭、王博文、邓见超等优秀青年歌手将联袂登台,以一场融合广府文化底蕴与现代艺术表达的高水准演出,为本届大会画上圆满句号。
微信
新浪微博
QQ空间
QQ好友
豆瓣
Facebook
Twitter












































































































































































































































